Адаптивный контроль аномалий

Этот компонент доступен, если приложение Kaspersky Endpoint Security установлено на компьютере под управлением операционной системы Windows для рабочих станций. Этот компонент недоступен, если приложение Kaspersky Endpoint Security установлено на компьютере под управлением операционной системы Windows для серверов.

Компонент Адаптивный контроль аномалий отслеживает и блокирует действия, нехарактерные для компьютеров сети организации. Для отслеживания нехарактерных действий Адаптивный контроль аномалий использует набор правил (например, правило Запуск Windows PowerShell из офисного приложения). Правила созданы специалистами "Лаборатории Касперского" на основе типичных сценариев вредоносной активности. Вы можете выбрать поведение Адаптивного контроля аномалий для каждого из правил и, например, разрешить запуск PowerShell-скриптов для автоматизации решения корпоративных задач. Kaspersky Endpoint Security обновляет набор правил с базами приложения. Обновление набора правил нужно подтверждать вручную.

Настройка Адаптивного контроля аномалий

Настройка Адаптивного контроля аномалий состоит из следующих этапов:

  1. Обучение Адаптивного контроля аномалий.

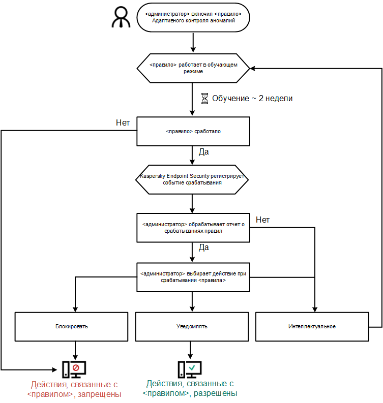
    После включения Адаптивного контроля аномалий правила работают в обучающем режиме. В ходе обучения Адаптивный контроль аномалий отслеживает срабатывание правил и отправляет события срабатывания в Kaspersky Security Center. Каждое правило имеет свой срок действия обучающего режима. Срок действия обучающего режима устанавливают специалисты "Лаборатории Касперского". Обычно срок действия обучающего режима составляет 2 недели.

    Если в ходе обучения правило ни разу не сработало, Адаптивный контроль аномалий будет считать действия, связанные с этим правилом, нехарактерным. Kaspersky Endpoint Security будет блокировать все действия, связанные с этим правилом.

    Если в ходе обучения правило сработало, Kaspersky Endpoint Security регистрирует события в отчете о срабатываниях правил и в хранилище Срабатывание правил в состоянии Интеллектуальное обучение.

  2. Анализ отчета о срабатывании правил.

    Администратор анализирует отчет о срабатываниях правил или содержание хранилища Срабатывание правил в состоянии Интеллектуальное обучение. Далее администратор может выбрать поведение Адаптивного контроля аномалий при срабатывании правила: блокировать или разрешить. Также администратор может продолжить отслеживать срабатывание правила и продлить работу приложения в обучающем режиме. Если администратор не предпринимает никаких мер, приложение также продолжит работать в обучающем режиме. Отсчет срока действия обучающего режима начинается заново.

Настройка Адаптивного контроля аномалий происходит в режиме реального времени. Настройка Адаптивного контроля аномалий осуществляется по следующим каналам:

При попытке вредоносного приложения выполнить действие, Kaspersky Endpoint Security заблокирует действие и покажет уведомление (см. рис. ниже).

Уведомление Адаптивного контроля аномалий

Алгоритм работы Адаптивного контроля аномалий

Kaspersky Endpoint Security принимает решение о выполнении действия, связанного с правилом, по следующему алгоритму (см. рис. ниже).

Алгоритм работы Адаптивного контроля аномалий

Параметры компонента Адаптивный контроль аномалий

Параметр

Описание

Отчет о состоянии правил Адаптивного контроля аномалий

(доступен только в консоли Kaspersky Security Center)

В этом отчете содержится информация о статусе правил обнаружения Адаптивного контроля аномалий (например, статусы Выключено или Блокировать). Отчет формируется для всех групп администрирования.

Отчет о срабатываниях правил Адаптивного контроля аномалий

(доступен только в консоли Kaspersky Security Center)

В этом отчете содержится информация о нехарактерных действиях, обнаруженных с помощью Адаптивного контроля аномалий. Отчет формируется для всех групп администрирования.

Правила

Таблица правил Адаптивного контроля аномалий. Правила созданы специалистами "Лаборатории Касперского" на основе типичных сценариев потенциально вредоносной активности.

Шаблоны

Сообщение о блокировке. Шаблон сообщения для пользователя, которое появляется при срабатывании правила Адаптивного контроля аномалий, блокирующего нехарактерное действие.

Сообщение администратору. Шаблон сообщения для отправки администратору локальной сети организации в случае, если блокировка действия, по мнению пользователя, произошла ошибочно. После запроса пользователя предоставить доступ Kaspersky Endpoint Security отправляет в Kaspersky Security Center событие Сообщение администратору о запрете действия приложения. Описание события содержит сообщение администратору с подставленными переменными. Вы можете посмотреть эти события в консоли Kaspersky Security Center с помощью предустановленной выборки Запросы пользователей. Если в вашей организации не развернуто решение Kaspersky Security Center или связь с Сервером администрирования отсутствует, приложение отправит сообщение администратору на указанный адрес электронной почты.

См. также об управлении программой через локальный интерфейс

Включение и выключение Адаптивного контроля аномалий

Включение и выключение правила Адаптивного контроля аномалий

Изменение действия при срабатывании правила Адаптивного контроля аномалий

Создание исключения для правила Адаптивного контроля аномалий

Экспорт и импорт исключений для правил Адаптивного контроля аномалий

Применение обновлений для правил Адаптивного контроля аномалий

Изменение шаблонов сообщений Адаптивного контроля аномалий

Просмотр отчетов Адаптивного контроля аномалий

В начало