Eszközfelügyelő

Az Eszközfelügyelő felügyeli az olyan eszközökhöz történő felhasználói elérést, amik csatlakoztatva vannak a számítógéphez (például merevlemezek, kamerák vagy Wi-Fi modulok). Ez lehetővé teszi, hogy védje számítógépét a fertőzésektől, ha ilyen eszközök vannak csatlakoztatva, valamint megelőzi az adatveszteséget- vagy szivárgást.

Eszközhozzáférési szintek

Az Eszközfelügyelő a következő szinteken felügyeli a hozzáférést:

Az Eszközfelügyelő szabályozza az eszközökhöz történő hozzáférést a hozzáférési szabályokkal. Az Eszközfelügyelővel elmentheti a készülék kapcsolódási/lecsatlakozási eseményeit. Az események elmentéséhez meg kell adnia a szabályzatban az események regisztrációját.

Ha a készülék elérése a csatlakozóbusztól függ (a állapot), akkor a Kaspersky Endpoint Security nem menti el a készülék kapcsolódási/leválasztási eseményeket. Ahhoz, hogy engedélyezze, hogy a Kaspersky Endpoint Security elmentse az eszköz kapcsolódási/leválasztási eseményeket, engedélyezze a megfelelő típusú készülék elérését (a állapot), vagy adja hozzá a készüléket a megbízható listához.

Ha egy olyan eszköz csatlakozik a számítógéphez, ami blokkolva van az Eszközfelügyelő által, akkor a Kaspersky Endpoint Security blokkolja az elérést, és megjelenít egy értesítést (lásd az alábbi ábrát).

Értesítés az eszközhöz való blokkolt hozzáférésről. A felhasználó ideiglenes vagy állandó hozzáférést kérhet az eszközhöz.

Eszközfelügyelő értesítés

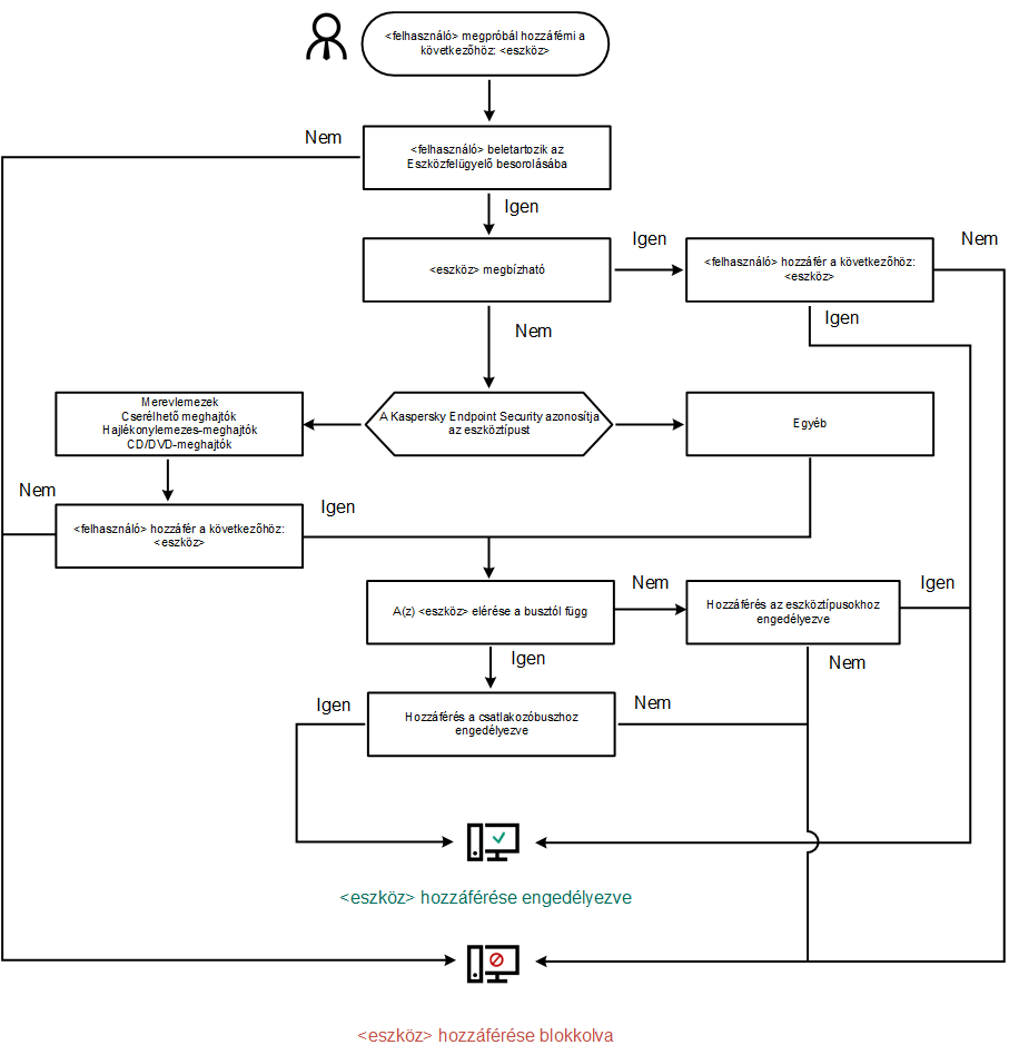
Eszközfigyelő műveleti algoritmus

A Kaspersky Endpoint Security döntést hoz az eszközök hozzáférésének engedélyezéséről, miután a felhasználó a számítógéphez csatlakoztatja őket (lásd az alábbi ábrát).

Eszközfigyelő műveleti algoritmus

Ha az eszköz csatlakoztatva van és hozzáférhető, akkor szerkesztheti a hozzáférési és a blokkolási szabályt. Ebben az esetben, ha legközelebb valaki megpróbál hozzáférni az eszközhöz (például ha meg akarja tekinteni a mappalistát, vagy olvasási és írási műveleteket akar elvégezni), akkor a Kaspersky Endpoint Security blokkolja a hozzáférést. A fájlrendszer nélküli eszköz csak a következő csatlakoztatás alkalmával blokkolódik.

Ha telepített Kaspersky Endpoint Security alkalmazással rendelkező számítógép felhasználójának hozzáférést kell kérnie egy olyan eszközhöz, amely a felhasználó szerint tévedésből van blokkolva, küldje el a felhasználónak a hozzáférés-kérési utasításokat.

Az Eszközfelügyelő összetevő beállításai

Paraméter

Leírás

Ideiglenes hozzáférési kérelem engedélyezése

(csak a Kaspersky Security Center konzolon érhető el)

Ha a jelölőnégyzet be van jelölve, a Hozzáférés kérése gombra használható a Kaspersky Endpoint Security helyi felületén. Ezzel a gombbal a felhasználó ideiglenes hozzáférést kérhet egy blokkolt eszközhöz.

Készülékek és Wi-Fi hálózatok

 

Ez a táblázat tartalmazza az összes lehetséges eszköztípust az Eszközfelügyelő összetevő osztályozásának megfelelően, ideértve hozzáférési állapotukat is.

Csatlakozási buszok

Az összes rendelkezésre álló csatlakozási busz listája az Eszközfelügyelő összetevő osztályozásának megfelelően, ideértve hozzáférési állapotukat is.

Megbízható eszközök

A megbízható eszközök listája, valamint a felhasználók, akik hozzáférést adtak ezekhez az eszközökhöz.

Anti-Bridging

Az Anti-Bridging gátolja a hálózati hidak létrehozását azzal, hogy megelőzi, hogy a számítógépen egyszerre több hálózati kapcsolat legyen létrehozva. Ezzel megvédheti a vállalati hálózatát a védtelen, engedély nélküli hálózatokon keresztül érkező támadásoktól.

Az Anti-Bridging az eszközprioritások alapján nem teszi lehetővé a több csatorna létrehozását. Minél magasabban helyezkedik el egy eszköz a listán, annál magasabb a prioritása.

Ha egy aktív és egy új kapcsolatnak ugyanaz a típusa (például Wi-Fi), a Kaspersky Endpoint Security blokkolja az aktív kapcsolatot, és lehetővé teszi az új kapcsolat létrehozását.

Ha egy aktív és egy új kapcsolatnak különböző a típusa (például hálózati adapter és Wi-Fi), a Kaspersky Endpoint Security blokkolja az alacsonyabb prioritású kapcsolatot, és engedélyezi a magasabb prioritásút.

Az Anti-Bridging a következő típusú eszközökön támogatja a műveletet: hálózati adapter, Wi-Fi és modem.

Üzenetsablonok

Üzenet a blokkolásról. Annak az üzenetnek a sablonja, ami akkor jelenik meg, amikor a felhasználó megpróbál hozzáférni egy blokkolt készülékhez. Ez az üzenet akkor is megjelenik, amikor a felhasználó megpróbál végrehajtani egy olyan műveletet a készülék tartalmán, ami blokkolva van számára.

Üzenet a rendszergazdának. Annak az üzenetnek a sablonja, amelyet a LAN-rendszergazda kap, ha a felhasználó úgy véli, hogy az eszközhöz való hozzáférés blokkolása, illetve az eszköz tartalmával végzett művelet tiltása tévedés. Miután a felhasználó hozzáférést kér, a Kaspersky Endpoint Security eseményt küld a Kaspersky Security Center számára: Eszközhozzáférés blokkolására vonatkozó üzenet az adminisztrátornak. Az esemény leírása egy üzenetet tartalmaz a rendszergazdának behelyettesített változókkal. Ezeket az eseményeket a Kaspersky Security Center konzolján tekintheti meg az előre meghatározott User requests eseményválasztással. Ha a vállalatnál nincs telepítve a Kaspersky Security Center, vagy nincs kapcsolat a Felügyeleti kiszolgálóval, az alkalmazás üzenetet küld a rendszergazdának a megadott e-mail-címre.

Lásd: Az alkalmazás helyi felületről történő kezelése

Az Eszközfelügyelő be- és kikapcsolása

A hozzáférési szabályokról

Az eszközhozzáférési szabályok szerkesztése

Cserélhető meghajtók használatának figyelése

Wi-Fi kapcsolatok szabályozása

A csatlakozóbuszok hozzáférési szabályainak szerkesztése

Megbízható eszközökkel végzett műveletek

Blokkolt eszközhöz való hozzáférés megszerzése

Az Eszközfelügyelő üzenetsablonjainak szerkesztése

Anti-Bridging

Oldal tetejére