Uygulama Denetimi, kullanıcıların bilgisayarlarındaki uygulamaların başlatılmasını yönetir. Böylece uygulamalar kullanılırken bir kurumsal güvenlik ilkesi uygulamak mümkün olur. Uygulama Denetimi ayrıca uygulamalara erişimi kısıtlayarak bilgisayara virüs bulaşma riskini azaltır.
Uygulama Denetimi yapılandırması şu adımlardan oluşur:
Yönetici tarafından yönetilmek istenen uygulama kategorileri oluşturur. Uygulama kategorileri, yönetim gruplarından bağımsız olarak kurumsal ağdaki tüm bilgisayarlar içindir. Bir kategori oluşturmak için şu kriterleri kullanabilirsiniz: KL kategorisi (örneğin, Tarayıcılar), dosya karması, uygulama satıcısı ve diğer kriterler.
Yönetici, yönetim grubu için ilkede Uygulama Denetimi kuralları oluşturur. Kural uygulama kategorilerini ve şu kategorilerdeki uygulamaların başlatma durumlarını içerir: engellenen veya izin verilen. Yönetici birçok kural oluşturabilir. Bir uygulama birden fazla kuralın kriterleriyle eşleşebilir. Engelle kuralının önceliği, izin ver kuralının önceliğinden daha yüksektir. Kaspersky Endpoint Security, bir uygulamanın her başlatıldığında bir kuralla eşleşip eşleşmediğini kontrol eder. Kaspersky Endpoint Security, uygulamayı tüm Uygulama Denetimi kurallarıyla sıralı olarak eşleştirir.
Yönetici, şu kuralların herhangi birine dahil olmayan uygulamalarla çalışmak için mod seçimi yapar (uygulama reddedilenler ve izin verilenler listesi).
Bir kullanıcı yasaklanmış bir uygulamayı başlatmayı denediğinde, Kaspersky Endpoint Security uygulamanın başlatılmasını engeller ve bir bildirim görüntüler (aşağıdaki resme bakın).
Uygulama Denetimi yapılandırmasının kontrolü için bir test modu sunulur. Bu modda, Kaspersky Endpoint Security şunları yapar:

Uygulama Denetimi bildirimi
Uygulama Denetimi işletim modları
Uygulama Denetimi bileşeni iki modda çalışır:
Uygulama Denetimi'nin bu modu varsayılan olarak etkindir.
Uygulama Denetimi izin ver kuralları tamamen yapılandırılırsa bileşen, işletim sisteminin ve kullanıcıların çalışmalarında güvendiği güvenilir uygulamaların çalışmasına izin verirken, LAN yöneticisi tarafından doğrulanmamış tüm yeni uygulamaların başlatılmasını engeller.
Uygulama denetimi kurallarını izin verilenler listesi modunda yapılandırma hakkında öneriler'i okuyabilirsiniz.
Uygulama Denetimi, Kaspersky Endpoint Security yerel arabirimi ve Kaspersky Security Center kullanılarak bu modlarda çalışacak şekilde yapılandırılabilir.
Bununla birlikte Kaspersky Security Center, Kaspersky Endpoint Security yerel arabiriminde bulunmayan, aşağıdaki görevler için ihtiyaç duyulan araçları sunar:
Kaspersky Security Center Yönetim Konsolunda oluşturulan Uygulama Denetimi kuralları, Kaspersky Endpoint Security yerel arabiriminde olduğu gibi dahil etme ve hariç tutma koşullarına değil, özel uygulama kategorilerine dayanır.
Uygulama Denetimi bileşeninin çalışmasını yapılandırmak için Kaspersky Security Center'ı kullanmanın önerilmesinin nedeni budur.
Uygulama Denetimi işlem algoritması
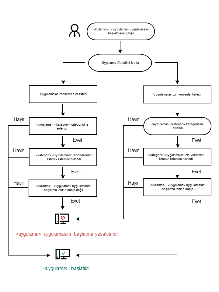
Kaspersky Endpoint Security, bir uygulamanın başlatılması hakkında karar vermek için bir algoritma kullanır (aşağıdaki resme bakın).

Uygulama Denetimi işlem algoritması
Uygulama Denetimi bileşeni ayarları
Parametre |
Açıklama |
|---|---|
Kurallar tarafından engellenen uygulamaları başlatma eylemi |
Kuralları uygula Kaspersky Endpoint Security, uygulamaların başlatılmasını seçilen moda göre yönetir. Kuralı test et. Kaspersky Endpoint Security, geçerli Uygulama Denetimi modunda engellenen bir uygulamanın başlatılmasına izin verir ancak uygulamanın başlatılmasıyla ilgili bilgileri rapora kaydeder. |
Uygulama Başlatma Denetimi modu |
Aşağıdaki seçeneklerden birini seçebilirsiniz:
İzin verilenler listesi modu seçildiğinde, otomatik olarak iki Uygulama Denetimi kuralı oluşturulur:
Otomatik olarak oluşturulan kuralları silemez ya da ayarlarını düzenleyemezsiniz. Bu kuralları etkinleştirebilir veya devre dışı bırakabilirsiniz. |
DLL modüllerinin yüklenmesini izle |
Onay kutusu işaretlenirse, kullanıcılar uygulamaları başlatmaya çalıştığında Kaspersky Endpoint Security, DLL modüllerinin yüklenmesini denetler. DLL modülü ve DLL modülünü yükleyen uygulama hakkında bilgi, rapora kaydedilir. DLL modüllerinin ve sürücülerin yüklenmesine ilişkin denetimi etkinleştirirken, Uygulama Denetimi ayarlarındaki kurallardan varsayılan Altın İmaj kuralının ya da "Altın İmaj\Güvenilir Sertifikalar" KL kategorisini içeren başka bir kuralın etkinleştirildiğinden ve bu kuralın güvenilir DLL modüllerinin ve sürücülerin Kaspersky Endpoint Security başlatılmadan önce yüklenmesini sağladığından emin olun. Altın İmaj kuralı devre dışı bırakıldığında DLL modüllerinin ve sürücülerinin yükleme denetiminin etkinleştirilmesi, işletim sisteminde kararsızlığa neden olabilir. Kaspersky Endpoint Security, yalnızca onay kutusu seçildikten sonra yüklenen DLL modüllerini ve sürücüleri izler. Kaspersky Endpoint Security başlatılmadan önce, uygulamanın yüklenenler de dahil olmak üzere tüm DLL modüllerini ve sürücüleri izlemesi için bilgisayarın yeniden başlatılması önerilir. |
Sıkı dijital imza doğrulaması kullanın |
Bir Uygulama Denetimi kuralı için tetikleyici koşul olarak bir sertifika seçebilirsiniz. Bu onay kutusu seçilirse Kaspersky Endpoint Security, kuralları yalnızca güvenilir sistem sertifika deposundaki sertifikalarla imzalanmış uygulamalara uygular. Böyle bir sertifika ile imzalanmış uygulamalar, örneğin Kötü Amaçlı Yazılım Taraması görevi gibi koruma bileşenleri tarafından da güvenilir olarak kabul edilir. Ancak, bir Uygulama Denetimi kuralında farklı bir depodan sertifika belirtirseniz Kaspersky Endpoint Security böyle bir kuralı uygulamaz. Onay kutusunun işareti kaldırılırsa Kaspersky Endpoint Security, kuralları Windows Güvenilir Kök Sertifika Deposundaki bir sertifika tarafından imzalanmış uygulamalara uygular. Bu tür uygulamalar güvenilir bölgenin bir parçası değildir. Koruma bileşenleri bu tür uygulamaların etkinliğini izler. |
Uygulama engelleme hakkında mesaj şablonları |
Engelleme hakkında mesaj. Uygulamanın başlatılmasını engelleyen bir Uygulama Denetimi kuralı tetiklendiğinde görüntülenen mesajın şablonunu içerir. Yöneticiye mesaj. Kullanıcının bir uygulamanın yanlışlıkla engellendiğine inanması durumunda kullanıcının şirket LAN yöneticisine gönderebileceği mesajın şablonu. Kullanıcı erişim sağlama talebinde bulunduktan sonra Kaspersky Endpoint Security, Kaspersky Security Center'a bir olay gönderir: Yönetici için uygulama başlatmasını engelleme mesajı. Olay açıklaması, değiştirilen değişkenlerle birlikte yöneticiye bir mesaj içerir. Bu olayları Kaspersky Security Center konsolunda, önceden tanımlanmış olay seçimi Kullanıcı isteklerini kullanarak görüntüleyebilirsiniz. Kuruluşunuzda Kaspersky Security Center dağıtılmamışsa veya Yönetim Sunucusuna bağlantı yoksa, uygulama belirtilen e-posta adresine yöneticiye bir mesaj gönderir. |