Die „Gerätekontrolle“ verwaltet den Zugriff von Benutzern auf die Geräte, die installiert oder mit dem Computer verbunden sind (z. B. auf Festplatten, Kamera oder WLAN-Modul). Bei einer Verbindung mit diesen Geräten kann der Computer so vor einer Infektion geschützt werden, und Datenverlust oder Datendiebstahl lassen sich verhindern.
Ebenen für den Zugriff auf Geräte
Die „Gerätekontrolle“ verwaltet den Zugriff auf folgenden Ebenen:
Sie können den Zugriff auf Geräte wie folgt anpassen:
Sie können den Zugriff auf Geräte wie folgt anpassen:
Sie können vertrauenswürdige Geräte mithilfe der folgenden Daten hinzufügen:
SCSI\CDROM&VEN_NECVMWAR&PROD_VMWARE_SATA_CD00\5&354AE4D7&0&000000. Es bietet sich an, Geräte mithilfe von IDs hinzuzufügen, wenn Sie mehrere bestimmte Geräte hinzufügen möchten.VID_1234&PID_5678. Es bietet sich an, Geräte mithilfe des Modells hinzuzufügen, wenn Sie in Ihrem Unternehmen Geräte eines bestimmten Modells verwenden. Dadurch können Sie alle Geräte dieses Modells hinzufügen.* steht als Platzhalter für eine beliebige Zeichenkombination. Das Zeichen ? wird bei der Angabe einer Maske von Kaspersky Endpoint Security nicht unterstützt. Beispiel: WDC_C*.* steht als Platzhalter für eine beliebige Zeichenkombination. Das Zeichen ? wird bei der Angabe einer Maske von Kaspersky Endpoint Security nicht unterstützt. Beispiel: VID_05AC & PID_ *.Die „Gerätekontrolle“ verwendet Zugriffsregeln, um den Zugriff von Benutzern auf Geräte zu regulieren. Außerdem kann die „Gerätekontrolle“ Ereignisse über die Verbindung/Trennung von Geräten speichern. Damit Ereignisse gespeichert werden, müssen Sie in der Richtlinie das Senden von Ereignissen anpassen.
Falls der Zugriff auf das Gerät von der Schnittstelle abhängig ist (Status
), werden Ereignisse über die Verbindung/Trennung des Geräts nicht von Kaspersky Endpoint Security gespeichert. Damit das Programm Kaspersky Endpoint Security Ereignisse über die Verbindung/Trennung des Geräts speichert, erlauben Sie den Zugriff auf den entsprechenden Gerätetyp (Status
) oder fügen Sie das Gerät zur Liste der vertrauenswürdigen Geräte hinzu.
Wird mit dem Computer ein Gerät verbunden, auf das der Zugriff von der „Gerätekontrolle“ verboten ist, so blockiert Kaspersky Endpoint Security den Zugriff und zeigt eine Benachrichtigung an (s. Bild unten).

Benachrichtigung der „Gerätekontrolle”
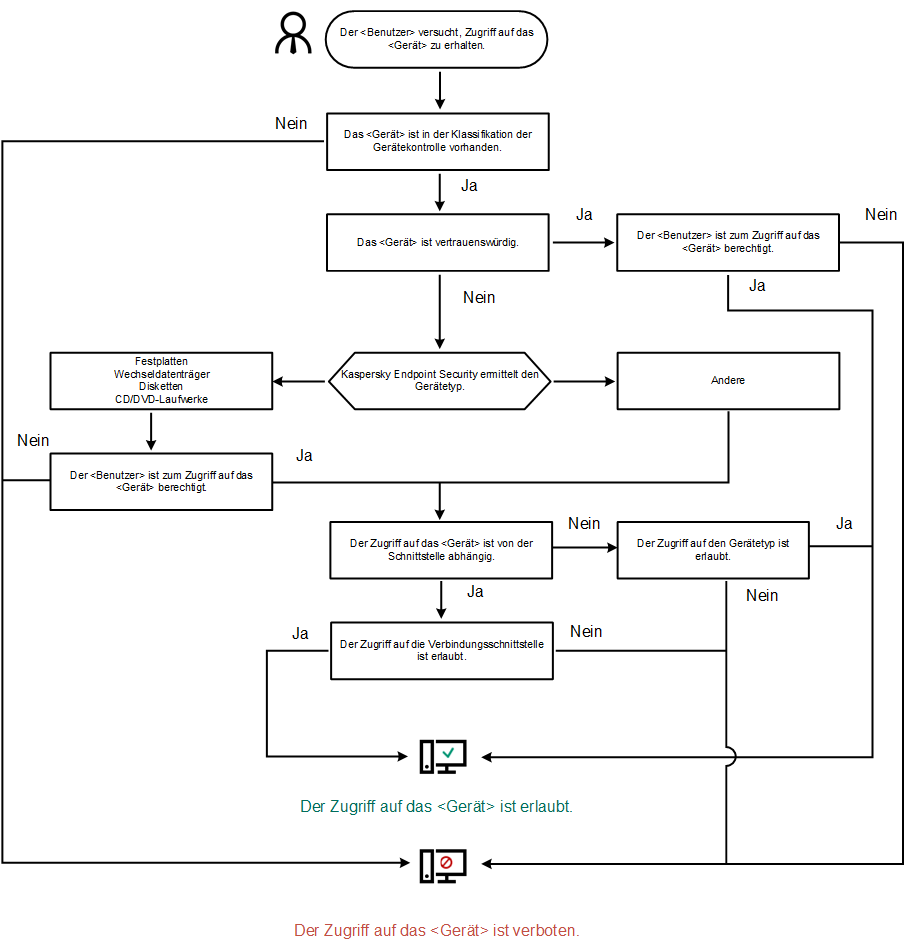
Algorithmus der „Gerätekontrolle”
Kaspersky Endpoint Security entscheidet über den Zugriff auf ein Gerät, sobald dieses vom Benutzer an den Computer angeschlossen wird (s. folgende Abb.).

Algorithmus der „Gerätekontrolle”
Wenn ein Gerät verbunden ist und der Zugriff erlaubt ist, können Sie die Zugriffsregel ändern und den Zugriff verbieten. Wenn das nächste Mal auf das Gerät zugegriffen wird (Anzeige der Ordnerstruktur, Lesen, Schreiben), blockiert Kaspersky Endpoint Security den Zugriff. Geräte ohne Dateisystem werden erst blockiert, wenn sie zum nächsten Mal mit dem Computer verbunden werden.
Wenn der Benutzer eines Computers, auf dem das Programm Kaspersky Endpoint Security installiert ist, den Zugriff auf ein Gerät angefordert hat, das seiner Meinung nach irrtümlicherweise blockiert wurde, so übermitteln Sie ihm eine Anleitung für die Zugriffsanforderung.