يعمل التحكم في الجهاز على إدارة إمكانية وصول المستخدم إلى الأجهزة المثبت عليها أو المتصلة بجهاز الكمبيوتر (على سبيل المثال، الأقراص الصلبة أو الكاميرات أو وحدات شبكة Wi-Fi). يتيح لك هذا حماية جهاز الكمبيوتر من الإصابة بالفيروسات عند اتصال مثل هذه الأجهزة به بالإضافة إلى الوقاية من فقدان البيانات أو تسريبها.
مستويات الوصول إلى الجهاز
يعمل التحكم في الجهاز على التحكم في إمكانية الوصول عند المستويات التالية:
يمكنك تكوين إمكانية الوصول إلى الجهاز على النحو التالي:
يمكنك تكوين إمكانية الوصول إلى الجهاز على النحو التالي:
يمكنك إضافة الأجهزة الموثوقة وفقًا للبيانات التالية:
SCSI\CDROM&VEN_NECVMWAR&PROD_VMWARE_SATA_CD00\5&354AE4D7&0&000000. إضافة الأجهزة حسب المُعرِّف عملية ملائمة إذا كنت ترغب في إضافة مجموعة أجهزة محددة.VID_1234&PID_5678. إضافة أجهزة حسب الموديل طريقة ملائمة إذا كنت تستخدم أجهزة ذات موديل معين في مؤسستك. بهذه الطريقة، يمكنك إضافة جميع الأجهزة من هذا الموديل.* يستبدل أي مجموعة من الرموز. لا يدعم برنامج Kaspersky Endpoint Security الحرف ? عند إدخال قناع. على سبيل المثال، WDC_C*.* يستبدل أي مجموعة من الرموز. لا يدعم برنامج Kaspersky Endpoint Security الحرف ? عند إدخال قناع. على سبيل المثال، VID_05AC&PID_*.يقوم التحكم في الجهاز بتنظيم وصول المستخدم إلى الأجهزة باستخدام قواعد الوصول. وكذلك يتيح لك التحكم في الجهاز القيام بحفظ أحداث اتصال الجهاز/انقطاع اتصاله. لحفظ الأحداث، تحتاج إلى تكوين تسجيل الأحداث في السياسة.
إذا كان يعتمد الوصول إلى جهاز ما على ناقل الاتصال (
الحالة)، لا يقوم برنامج Kaspersky Endpoint Security بحفظ أحداث اتصال الجهاز/انقطاع اتصاله. لتمكين برنامج Kaspersky Endpoint Security من حفظ أحداث اتصال الجهاز/انقطاع اتصاله، قم بالسماح بالوصول إلى نوع الجهاز المتطابق (
الحالة) أو قم بإضافة الجهاز إلى القائمة الموثوقة.
عند حظر جهاز متصل بجهاز كومبيوتر بواسطة التحكم في الجهاز، فإن برنامج Kaspersky Endpoint Security سيقوم بحظر الوصول وإظهار إخطار (انظر الشكل أدناه).

إخطار التحكم في الجهاز
خوارزمية تشغيل التحكم في الجهاز
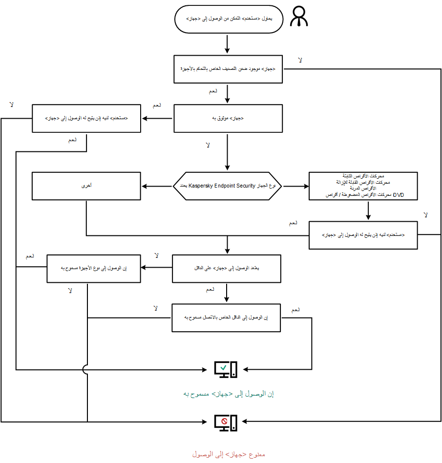
يتخذ برنامج Kaspersky Endpoint Security قرارًا بشأن السماح بالوصول إلى الجهاز بعد أن يقوم المستخدم بتوصيل هذا الجهاز بجهاز الكمبيوتر (انظر الشكل أدناه).

خوارزمية تشغيل التحكم في الجهاز
إذا كان الجهاز متصلًا وكان الوصول مسموحًا به، يمكنك تحرير قاعدة الوصول وحظر الوصول. في هذه الحالة، في المرة التالية التي يحاول فيها شخص ما الوصول إلى الجهاز (على سبيل المثال عرض شجرة المجلدات، أو تنفيذ عمليات القراءة أو الكتابة)، سيقوم برنامج Kaspersky Endpoint Security بحظر الوصول. يتم منع أي جهاز لا يحتوي على ملف نظام، ولكن في المرة التالية التي يتم فيها توصيل الجهاز.
إذا كان يجب على مستخدم جهاز كمبيوتر مثبت عليه Kaspersky Endpoint Security طلب الوصول إلى جهاز يعتقد المستخدم أنه تم منعه عن طريق الخطأ، فأرسل للمستخدم تعليمات طلب الوصول.
إعدادات مكون التحكم في الجهاز
المعلمة |
الوصف |
|---|---|
السماح بطلبات للوصول المؤقت (متوفر فقط في Kaspersky Security Center Console) |
إذا تم تحديد خانة الاختيار هذه، يصبح الزر طلب الوصول متوفرًا من خلال الواجهة المحلية لتطبيق Kaspersky Endpoint Security. باستخدام هذا الزر، يمكن للمستخدم طلب إمكانية وصول مؤقت إلى جهاز ممنوع. |
الأجهزة وشبكات Wi-Fi |
تعرض علامة التبويب جدولاً يضم جميع أنواع الأجهزة المحتملة وفقًا لتصنيف مكون "التحكم في الجهاز"، بما في ذلك حالات الوصول المحددة. |
ناقلات الاتصال |
قائمة بجميع ناقلات الاتصال المتوفرة وفقًا لتصنيف مكون التحكم في الجهاز، بما في ذلك حالات الوصول المحددة. يسمح Kaspersky Endpoint Security أو يرفض الوصول إلى الأجهزة بناءً على نوع ناقل الاتصال إذا تم تحديد الوضع يعتمد على ناقل الاتصال. |
الأجهزة الموثوقة |
قائمة الأجهزة الموثوقة والمستخدمين الذين تم منحهم حق الوصول إلى هذه الأجهزة. |
منع تعدد الاتصال |
تمنع مكافحة اتصالات الجسر إنشاء جسور شبكة عن طريق منع التأسيس المتزامن لاتصالات الشبكة المتعددة لجهاز الكمبيوتر. يتيح لك ذلك حماية شبكة الشركة من الهجمات عبر شبكات غير محمية وغير مُصرح بها. تحظر مكافحة اتصالات الجسر إنشاء اتصالات متعددة وفقًا لأولويات الأجهزة. كلما كان الجهاز يحتل مرتبة أعلى في القائمة، فإنه يكون ذا أولوية أعلى. إذا كان الاتصال النشط والاتصال الجديد من نفس النوع (على سبيل المثال، شبكة Wi-Fi)، يحظر برنامج Kaspersky Endpoint Security الاتصال النشط ويسمح بإنشاء اتصالاً جديدًا. إذا كان الاتصال النشط والاتصال الجديد من أنواع مختلفة (على سبيل المثال، محول شبكة وشبكة Wi-Fi)، يحظر برنامجKaspersky Endpoint Security الاتصال صاحب الأولوية الأقل ويسمح بالاتصال صاحب الأولوية الأعلى. تدعم مكافحة اتصالات الجسر التشغيل باستخدام الأنواع التالية من الأجهزة: محول الشبكة، وشبكة Wi-Fi، والمودم. |
قوالب الرسائل |
رسالة حول المنع. قالب الرسالة الذي يظهر عندما يحاول المستخدم الوصول إلى جهاز محظور. تظهر هذه الرسالة أيضًا عندما يحاول المستخدم تنفيذ عملية على محتويات الجهاز الذي تم حظره لهذا المستخدم. رسالة إلى المسؤول. قالب الرسالة الذي يتم إرساله إلى مسؤول الشبكة المحلية (LAN) عندما يعتقد المستخدم أنه قد تم حظر وصوله إلى الجهاز أو منعه من إجراء عملية باستخدام محتوى الجهاز عن طريق الخطأ. بعد أن يطلب المستخدم توفير الوصول، يرسل Kaspersky Endpoint Security حدثًا إلى Kaspersky Security Center: رسالة منع الوصول للجهاز إلى المسؤول. ويحتوي وصف الحدث على رسالة إلى المسؤول بالمتغيرات المستبدلة. ويمكنك عرض هذه الأحداث في وحدة تحكم Kaspersky Security Center باستخدام تحديد الحدث المحدد مسبقًا طلبات المستخدم. وإذا لم يتم نشر Kaspersky Security Center في مؤسستك أو لم يكن هناك اتصال بخادم الإدارة، سيرسل التطبيق رسالة إلى المسؤول إلى عنوان البريد الإلكتروني المحدد. |