El Control de dispositivos administra el acceso de los usuarios a los dispositivos que se instalan o se conectan al equipo (por ejemplo, discos duros, cámaras o módulos Wi-Fi). Esto impide la infección del equipo cuando se conectan dichos dispositivos y evita las pérdidas o fugas de datos.
Niveles de acceso a dispositivos
El Control de dispositivos controla el acceso a los siguientes niveles:
Puede configurar el acceso a los dispositivos de la siguiente manera:
Puede configurar el acceso a los dispositivos de la siguiente manera:
Puede agregar dispositivos de confianza en función de los siguientes datos:
SCSI\CDROM&VEN_NECVMWAR&PROD_VMWARE_SATA_CD00\5&354AE4D7&0&000000. Si necesita agregar varios dispositivos específicos, recomendamos agregarlos por id.VID_1234&PID_5678. Si su organización cuenta con varios dispositivos de un mismo modelo, recomendamos que los agregue por modelo. Podrá agregar todos los dispositivos del mismo modelo con facilidad.* le permitirá representar cuantos caracteres sea necesario. En Kaspersky Endpoint Security, las máscaras de id. no pueden contener el carácter ?. Por ejemplo, WDC_C*.* le permitirá representar cuantos caracteres sea necesario. En Kaspersky Endpoint Security, las máscaras de id. no pueden contener el carácter ?. Por ejemplo, VID_05AC&PID_*.El Control de dispositivos regula el acceso de los usuarios a los dispositivos usando reglas de acceso. El Control de dispositivos también le permite guardar eventos relacionados con la conexión/desconexión de dispositivos. Para guardar eventos, tiene que configurar el registro de eventos en una directiva.
Cuando el acceso a un dispositivo dependa del bus de conexión (estado
), Kaspersky Endpoint Security no guardará ningún evento relacionado con la conexión o desconexión del dispositivo. Para que Kaspersky Endpoint Security guarde los eventos relacionados con la conexión/desconexión de dispositivos, autorice el acceso al tipo de dispositivo correspondiente (estado
) o agregue el dispositivo a la lista de dispositivos de confianza.
Cuando se conecta al equipo un dispositivo que está bloqueado por el Control de dispositivos, Kaspersky Endpoint Security bloqueará el acceso y mostrará que una notificación (consulte la figura a continuación).

Notificación del Control de dispositivos
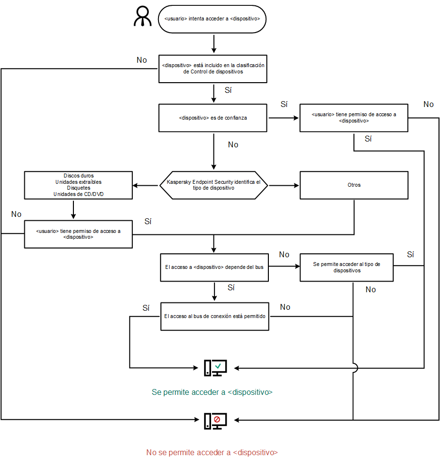
Algoritmo de funcionamiento del Control de dispositivos
Kaspersky Endpoint Security decide si permitirá el acceso a un dispositivo después de que el usuario conecta el dispositivo al equipo de la siguiente imagen.

Algoritmo de funcionamiento del Control de dispositivos
Si conecta un dispositivo y se le permite acceder a él, puede editar la regla de acceso y bloquear la posibilidad de utilizarlo. Cuando alguien intente acceder al dispositivo nuevamente (por ejemplo, para ver la estructura de carpetas o para realizar una operación de lectura o escritura), Kaspersky Endpoint Security bloqueará el acceso. Un dispositivo sin un sistema de archivos se bloqueará solo la próxima vez que el dispositivo se conecte.
Si un usuario del equipo con Kaspersky Endpoint Security instalado debe solicitar acceso a un dispositivo que cree fue bloqueado por error, envíe al usuario las instrucciones para solicitar acceso.
La configuración del componente Control de Dispositivos
Parámetro |
Descripción |
|---|---|
Permitir solicitudes de acceso temporal (disponible solo en la Consola de Kaspersky Security Center) |
Si se selecciona la casilla, el botón Solicitar acceso estará disponible a través de la interfaz local de Kaspersky Endpoint Security. Con este botón, el usuario puede solicitar acceso temporal a un dispositivo bloqueado. |
Dispositivos y redes Wi-Fi |
Esta tabla muestra todos los tipos de dispositivos posibles según la clasificación del componente Control de dispositivos, junto con sus respectivos estados de acceso. |
Buses de conexión |
Una lista con todos los buses de conexión disponibles según la clasificación del componente Control de dispositivos, junto con sus respectivos estados de acceso. Kaspersky Endpoint Security permite o deniega el acceso a los dispositivos según el tipo de bus de conexión si se selecciona el modo Depende del bus de conexión. |
Dispositivos de confianza |
Una lista con los dispositivos de confianza y los usuarios que tienen acceso a esos dispositivos. |
Combinar valores al heredar (disponible solo en la Consola de Kaspersky Security Center) |
Esto fusiona la lista de dispositivos de confianza en las directivas principales y secundarias de Kaspersky Security Center. Para fusionar listas, la directiva secundaria debe configurarse para heredar la configuración de la directiva principal de Kaspersky Security Center. Si la casilla está seleccionada, los elementos de la lista de la directiva principal de Kaspersky Security Center se mostrarán en las directivas secundarias. Así puede, por ejemplo, crear una lista consolidada de dispositivos de confianza para toda la organización. Los elementos de lista heredados de una directiva secundaria no se pueden eliminar ni editar. Los elementos de la lista de dispositivos de confianza que se fusionan durante la herencia se pueden eliminar y editar solo en la directiva principal. Si lo necesita, podrá agregar, editar y eliminar elementos de la lista en directivas de menor jerarquía. Si los elementos de las listas de la directiva principal y secundaria coinciden, estos elementos se muestran como el mismo elemento de la directiva principal. Si esta casilla no está seleccionada, los elementos de las listas no se fusionarán cuando una directiva de Kaspersky Security Center herede la configuración de otra. Esta funcionalidad también permite fusionar listas en perfiles de directivas. Para fusionar listas, en el perfil de mayor prioridad, habilite la herencia de la configuración de un perfil de menor prioridad. Para obtener más detalles sobre las prioridades del perfil de directivas, consulte la Ayuda de Kaspersky Security Center. |
Anti-Bridging |
Anti-Bridging impide establecer conexiones de red simultáneas en un equipo para prevenir la creación de puentes de red. La finalidad es resguardar la red de la empresa de los ataques que puedan realizarse a través de redes desprotegidas y no autorizadas. Para bloquear la posibilidad de establecer más de una conexión, Anti-Bridging tiene en cuenta las prioridades de los dispositivos. Cuanto más arriba en la lista se encuentra un dispositivo, mayor es su prioridad. Cuando una conexión activa y una conexión nueva son del mismo tipo (por ejemplo, Wi-Fi), Kaspersky Endpoint Security bloquea la conexión activa y permite que se establezca la conexión nueva. Cuando una conexión activa y una conexión nueva no son del mismo tipo (por ejemplo, adaptador de red y Wi-Fi), Kaspersky Endpoint Security bloquea la conexión de menor prioridad y autoriza la de mayor prioridad. Anti-Bridging puede operar con los siguientes tipos de dispositivos: adaptador de red, Wi-Fi y módem. |
Plantillas de mensajes |
Mensaje para bloqueos. Plantilla del mensaje que aparece cuando un usuario intenta acceder a un dispositivo bloqueado. Este es el mismo mensaje que se muestra cuando un usuario intenta realizar una operación que tiene prohibida con el contenido del dispositivo. Mensaje para el administrador. Plantilla del mensaje que se envía al administrador de la red de área local cuando el usuario considera que el acceso a un dispositivo se ha bloqueado por error o, de manera similar, que la posibilidad de realizar una operación con el contenido de un dispositivo se ha bloqueado por error. Después de que el usuario solicita proporcionar acceso, Kaspersky Endpoint Security envía un evento a Kaspersky Security Center: Mensaje de bloqueo del acceso a un dispositivo para el administrador. La descripción del evento contiene un mensaje para el administrador con variables sustituidas. Puede ver estos eventos en la consola de Kaspersky Security Center a través de la selección de eventos predefinida Solicitudes de usuario. Si su organización no tiene implementado Kaspersky Security Center o no hay conexión con el Servidor de administración, la aplicación enviará un mensaje al administrador a la dirección de correo electrónico especificada. |