Device Control manages user access to devices that are installed on or connected to the computer (for example, hard drives, cameras, or Wi-Fi modules). This lets you protect the computer from infection when such devices are connected, and prevent loss or leaks of data.
If Device Control is enabled, the application relays information about connected devices to Kaspersky Security Center. You can view the list of connected devices in Kaspersky Security Center in the Advanced → Repositories → Hardware folder.
Device access levels
Device Control controls access at the following levels:
You can configure device access as follows:
You can configure device access as follows:
You can add trusted devices based on the following data:
SCSI\CDROM&VEN_NECVMWAR&PROD_VMWARE_SATA_CD00\5&354AE4D7&0&000000. Adding devices by ID is convenient if you want to add several specific devices.VID_1234&PID_5678. Adding devices by model is convenient if you use devices of a certain model in your organization. This way, you can add all devices of this model.* character replaces any set of characters. Kaspersky Endpoint Security does not support the ? character when entering a mask. For example, WDC_C*.* character replaces any set of characters. Kaspersky Endpoint Security does not support the ? character when entering a mask. For example, VID_05AC&PID_*.Device Control regulates user access to devices by using access rules. Device Control also lets you save device connection/disconnection events. To save events, you need to configure the registration of events in a policy.
If access to a device depends on the connection bus (the
status), Kaspersky Endpoint Security does not save device connection/disconnection events. To enable Kaspersky Endpoint Security to save device connection/disconnection events, allow access to the corresponding type of device (the
status) or add the device to the trusted list.
When a device that is blocked by Device Control is connected to the computer, Kaspersky Endpoint Security will block access and show a notification (see the figure below).

Device Control notification
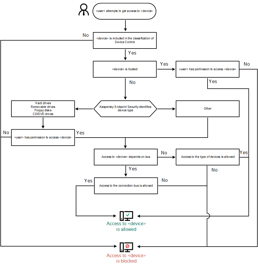
Device Control operating algorithm
Kaspersky Endpoint Security makes a decision on whether to allow access to a device after the user connects the device to the computer (see the figure below).

Device Control operating algorithm
If a device is connected and access is allowed, you can edit the access rule and block access. In this case, the next time someone attempts to access the device (such as to view the folder tree, or perform read or write operations), Kaspersky Endpoint Security blocks access. A device without a file system is blocked only the next time that the device is connected.
If a user of the computer with Kaspersky Endpoint Security installed must request access to a device that the user believes was blocked by mistake, send the user the request access instructions.
Device Control component settings
Parameter |
Description |
|---|---|
Allow requests for temporary access (available only in the Kaspersky Security Center Console) |
If the check box is selected, the Request access button is available through the local interface of Kaspersky Endpoint Security. Using this button, the user can request temporary access to a blocked device. |
Devices and Wi-Fi networks |
This table contains all possible types of devices according to the classification of the Device Control component, including their respective access statuses. |
Connection buses |
A list of all available connection buses according to the Device Control component's classification, including their respective access statuses. Kaspersky Endpoint Security allows or denies access to devices depending on the type of connection bus if Depends on connection bus mode is selected. |
Trusted devices |
List of trusted devices and users who are granted access to these devices. |
Merge values when inheriting (available only in the Kaspersky Security Center Console) |
This merges the list of trusted devices in the parent and child policies of Kaspersky Security Center. To merge lists, the child policy must be configured to inherit the settings of the parent policy of Kaspersky Security Center. If the check box is selected, list items from the Kaspersky Security Center parent policy are displayed in child policies. This way you can, for example, create a consolidated list of trusted devices for the entire organization. Inherited list items in a child policy cannot be deleted or edited. Items on the list of trusted devices that are merged during inheritance can be deleted and edited only in the parent policy. You can add, edit or delete list items in lower-level policies. If items on lists of the child and parent policy match, these items are displayed as the same item of the parent policy. If the check box is not selected, list items are not merged when inheriting the settings of Kaspersky Security Center policies. This functionality also allows merging lists in policy profiles. To merge lists, in the highest-priority profile, enable the inheritance of settings from a lower-priority profile. For more details on policy profile priorities, please refer to the Kaspersky Security Center Help. |
Anti-Bridging |
Anti-Bridging inhibits the creation of network bridges by preventing the simultaneous establishment of multiple network connections for a computer. This lets you protect a corporate network from attacks over unprotected, unauthorized networks. Anti-Bridging blocks the establishment of multiple connections according to the priorities of devices. The higher a device is on the list, the higher its priority. If an active connection and a new connection are both of the same type (for example, Wi-Fi), Kaspersky Endpoint Security blocks the active connection and allows establishment of the new connection. If an active connection and a new connection are of different types (for example, a network adapter and Wi-Fi), Kaspersky Endpoint Security blocks the connection with the lower priority and allows the connection with the higher priority. Anti-Bridging supports operation with the following types of devices: network adapter, Wi-Fi, and modem. |
Message templates |
Message about blocking. Template of the message that appears when a user attempts to access a blocked device. This message also appears when a user attempts to perform an operation on the device contents that was blocked for this user. Message to administrator. A template of the message that is sent to the LAN administrator when the user believes that access to the device is blocked or an operation with device content is forbidden by mistake. After the user requests to provide access, Kaspersky Endpoint Security sends an event to Kaspersky Security Center: Device access blockage message to administrator. The event description contains a message to administrator with substituted variables. You can view these events in the Kaspersky Security Center console using the predefined event selection User requests. If your organization does not have Kaspersky Security Center deployed or there is no connection to the Administration Server, the application will send a message to administrator to the specified email address. |