Control de dispositivos administra el acceso de los usuarios a dispositivos instalados o conectados al equipo (por ejemplo, discos duros, cámaras o módulos wifi). Esto le permite proteger el equipo de infecciones cuando se conectan los dispositivos; y se evitan pérdidas o fugas de datos.
Si el Control de dispositivos está activado, la aplicación transmite información sobre los dispositivos conectados a Kaspersky Security Center. Puede ver la lista de dispositivos conectados en Kaspersky Security Center en la carpeta Avanzado → Repositorios → Hardware.
Niveles de acceso a dispositivos
Control de dispositivos controla el acceso a los siguientes niveles:
Puede configurar el acceso a los dispositivos del siguiente modo:
Puede configurar el acceso a los dispositivos del siguiente modo:
Puede añadir dispositivos de confianza según los siguientes datos:
SCSI\CDROM&VEN_NECVMWAR&PROD_VMWARE_SATA_CD00\5&354AE4D7&0&000000. Añadir dispositivos por ID es conveniente si desea añadir varios dispositivos específicos.VID_1234&PID_5678. Añadir dispositivos por modelo es conveniente si utiliza dispositivos de un modelo concreto en su organización. De este modo, puede añadir todos los dispositivos de este modelo.* sustituye cualquier conjunto de caracteres. Kaspersky Endpoint Security no admite el carácter ? al introducir una máscara. Por ejemplo, WDC_C*.* sustituye cualquier conjunto de caracteres. Kaspersky Endpoint Security no admite el carácter ? al introducir una máscara. Por ejemplo, VID_05AC&PID_*.Control de dispositivos regula el acceso de los usuarios a dispositivos usando reglas de acceso. Control de dispositivos también le permite guardar eventos de conexión/desconexión de dispositivos. Para guardar eventos, tiene que configurar el registro de eventos en una directiva.
Cuando el acceso a un dispositivo dependa del bus de conexión (estado
), Kaspersky Endpoint Security no guardará ningún evento relacionado con la conexión o desconexión del dispositivo. Para que Kaspersky Endpoint Security guarde eventos de conexión/desconexión, debe autorizar el acceso al tipo de dispositivo correspondiente (estado
) o añadir el dispositivo a la lista de dispositivos de confianza.
Cuando un dispositivo que está bloqueado por Control de dispositivos se conecte al equipo, Kaspersky Endpoint Security bloqueará el acceso y mostrará una notificación (véase la figura siguiente).

Notificación de Control de dispositivos
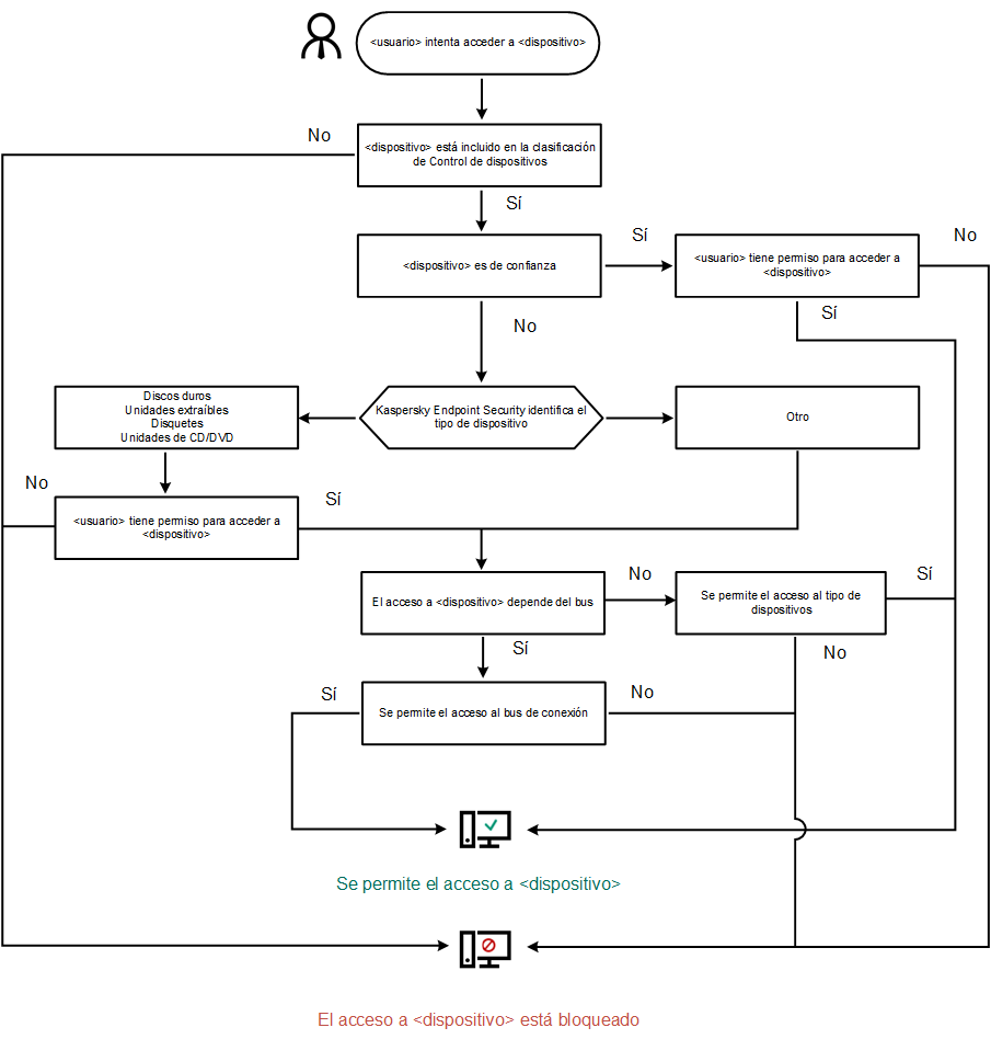
Algoritmo de funcionamiento de Control de dispositivos
Kaspersky Endpoint Security toma una decisión sobre si permitir el acceso a un dispositivo después de que el usuario conecte un dispositivo al equipo de la siguiente imagen.

Algoritmo de funcionamiento de Control de dispositivos
Si conecta un dispositivo y se le permite acceder a él, puede editar la regla de acceso y bloquear la posibilidad de utilizarlo. Cuando alguien intente acceder al dispositivo nuevamente (por ejemplo, para ver la estructura de carpetas o para realizar una operación de lectura o escritura), Kaspersky Endpoint Security bloqueará el acceso. Un dispositivo sin sistema de archivos solo se bloquea la próxima vez que se conecta el dispositivo.
Si un usuario del equipo donde se ha instalado Kaspersky Endpoint Security debe solicitar el acceso a un dispositivo que el usuario cree que se bloqueó por equivocación, envíe al usuario las instrucciones para solicitar acceso.
La configuración del componente Control de Dispositivos
Parámetro |
Descripción |
|---|---|
Permitir solicitudes de acceso temporal (disponible solo en la Consola de Kaspersky Security Center) |
Si se selecciona la casilla de verificación, el botón Solicitar acceso está disponible a través de la interfaz local de Kaspersky Endpoint Security. Con este botón, el usuario puede solicitar acceso temporal a un dispositivo bloqueado. |
Dispositivos y redes wifi |
Esta tabla muestra todos los tipos de dispositivos posibles según la clasificación del componente Control de dispositivos, junto con sus respectivos estados de acceso. |
Buses de conexión |
Una lista con todos los buses de conexión disponibles según la clasificación del componente Control de dispositivos, junto con sus respectivos estados de acceso. Kaspersky Endpoint Security permite o deniega el acceso los dispositivos según el tipo de bus de conexión si el modo Depende del bus de conexión está seleccionado. |
Dispositivos de confianza |
Una lista con los dispositivos de confianza y los usuarios que tienen acceso a esos dispositivos. |
Fusionar valores al heredar (disponible solo en la Consola de Kaspersky Security Center) |
Esto fusiona la lista de dispositivos de confianza en las directivas principales y secundarias de Kaspersky Security Center. Para fusionar listas, la directiva secundaria debe configurarse para heredar la configuración de la directiva principal de Kaspersky Security Center. Si la casilla de verificación está seleccionada, los elementos de la lista de la directiva principal de Kaspersky Security Center se muestran en las directivas secundarias. De esta manera, puede, por ejemplo, crear una lista consolidada de dispositivos de confianza para toda la organización. Los elementos de lista heredados de una directiva secundaria no se pueden eliminar ni editar. Los elementos de la lista de dispositivos de confianza que se fusionan durante la herencia se pueden eliminar y editar solo en la directiva principal. Puede añadir, modificar o eliminar elementos de la lista en las directivas de nivel inferior. Si los elementos de las listas de la directiva principal y secundaria coinciden, estos elementos se muestran como el mismo elemento de la directiva principal. Si la casilla de verificación no está seleccionada, los elementos de las listas no se combinan al heredar la configuración de las directivas de Kaspersky Security Center. Esta funcionalidad también permite fusionar listas en perfiles de directivas. Para fusionar listas, en el perfil de mayor prioridad, active la herencia de la configuración de un perfil de menor prioridad. Para obtener más información sobre las prioridades de los perfiles de directivas, consulte la Ayuda de Kaspersky Security Center. |
Anti-Bridging |
Anti-Bridging impide establecer conexiones de red simultáneas en un equipo para prevenir la creación de puentes de red. La finalidad es resguardar la red de la empresa de los ataques que puedan realizarse a través de redes desprotegidas y no autorizadas. Para bloquear la posibilidad de establecer más de una conexión, Anti-Bridging tiene en cuenta las prioridades de los dispositivos. Cuanto más arriba en la lista se encuentra un dispositivo, mayor es su prioridad. Cuando una conexión activa y una conexión nueva son del mismo tipo (por ejemplo, wifi), Kaspersky Endpoint Security bloquea la conexión activa y permite que se establezca la conexión nueva. Cuando una conexión activa y una conexión nueva no son del mismo tipo (por ejemplo, adaptador de red y wifi), Kaspersky Endpoint Security bloquea la conexión de menor prioridad y autoriza la de mayor prioridad. Anti-Bridging puede operar con los siguientes tipos de dispositivos: adaptador de red, wifi y módem. |
Modelos de mensajes |
Mensaje sobre el bloqueo. Plantilla del mensaje que aparece cuando un usuario intenta acceder a un dispositivo bloqueado. Este es el mismo mensaje que se muestra cuando un usuario intenta realizar una operación que tiene prohibida con el contenido del dispositivo. Mensaje para el administrador. Una plantilla del mensaje que se envía al administrador de la LAN cuando el usuario cree que el acceso al dispositivo está bloqueado o que se ha prohibido una operación con el contenido del dispositivo por error. Después de que el usuario solicite acceso, Kaspersky Endpoint Security envía un evento a Kaspersky Security Center: Mensaje al administrador por bloqueo del acceso al dispositivo. La descripción del evento contiene un mensaje para el administrador con variables sustituidas. Puede ver estos eventos en la consola de Kaspersky Security Center usando la selección de eventos predefinida Solicitudes de usuarios. Si su organización no tiene implementado Kaspersky Security Center o no hay conexión con el Servidor de administración, la aplicación enviará un mensaje al administrador a la dirección de correo electrónico especificada. |