O Controle de Dispositivos gerencia o acesso de usuário a dispositivos que estão instalados ou conectados no computador (por exemplo, discos rígidos, câmeras ou módulos Wi-Fi). Com isso, você pode proteger o computador de infecções quando esse tipo de dispositivo é conectado e evitar perda ou vazamento de dados.
Se o Controle de dispositivos estiver ativado, o aplicativo retransmitirá as informações sobre os dispositivos conectados ao Kaspersky Security Center. É possível visualizar a lista de dispositivos conectados no Kaspersky Security Center na pasta Avançado → Repositórios → Hardware.
Níveis de acesso do dispositivo
O Controle de Dispositivos controla o acesso nos seguintes níveis:
Você pode configurar o acesso do dispositivo da seguinte forma:
Você pode configurar o acesso do dispositivo da seguinte forma:
Você pode adicionar dispositivos confiáveis com base nos seguintes dados:
SCSI\CDROM&VEN_NECVMWAR&PROD_VMWARE_SATA_CD00\5&354AE4D7&0&000000. Adicionar dispositivos por ID é conveniente se você deseja adicionar vários dispositivos específicos.VID_1234&PID_5678. Adicionar dispositivos por modelo é conveniente se você usar dispositivos de um determinado modelo em sua empresa. Dessa forma, você pode adicionar todos os dispositivos deste modelo.* substitui qualquer conjunto de caracteres. O Kaspersky Endpoint Security não suporta o caractere ? ao inserir uma máscara. Por exemplo, WDC_C*.* substitui qualquer conjunto de caracteres. O Kaspersky Endpoint Security não suporta o caractere ? ao inserir uma máscara. Por exemplo, VID_05AC&PID_*.O Controle de Dispositivos regula o acesso do usuário a dispositivos usando regras de acesso. O Controle de Dispositivos também permite salvar eventos de conexão/desconexão do dispositivo. Para salvar eventos, é necessário configurar o registro de eventos em uma política.
Se o acesso a um dispositivo depender do barramento de conexão (o status
), o Kaspersky Endpoint Security não salva eventos de conexão/desconexão de dispositivos. Para permitir que o Kaspersky Endpoint Security salve eventos de conexão/desconexão de dispositivos, conceda o acesso ao tipo correspondente de dispositivo (o status
) ou adicione o dispositivo à lista confiável.
Quando um dispositivo que estiver bloqueado pelo Controle de Dispositivos for conectado ao computador, o Kaspersky Endpoint Security vai bloquear o acesso e exibir uma notificação (veja a figura abaixo).

Notificação do Controle de Dispositivos
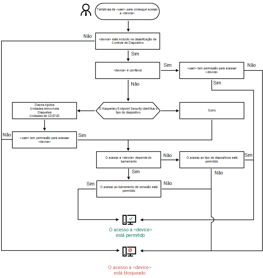
Algoritmo de operação do Controle de Dispositivos
O Kaspersky Endpoint Security decide se permite ou não o acesso a um dispositivo quando o usuário o conecta ao computador (veja a figura a seguir).

Algoritmo de operação do Controle de Dispositivos
Se um dispositivo estiver conectado e o acesso for permitido, você poderá editar a regra de acesso e bloquear o acesso. Nesse caso, na próxima vez que alguém tentar acessar o dispositivo (como exibir a árvore de pastas ou executar operações de leitura ou gravação), o Kaspersky Endpoint Security bloqueará o acesso. O dispositivo que não está no sistema de arquivos é bloqueado somente na próxima vez que for conectado.
Se um usuário do computador com Kaspersky Endpoint Security instalado precisar solicitar acesso a um dispositivo que o usuário acredita estar bloqueado por engano, envie ao usuário as instruções de acesso a solicitação.
Configurações do componente Controle de Dispositivos
Parâmetro |
Descrição |
|---|---|
Permitir solicitações de acesso temporário (disponível apenas no console do Kaspersky Security Center) |
Se a caixa de seleção for marcada, o botão Solicitar acesso estará disponível pela interface local do Kaspersky Endpoint Security. Com o uso desse botão, o usuário pode solicitar o acesso temporário a um dispositivo bloqueado. |
Dispositivos e redes Wi-Fi |
Esta tabela contém todos os tipos possíveis de dispositivos segundo a classificação do componente Controle de Dispositivos, inclusive os seus respetivos status de acesso. |
Barramentos de conexão |
Uma lista de todos os barramentos de conexão disponíveis segundo a classificação do componente Controle de Dispositivos, inclusive os seus respetivos status de acesso. O Kaspersky Endpoint Security permite ou nega o acesso aos dispositivos, dependendo do tipo de barramento de conexão, caso o modo Depende do barramento de conexão seja selecionado. |
Dispositivos confiáveis |
Lista de dispositivos e usuários confiáveis aos quais é concedido acesso a esses dispositivos. |
Mesclar valores ao herdar (disponível apenas no console do Kaspersky Security Center) |
Isso mescla a lista de dispositivos confiáveis nas políticas pai e filho do Kaspersky Security Center. Para mesclar listas, a política filho deve ser configurada para herdar as configurações da política pai do Kaspersky Security Center. Se a caixa de seleção estiver marcada, os itens da lista da política pai do Kaspersky Security Center serão exibidos nas políticas filho. Desta forma, é possível, por exemplo, criar uma lista consolidada de dispositivos confiáveis para toda a empresa. Os itens de lista herdados em uma política filho não podem ser excluídos ou editados. Os itens na lista de dispositivos confiáveis que são mesclados durante a herança podem ser excluídos e editados apenas na política pai. Você pode adicionar, editar ou excluir itens da lista nas políticas de nível inferior. Se os itens nas listas da política pai e filho corresponderem, esses itens serão exibidos como o mesmo item da política pai. Se a caixa de seleção não estiver marcada, os itens das listas não serão mesclados ao herdar as configurações das políticas do Kaspersky Security Center. Essa funcionalidade também permite mesclar listas em perfis de política. Para mesclar listas, no perfil de prioridade mais alta, ative a herança de configurações de um perfil de prioridade mais baixa. Para obter mais detalhes sobre as prioridades de perfil da política, consulte a ajuda do Kaspersky Security Center. |
Antibridging |
O antibridging inibe a criação de pontes de rede, impedindo o estabelecimento simultâneo de várias conexões de rede para um computador. Isso permite que você proteja uma rede corporativa de ataques a redes não protegidas e não autorizadas. O Antibridging bloqueia o estabelecimento de várias conexões de acordo com as prioridades dos dispositivos. Quanto mais alto um dispositivo estiver na lista, maior será sua prioridade. Se uma conexão ativa e uma nova conexão forem do mesmo tipo (por exemplo, Wi-Fi), o Kaspersky Endpoint Security bloqueia a conexão ativa e permite a nova conexão. Se uma conexão ativa e uma nova conexão forem de tipos diferentes (por exemplo, um adaptador de rede e Wi-Fi), o Kaspersky Endpoint Security bloqueia a conexão com a prioridade mais baixa e permite a conexão com a prioridade mais alta. O Antibridging oferece suporte à operação com os seguintes tipos de dispositivos: adaptador de rede, Wi-Fi e modem. |
Modelos de mensagem |
Mensagem sobre bloqueio. Modelo da mensagem que é exibida quando um usuário tenta acessar um dispositivo bloqueado. Essa mensagem também é exibida quando um usuário tenta executar uma operação no conteúdo do dispositivo que foi bloqueado para esse usuário. Mensagem para o administrador. Um modelo da mensagem que é enviada ao administrador da rede local quando o usuário acredita que o acesso ao dispositivo está bloqueado ou uma operação com o conteúdo do dispositivo é proibida por engano. Depois que o usuário solicitar o acesso, o Kaspersky Endpoint Security envia um evento ao Kaspersky Security Center: Mensagem de bloqueio de acesso ao dispositivo para o administrador. A descrição do evento contém uma mensagem ao administrador com variáveis substituídas. É possível visualizar esses eventos no console do Kaspersky Security Center com o uso da seleção de eventos predefinida Pedidos de usuário. Caso sua organização não tenha o Kaspersky Security Center implantado ou não haja conexão com o Servidor de Administração, o aplicativo enviará uma mensagem ao administrador para o endereço de e-mail especificado. |