Device Control manages user access to devices that are installed on or connected to a computer (for example, hard drives, cameras, or Wi-Fi modules). This lets you protect the computer from infection when such devices are connected, and prevent data loss or data leaks.
If Device Control is enabled, the application relays information about connected devices to Kaspersky Security Center. You can view the list of connected devices in Kaspersky Security Center in the Advanced → Repositories → Hardware folder.
Device access levels
Device Control controls access at the following levels:
You can configure device access as follows:
You can configure device access as follows:
You can add trusted devices based on the following data:
SCSI\CDROM&VEN_NECVMWAR&PROD_VMWARE_SATA_CD00\5&354AE4D7&0&000000. Adding devices by ID is convenient if you want to add several specific devices.VID_1234&PID_5678. Adding devices by model is convenient if you use devices of a certain model in your organization. This way, you can add all devices of this model.* character replaces any set of characters. Kaspersky Endpoint Security does not support the ? character when entering a mask. For example, WDC_C*.* character replaces any set of characters. Kaspersky Endpoint Security does not support the ? character when entering a mask. For example, VID_05AC&PID_*.Device Control regulates user access to devices by using access rules. Device Control also lets you save device connection/disconnection events. To save events, you need to configure the registration of events in a policy.
If access to a device depends on the connection bus (the
status), Kaspersky Endpoint Security does not save device connection/disconnection events. To enable Kaspersky Endpoint Security to save device connection/disconnection events, allow access to the corresponding type of device (the
status) or add the device to the trusted list.
When a device that is blocked by Device Control is connected to the computer, Kaspersky Endpoint Security will block access and show a notification (see the figure below).

Device Control notification
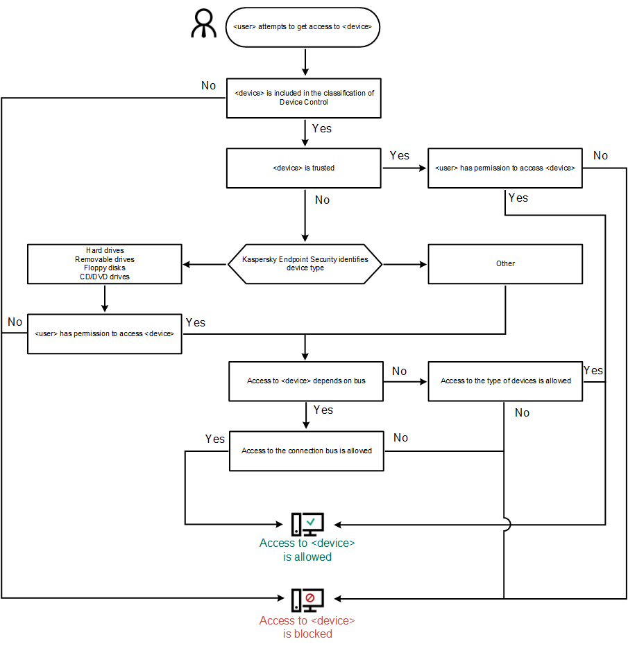
Device Control operating algorithm
Kaspersky Endpoint Security makes a decision on whether to allow access to a device after the user connects the device to the computer (see the figure below).

Device Control operating algorithm
If a device is connected and access is allowed, you can edit the access rule and block access. In this case, the next time someone attempts to access the device (such as to view the folder tree, or perform read or write operations), Kaspersky Endpoint Security blocks access. A device without a file system is blocked only the next time that the device is connected.
If a user of the computer with Kaspersky Endpoint Security installed must request access to a device that the user believes was blocked by mistake, send the user the request access instructions.