Uygulama Denetimi, kullanıcıların bilgisayarlarındaki uygulamaların başlatılmasını yönetir. Böylece uygulamalar kullanılırken bir kurumsal güvenlik ilkesi uygulamak mümkün olur. Uygulama Denetimi ayrıca uygulamalara erişimi kısıtlayarak bilgisayara virüs bulaşma riskini azaltır.
Uygulama Denetimi yapılandırması şu adımlardan oluşur:
Yönetici tarafından yönetilmek istenen uygulama kategorileri oluşturur. Uygulama kategorileri, yönetim gruplarından bağımsız olarak kurumsal ağdaki tüm bilgisayarlar içindir. Bir kategori oluşturmak için şu kriterleri kullanabilirsiniz: KL kategorisi (örneğin, Tarayıcılar), dosya karması, uygulama satıcısı ve diğer kriterler.
Yönetici, yönetim grubu için ilkede Uygulama Denetimi kuralları oluşturur. Kural uygulama kategorilerini ve şu kategorilerdeki uygulamaların başlatma durumlarını içerir: engellenen veya izin verilen. Yönetici birçok kural oluşturabilir. Bir uygulama birden fazla kuralın kriterleriyle eşleşebilir. Engelle kuralının önceliği, izin ver kuralının önceliğinden daha yüksektir. Kaspersky Endpoint Security, bir uygulamanın her başlatıldığında bir kuralla eşleşip eşleşmediğini kontrol eder. Kaspersky Endpoint Security, uygulamayı tüm Uygulama Denetimi kurallarıyla sıralı olarak eşleştirir.
Yönetici, şu kuralların herhangi birine dahil olmayan uygulamalarla çalışmak için mod seçimi yapar (uygulama reddedilenler ve izin verilenler listesi).
Bir kullanıcı yasaklanmış bir uygulamayı başlatmayı denediğinde, Kaspersky Endpoint Security uygulamanın başlatılmasını engeller ve bir bildirim görüntüler (aşağıdaki resme bakın).
Uygulama Denetimi yapılandırmasının kontrolü için bir test modu sunulur. Bu modda, Kaspersky Endpoint Security şunları yapar:

Uygulama Denetimi bildirimi
Uygulama Denetimi işletim modları
Uygulama Denetimi bileşeni iki modda çalışır:
Uygulama Denetimi'nin bu modu varsayılan olarak etkindir.
Uygulama Denetimi izin ver kuralları tamamen yapılandırılırsa bileşen, işletim sisteminin ve kullanıcıların çalışmalarında güvendiği güvenilir uygulamaların çalışmasına izin verirken, LAN yöneticisi tarafından doğrulanmamış tüm yeni uygulamaların başlatılmasını engeller.
Uygulama denetimi kurallarını izin verilenler listesi modunda yapılandırma hakkında öneriler'i okuyabilirsiniz.
Uygulama Denetimi, Kaspersky Endpoint Security yerel arabirimi ve Kaspersky Security Center kullanılarak bu modlarda çalışacak şekilde yapılandırılabilir.
Bununla birlikte Kaspersky Security Center, Kaspersky Endpoint Security yerel arabiriminde bulunmayan, aşağıdaki görevler için ihtiyaç duyulan araçları sunar:
Kaspersky Security Center Yönetim Konsolunda oluşturulan Uygulama Denetimi kuralları, Kaspersky Endpoint Security yerel arabiriminde olduğu gibi dahil etme ve hariç tutma koşullarına değil, özel uygulama kategorilerine dayanır.
Uygulama Denetimi bileşeninin çalışmasını yapılandırmak için Kaspersky Security Center'ı kullanmanın önerilmesinin nedeni budur.
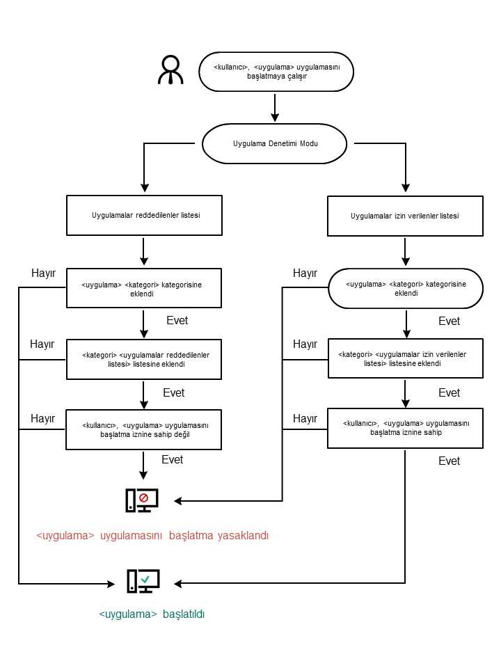
Uygulama Denetimi işlem algoritması
Kaspersky Endpoint Security, bir uygulamanın başlatılması hakkında karar vermek için bir algoritma kullanır (aşağıdaki resme bakın).

Uygulama Denetimi işlem algoritması