Aygıt Denetimi, bilgisayara yüklenen veya bağlanan aygıtlara (örneğin sabit sürücüler, kameralar veya Wi-Fi modülleri) kullanıcı erişimini yönetir. Bu, bu tür cihazlar bağlandığında bilgisayarı enfeksiyondan korumanıza ve veri kaybını veya veri sızıntılarını önlemenize olanak tanır.
Aygıt Denetimi etkinleştirilirse, uygulama bağlı cihazlar hakkındaki bilgileri Kaspersky Security Center'a aktarır. Bağlı cihazların listesini Kaspersky Security Center’daki Gelişmiş → Veri havuzları → Donanım klasöründe görüntüleyebilirsiniz.
Cihaz erişim düzeyleri
Aygıt Denetimi aşağıdaki düzeylerde erişimi denetler:
Aygıt erişimini aşağıdaki şekilde yapılandırabilirsiniz:
Aygıt erişimini aşağıdaki şekilde yapılandırabilirsiniz:
Güvenilir aygıtları aşağıdaki verilere göre ekleyebilirsiniz:
SCSI\CDROM&VEN_NECVMWAR&PROD_VMWARE_SATA_CD00\5&354AE4D7&0&000000. Birkaç belirli cihazı eklemek istiyorsanız cihazları kimliğe göre eklemek uygundur.VID_1234&PID_5678. Kuruluşunuzda belirli bir model cihazlar kullanıyorsanız cihazları modele göre eklemek uygundur. Böylece bu model tüm cihazları ekleyebilirsiniz.* karakteri herhangi bir karakter kümesinin yerini alır. Kaspersky Endpoint Security, bir maske girişi yapılırken ? karakterinin kullanımını desteklemez. Örneğin, WDC_C*.* karakteri herhangi bir karakter kümesinin yerini alır. Kaspersky Endpoint Security, bir maske girişi yapılırken ? karakterinin kullanımını desteklemez. Örneğin, VID_05AC&PID_*.Aygıt Denetimi, erişim kuralları kullanarak aygıtlara kullanıcı erişimini düzenler. Aygıt Denetimi, aygıt bağlantısı/aygıt bağlantının kesilmesi olaylarını kaydetmenize de izin verir. Olayları kaydetmek için olayların kaydını bir ilke içinde yapılandırmanız gerekir.
Bir aygıta erişim bağlantı veri yoluna bağlıysa (
durumu) Kaspersky Endpoint Security, aygıt bağlantısı/aygıt bağlantısının kesilmesi olaylarını kaydetmez. Kaspersky Endpoint Security'nin aygıt bağlantısı/aygıt bağlantısının kesilmesi olaylarını kaydetmesini etkinleştirmek için ilgili aygıt türüne erişime izin verin (
durumu) veya aygıtı güvenilir listeye ekleyin.
Aygıt Denetimi tarafından engellenen bir aygıt bilgisayara bağlandığında, Kaspersky Endpoint Security erişimi engeller ve bir bildirim gösterir (aşağıdaki şekle bakın).

Aygıt Denetimi bildirimi
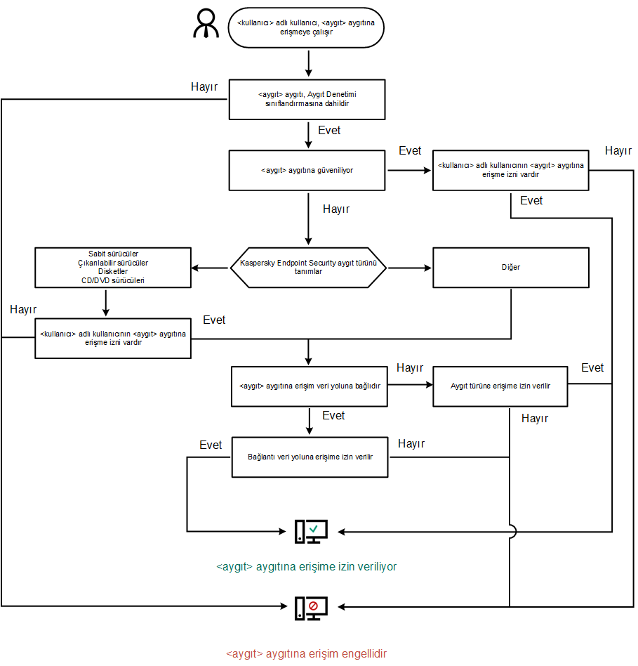
Aygıt Denetimi işlem algoritması
Kaspersky Endpoint Security, kullanıcı aygıtı bilgisayara bağladıktan sonra aygıta erişime izin verip vermeyeceği hakkında bir karar verir (aşağıdaki resme bakın).

Aygıt Denetimi işlem algoritması
Bir cihaz bağlı ve erişim iznine sahipse erişim kuralını düzenleyebilir ve erişimini engelleyebilirsiniz. Bu durumda, bir kişinin bu aygıta bir sonraki bağlanma denemesinde (örneğin klasör ağacını görüntülemek ya da yazma veya okuma işlemleri gerçekleştirmek), Kaspersky Endpoint Security erişimi engeller. Dosya sistemi olmayan bir aygıt ancak aygıt bir sonraki kez bağlandığında engellenir.
Kaspersky Endpoint Security kurulu bir bilgisayarın kullanıcısının, yanlışlıkla engellendiğini düşündüğü bir aygıta erişim talep etmesi gerekiyorsa kullanıcıya erişim isteme talimatlarını gönderin.