Počítač může sdílet více uživatelů s různou úrovní počítačové gramotnosti. Pokud mají uživatelé neomezený přístup k aplikaci Kaspersky Endpoint Security a jejím nastavením, celková úroveň ochrany počítače může být snížena. Ochrana heslem umožňuje omezit přístup uživatelů k aplikaci Kaspersky Endpoint Security podle oprávnění, která jsou jim udělena (například oprávnění k ukončení aplikace).
Pokud má uživatel, který zahájil relaci systému Windows (uživatel relace), oprávnění provést akci, aplikace Kaspersky Endpoint Security nepožaduje uživatelské jméno a heslo ani dočasné heslo. Uživatel získá přístup do aplikace Kaspersky Endpoint Security v souladu s udělenými oprávněními.
Pokud uživatel relace nemá oprávnění k provedení akce, může získat přístup k aplikaci následujícími způsoby:
Tento způsob je vhodný pro každodenní činnosti. Chcete-li provést akci chráněnou heslem, musíte zadat přihlašovací údaje účtu domény uživatele s požadovaným oprávněním. V tomto případě musí být počítač v této doméně. Pokud počítač v dané doméně není, můžete použít účet KLAdmin.
Tento způsob je vhodný k udělení dočasných oprávnění za účelem provedení blokovaných akcí (například ukončení aplikace) uživatelům mimo podnikovou síť. Když vyprší platnost dočasného hesla nebo skončí relace, aplikace Kaspersky Endpoint Security vrátí svá nastavení do předchozího stavu.
Když se uživatel pokusí provést akci chráněnou heslem, aplikace Kaspersky Endpoint Security vyzve uživatele k zadání uživatelského jména a hesla nebo dočasného hesla (viz obrázek níže).
V okně pro zadání hesla můžete přepínat jazyky pouze stisknutím ALT+SHIFT. Používání jiných zkratek, i když jsou nakonfigurovány v operačním systému, nefunguje při přepínání jazyků.

Výzva k zadání hesla za účelem přístupu k aplikaci Kaspersky Endpoint Security
Uživatelské jméno a heslo
Chcete-li získat přístup k aplikaci Kaspersky Endpoint Security, je nutné zadat přihlašovací údaje k účtu domény. Ochrana heslem podporuje následující účty:
Dočasné heslo
Pomocí dočasného hesla lze udělit dočasný přístup k aplikaci Kaspersky Endpoint Security jednotlivému počítači mimo podnikovou síť. Správce vygeneruje dočasné heslo pro jednotlivý počítač ve vlastnostech počítače v aplikaci Kaspersky Security Center. Správce vybere akce, které budou chráněny dočasným heslem, a určí dobu platnosti dočasného hesla.
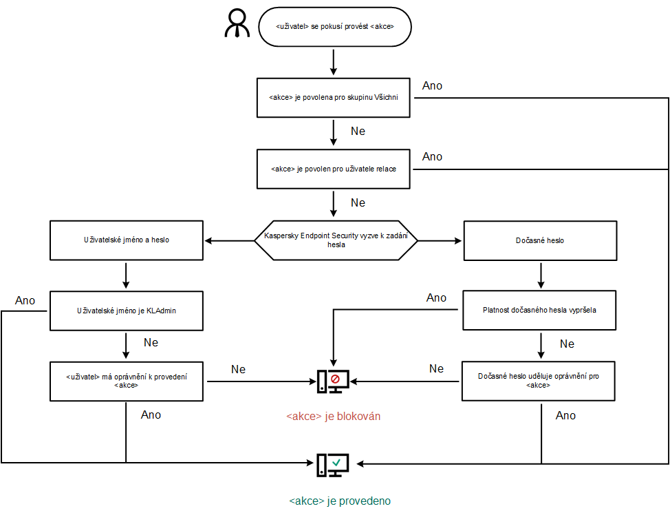
Algoritmus činnosti ochrany heslem
Aplikace Kaspersky Endpoint Security určí, zda povolit nebo blokovat akci chráněnou heslem, na základě následujícího algoritmu (viz obrázek níže).

Algoritmus činnosti ochrany heslem