Apparaatcontrole beheert de toegang van gebruikers tot apparaten die zijn geïnstalleerd in of aangesloten op de computer (bijvoorbeeld harde schijven, camera's of wifi-apparaten). Met dit onderdeel kunt u de computer beschermen tegen infecties en datalekken voorkomen wanneer zulke apparaten worden aangesloten.
Niveaus voor toegang tot apparaten
Apparaatcontrole beheert de toegang op de volgende niveaus:
Zo kunt u de toegang tot apparaten configureren:
Zo kunt u de toegang tot apparaten configureren:
U kunt vertrouwde apparaten toevoegen op basis van de volgende gegevens:
SCSI\CDROM&VEN_NECVMWAR&PROD_VMWARE_SATA_CD00\5&354AE4D7&0&000000. Apparaten toevoegen per ID is handig als u meerdere specifieke apparaten wilt toevoegen.VID_1234&PID_5678. Apparaten toevoegen per model is handig als u een bepaald model apparaten in uw bedrijf gebruikt. Op deze manier kunt u alle apparaten van dit model toevoegen.* vervangt een willekeurige reeks tekens. Kaspersky Endpoint Security biedt geen ondersteuning voor het teken ? bij de invoer van een masker. Bijvoorbeeld WDC_C*.* vervangt een willekeurige reeks tekens. Kaspersky Endpoint Security biedt geen ondersteuning voor het teken ? bij de invoer van een masker. Bijvoorbeeld VID_05AC&PID_*.Apparaatcontrole beheert de toegang van gebruikers tot apparaten met behulp van toegangsregels. Via Apparaatcontrole kunt u ook gebeurtenissen zoals het aansluiten of loskoppelen van apparaten opslaan. Voor het opslaan van gebeurtenissen moet u in een beleid de registratie van gebeurtenissen configureren.
Als de toegang tot een apparaat afhangt van de aansluitbus (de status
), slaat Kaspersky Endpoint Security geen informatie over het aansluiten of loskoppelen van apparaten op. Als u wilt dat Kaspersky Endpoint Security informatie over het aansluiten of loskoppelen van apparaten opslaat, staat u de toegang tot het desbetreffende soort apparaat toe (de status
) of voegt u het apparaat aan de vertrouwde lijst toe.
Wanneer een apparaat dat wordt geblokkeerd door Apparaatcontrole wordt aangesloten op de computer, blokkeert Kaspersky Endpoint Security de toegang en toont het een melding (zie onderstaande afbeelding).

Melding van Apparaatcontrole
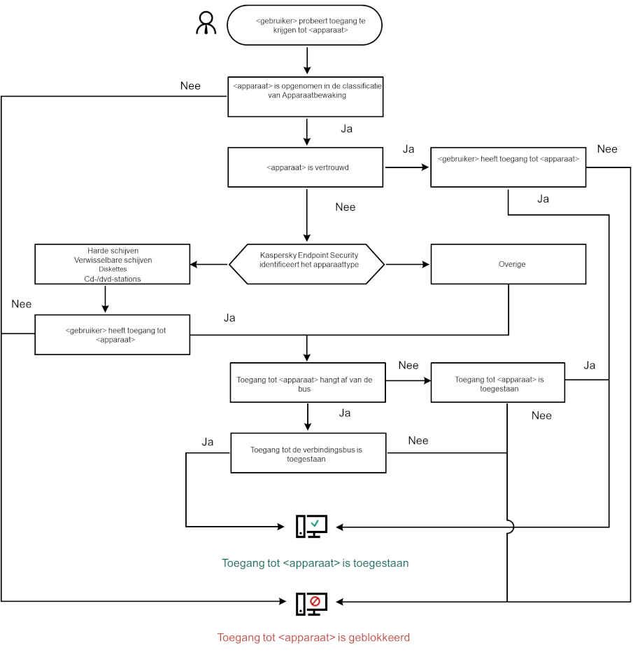
Algoritme voor werking van Apparaatcontrole
Kaspersky Endpoint Security beslist of de toegang tot een apparaat moet worden verleend nadat de gebruiker het apparaat op de computer heeft aangesloten (zie onderstaande afbeelding).

Algoritme voor werking van Apparaatcontrole
Als een apparaat wordt aangesloten en de toegang wordt verleend, kunt u de toegangsregel bewerken om de toegang te blokkeren. In dit geval blokkeert Kaspersky Endpoint Security de toegang de volgende keer dat iemand probeert toegang te krijgen tot het apparaat (bewerkingen zoals het weergeven van de mapstructuur of het lezen of schrijven van data). Een apparaat zonder een bestandssysteem wordt pas geblokkeerd de volgende keer dat het apparaat wordt aangesloten.
Als een gebruiker van de computer waarop Kaspersky Endpoint Security is geïnstalleerd toegang tot een apparaat moet vragen omdat de gebruiker vindt dat de blokkering van de toegang een vergissing is, stuurt u de gebruiker de instructies voor het aanvragen van de toegang.
Instellingen van het onderdeel Apparaatcontrole
Parameter |
Beschrijving |
|---|---|
Aanvraag voor tijdelijke toegang toestaan (alleen beschikbaar in de Kaspersky Security Center-console) |
Als het selectievakje is ingeschakeld, wordt de knop Toegang vragen in de lokale interface van Kaspersky Endpoint Security weergegeven. Met deze knop kan de gebruiker tijdelijke toegang tot een geblokkeerd apparaat aanvragen. |
Apparaten en wifinetwerken |
In deze tabel ziet u alle mogelijke soorten apparaten volgens de classificatie van het onderdeel Apparaatcontrole, inclusief de respectieve toegangsstatus. |
Verbindingsbussen |
Een lijst met alle beschikbare verbindingsbussen volgens de classificatie van Apparaatcontrole, inclusief de respectieve toegangsstatus. Kaspersky Endpoint Security staat wel of geen toegang tot apparaten toe, afhankelijk van het type verbindingsbus als: Afhankelijk van verbindingsbus modus is geselecteerd. |
Vertrouwde apparaten |
Lijst met vertrouwde apparaten en gebruikers die toegang hebben tot deze apparaten. |
Anti-Bridging |
Anti-Bridging belet het maken van netwerkbruggen door het gelijktijdig maken van meerdere netwerkverbindingen op een computer te voorkomen. Hiermee kunt u een bedrijfsnetwerk beschermen tegen aanvallen via onbeveiligde, onbevoegde netwerken. Anti-Bridging blokkeert het maken van meerdere verbindingen volgens de prioriteiten van apparaten. Hoe hoger een apparaat in de lijst staat, hoe hoger de prioriteit ervan. Als een actieve verbinding en een nieuwe verbinding van hetzelfde type zijn (bijvoorbeeld wifi), blokkeert Kaspersky Endpoint Security de actieve verbinding en staat het toe dat de nieuwe verbinding wordt gemaakt. Als een actieve verbinding en een nieuwe verbinding van een ander type zijn (bijvoorbeeld een netwerkadapter en wifi), blokkeert Kaspersky Endpoint Security de verbinding met de laagste prioriteit en staat het de verbinding met de hoogste prioriteit toe. Anti-Bridging ondersteunt de volgende soorten apparaten: netwerkadapter, wifi en modem. |
Berichtsjablonen |
Bericht over blokkering. Sjabloon van het bericht dat verschijnt wanneer een geblokkeerd apparaat toegang tot een geblokkeerd apparaat probeert te krijgen. Dit bericht verschijnt ook wanneer een gebruiker een bewerking met inhoud op een apparaat probeert uit voeren wanneer die bewerking werd geblokkeerd voor die gebruiker. Bericht aan beheerder. Een sjabloon van het bericht dat naar de netwerkbeheerder wordt verstuurd als de gebruiker vindt dat de geblokkeerde toegang tot het apparaat of het verboden gebruik van de inhoud op het apparaat een vergissing is. Nadat de gebruiker toegang heeft gevraagd, stuurt Kaspersky Endpoint Security een gebeurtenis naar Kaspersky Security Center: Bericht over blokkering van toegang tot apparaat aan beheerder. De beschrijving van de gebeurtenis bevat een bericht aan de beheerder met vervangende variabelen. U kunt deze gebeurtenissen in de Kaspersky Security Center-console bekijken met de voorgedefinieerde gebeurtenisselectie User requests. Als uw organisatie Kaspersky Security Center niet heeft geïmplementeerd of als er geen verbinding is met de beheerserver, stuurt het programma een bericht aan de beheerder naar het opgegeven e-mailadres. |