Componenta Control dispozitive gestionează accesul utilizatorilor la dispozitivele instalate sau conectate la computer (de exemplu, hard diskuri, camere video sau module Wi-Fi). Acest lucru îți permite să protejezi computerul de infecții atunci când sunt conectate astfel de dispozitive și să împiedici pierderea sau scurgerea de date.
Nivelurile de acces ale dispozitivului
Componenta Control dispozitive controlează accesul la următoarele niveluri:
Poți configura accesul la dispozitive după cum urmează:
Poți configura accesul la dispozitive după cum urmează:
Poți adăuga dispozitive de încredere pe baza următoarelor date:
SCSI\CDROM&VEN_NECVMWAR&PROD_VMWARE_SATA_CD00\5&354AE4D7&0&000000. Adăugarea dispozitivelor după ID este convenabilă dacă doriți să adăugați mai multe dispozitive specifice.VID_1234&PID_5678. Adăugarea dispozitivelor după model este convenabilă dacă utilizați dispozitive ale unui anumit model în organizația dvs. În acest fel, puteți adăuga toate dispozitivele acestui model.* înlocuiește orice set de caractere. Kaspersky Endpoint Security nu acceptă caracterul ? atunci când introduceți o mască. De exemplu, WDC_C*.* înlocuiește orice set de caractere. Kaspersky Endpoint Security nu acceptă caracterul ? atunci când introduceți o mască. De exemplu, VID_05AC&PID_*.Componenta Control dispozitive reglementează accesul utilizatorilor la dispozitive utilizând reguli de acces. Componenta Control dispozitive îți permite, de asemenea, să salvezi evenimente de conectare/deconectare a dispozitivelor. Pentru a salva evenimente, trebuie să configurezi înregistrarea evenimentelor într-o politică.
Dacă accesul la un dispozitiv depinde de magistrala de conectare (starea
), Kaspersky Endpoint Security nu salvează evenimente de conectare/deconectare a dispozitivului. Pentru a permite Kaspersky Endpoint Security să salveze evenimente de conectare/deconectare a dispozitivului, permite accesul la tipul corespunzător de dispozitiv (starea
) sau adaugă dispozitivul la lista de încredere.
Atunci când un dispozitiv blocat de componenta Control dispozitive este conectat la computer, Kaspersky Endpoint Security va bloca accesul și va afișa o notificare (vezi figura de mai jos).

Notificări ale componentei Control dispozitive
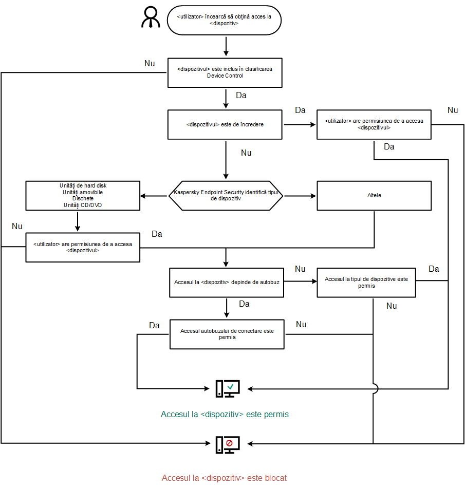
Algoritmul de funcționare a componentei Control dispozitive
După ce utilizatorul conectează un dispozitiv la computer, Kaspersky Endpoint Security decide dacă permite accesul la dispozitivul respectiv (consultați figura de mai jos).

Algoritmul de funcționare a componentei Control dispozitive
Dacă un dispozitiv este conectat și accesul este permis, puteți edita regula de acces și bloca accesul. În acest caz, data următoare când cineva încearcă să acceseze dispozitivul (cum ar fi să vizualizeze arborele directorului sau să efectueze operațiuni de citire sau scriere), Kaspersky Endpoint Security blochează accesul. Un dispozitiv fără sistem de fișiere este blocat numai după următoarea conectare a dispozitivului.
Dacă un utilizator al computerului pe care este instalat Kaspersky Endpoint Security trebuie să solicite accesul la un dispozitiv care a fost blocat din greșeală, trimite utilizatorului instrucțiunile de solicitare acces.
Setările componentei Control dispozitive
Parametru |
Descriere |
|---|---|
Permite solicitările accesului temporar (disponibil numai în consola Kaspersky Security Center) |
Dacă această casetă de selectarea este bifată, butonul Solicitare acces este disponibil în interfața locală a Kaspersky Endpoint Security. Utilizând acest buton, utilizatorul poate solicita acces temporar la un dispozitiv blocat. |
Dispozitive și rețele Wi-Fi |
Acest tabel conține toate tipurile posibile de dispozitive, în conformitate cu clasificarea componentei Control dispozitive și starea accesului la aceste tipuri de dispozitive. |
Magistrale de conectare |
O listă a tuturor magistralelor de conectare disponibile, în conformitate cu clasificarea componentei Control dispozitive și starea accesului la aceste magistrale. Kaspersky Endpoint Security permite sau refuză accesul la dispozitive în funcție de tipul magistralei de conectare, dacă este selectat modul În funcție de magistrala de conectare. |
Dispozitive de încredere |
Lista dispozitivelor de încredere și a utilizatorilor cărora li se acordă acces la aceste dispozitive. |
Anti-Bridging |
Funcția Anti-Bridging inhibă crearea de punți de rețea prin împiedicarea creării simultane a mai multor conexiuni la rețea pentru un computer. Acest lucru vă permite să protejați o rețea corporativă împotriva atacurilor prin rețelele neprotejate și neautorizate. Anti-Bridging blochează stabilirea de conexiuni multiple în funcție de prioritățile dispozitivelor. Cu cât un dispozitiv este mai sus în listă, cu atât prioritatea acestuia este mai mare. Dacă o conexiune activă și o nouă conexiune sunt de același tip (de exemplu, Wi-Fi), Kaspersky Endpoint Security blochează conexiunea activă și permite stabilirea noii conexiuni. Dacă o conexiune activă și o nouă conexiune sunt de diferite tipuri (de exemplu, un adaptor de rețea și Wi-Fi), Kaspersky Endpoint Security blochează conexiunea cu prioritatea inferioară și permite conexiunea cu prioritatea superioară. Anti-punte acceptă funcționarea cu următoarele tipuri de dispozitive: adaptor de rețea, Wi-Fi și modem. |
Șabloane de mesaje |
Mesaj despre blocare. Șablon al mesajului care apare când un utilizator încearcă să acceseze un dispozitiv blocat. Acest mesaj apare, de asemenea, atunci când un utilizator încearcă să efectueze o operație asupra conținutului dispozitivului care a fost blocat pentru acest utilizator. Mesaj către administrator. Șablonul mesajului care va fi trimis administratorului rețelei LAN în cazul în care utilizatorul consideră că accesul la un dispozitiv a fost blocat sau o operațiune cu conținutul de pe dispozitiv a fost interzisă din greșeală. După ce utilizatorul solicită accesul, Kaspersky Endpoint Security trimite un eveniment către Kaspersky Security Center: Mesaj către administrator privind blocarea accesului la dispozitiv. Descrierea evenimentului conține un mesaj către administrator cu variabile înlocuite. Puteți vizualiza aceste evenimente în consola Kaspersky Security Center, utilizând selecția de evenimente predefinită User requests. Dacă organizația dvs. nu are instalat Kaspersky Security Center sau nu există nicio conexiune la serverul de administrare, aplicația va trimite un mesaj administratorului la adresa de e-mail specificată. |