É possível usar listas de permissão e de bloqueio para um controle mais detalhado da forma como o sistema de correio reage em relação às mensagens de determinados endereços. Por exemplo, as fontes que não são spam oficialmente, mas que são identificadas pelo programa como e-mails em massa (por exemplo, mensagens de portais de notícias) podem ser adicionadas à lista de permissão.
Para configurar listas de permissão e de bloqueio, é possível usar o seguinte:
Por padrão, as regras AllowList e DenyList estão desligadas, e nenhum endereço de remetente e destinatário é especificado ali. É preciso gerar as listas de endereços nestas regras e ligar as regras.
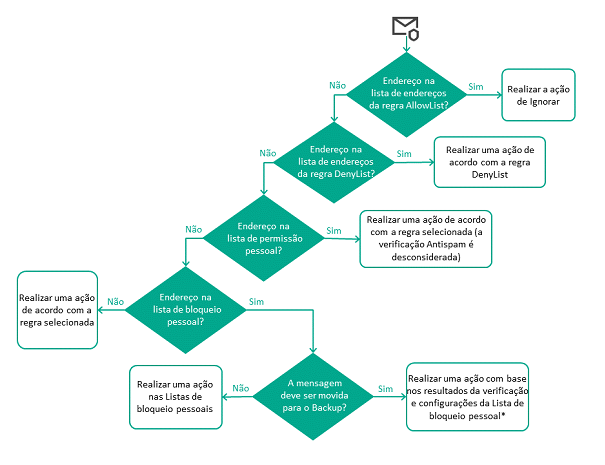
Um fluxograma do algoritmo padrão para processar as mensagens de acordo com as listas de permissão e de bloqueio é mostrado na figura abaixo. É possível mudar a ação para a regra DenyList (Rejeitar ou Excluir mensagem), assim como mudar a prioridade das regras ao mover as regras AllowList e DenyList na tabela de regras. Nesse caso, o algoritmo de aplicação das ações do programa será diferente do programa descrito abaixo.

Algoritmo para o processamento de mensagens de acordo com as listas de permissão e de bloqueio
As mensagens cujos remetentes e destinatários tenham os endereços em uma lista de permissão ou em uma lista de bloqueio nas regras de processamento de mensagens são processadas da seguinte forma:
Caso a mensagem não esteja de acordo com as listas globais de permissão e de bloqueio, o programa verificará se o endereço do remetente está nas listas pessoais do destinatário.
* Antes de colocar uma cópia da mensagem no backup, o programa a verifica com todos os módulos de proteção. De acordo com os resultados da verificação, o programa aplica uma ação possível de teste estrito na mensagem. Por exemplo, se os resultados da verificação acionarem uma regra que aplique a ação Excluir mensagem, mas as listas de bloqueio pessoais estipularem a ação Rejeitar, a ação Excluir mensagem será executada porque é a resposta mais estrita. Em outras palavras, a mensagem é excluída de acordo com as configurações da regra, em vez de ser rejeitada de acordo com as configurações pessoais da lista de bloqueio.
As mensagens colocadas no backup não são levadas em conta na contagem de mensagens com o status Lista de bloqueio pessoal nos widgets na seção Painel.
Caso os endereços não estejam presentes em nenhuma das listas, nem nas regras de processamento de mensagens nem nas listas pessoais do destinatário, a mensagem é processada de acordo com a regra selecionada. O algoritmo de seleção da regra é descrito com mais detalhes no capítulo sobre o aplicativo de regra de processamento de mensagens.