Listas de permissão e de bloqueio

É possível usar listas de permissão e de bloqueio para um controle mais detalhado da forma como o sistema de correio reage em relação às mensagens de determinados endereços. Por exemplo, as fontes que não são spam oficialmente, mas que são identificadas pelo programa como e-mails em massa (mensagens de portais de notícias) podem ser adicionadas à lista de permissão.

Para configurar listas de permissão e de bloqueio, é possível usar o seguinte:

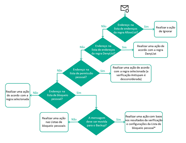
Um fluxograma do algoritmo padrão para processar as mensagens de acordo com as listas de permissão e de bloqueio é mostrado na figura abaixo. É possível mudar a ação para a regra DenyList (Rejeitar ou Excluir mensagem), assim como mudar a prioridade das regras ao mover as regras AllowList e DenyList na tabela de regras. Nesse caso, o algoritmo de adoção das ações vai diferir do descrito abaixo.

A figura mostra o diagrama do processamento de mensagens de acordo com listas de permissão e lista de bloqueio de endereços.

Algoritmo para o processamento de mensagens de acordo com as listas de permissão e de bloqueio

As mensagens cujos remetentes e destinatários tenham os endereços em uma lista de permissão ou em uma lista de bloqueio nas regras de processamento de mensagens são processadas da seguinte forma:

Caso a mensagem não esteja de acordo com as listas globais de permissão e de bloqueio, o aplicativo verificará se o endereço do remetente está nas listas pessoais do destinatário.

Caso os endereços não estejam presentes em nenhuma das listas, nem nas regras de processamento de mensagens nem nas listas pessoais do destinatário, a mensagem é processada de acordo com a regra selecionada. O algoritmo de seleção da regra é descrito com mais detalhes no capítulo sobre o aplicativo de regra de processamento de mensagens.

Nesta seção de Ajuda

Configuração das listas personalizadas

Visualizando listas pessoais de permissão e de bloqueio

Criando listas pessoais

Topo da página