Seznamy povolených a zakázaných položek

Pomocí seznamů povolených a zakázaných adres můžete podrobněji řídit způsob, jakým poštovní systém reaguje na zprávy z určitých adres. Na seznam povolených adres můžete například přidat zdroje, které oficiálně nejsou spamem, ale jsou aplikací identifikovány jako hromadná zpráva (například zprávy ze zpravodajských portálů).

Ke konfiguraci seznamů povolených a zakázaných adres můžete použít následující:

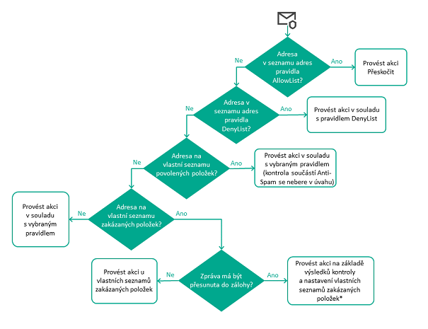
Níže uvedený obrázek obsahuje vývojový diagram výchozího algoritmu pro zpracování zpráv v souladu se seznamy povolených a zakázaných položek. Můžete změnit akci u pravidla Seznam zakázaných položek (Odmítnout nebo Odstranit zprávu) a změnit prioritu pravidel přesunutím pravidel Seznamu povolených položek a Seznamu zakázaných položek v tabulce pravidel. V tomto případě se bude algoritmus pro uplatňování akcí lišit od algoritmu popsaného výše.

Obrázek ukazuje schéma zpracování zpráv podle seznamů povolených a zakázaných adres.

Algoritmus pro zpracování zpráv v souladu se seznamem povolených a zakázaných položek

Zprávy, u nichž je v pravidlech zpracování zpráv adresa odesílatele a příjemců na seznamu povolených nebo zakázaných, se zpracovávají takto:

Pokud se na zprávu nepoužije globální seznam zakázaných ani povolených adres v pravidlech zpracování zpráv, aplikace kontroluje, zda se adresa nachází na vlastních seznamech příjemce.

Pokud se adresy nenacházejí na žádném seznamu v pravidlech zpracování zpráv ani na vlastních seznamech příjemce, zpráva je zpracována v souladu s vybraným pravidlem. Algoritmus pro výběr pravidle je podrobněji popsán v kapitole o používání pravidel zpracování zpráv.

V této části nápovědy

Konfigurace vlastních seznamů

Zobrazení vlastních seznamů povolených a zakázaných položek

Vytváření vlastních seznamů

Na začátek stránky