Pomocí seznamů povolených a zakázaných adres můžete podrobněji řídit způsob, jakým poštovní systém reaguje na zprávy z určitých adres. Na seznam povolených adres můžete například přidat zdroje, které oficiálně nejsou spamem, ale jsou aplikací identifikovány jako hromadná zpráva (například zprávy ze zpravodajských portálů).
Ke konfiguraci seznamů povolených a zakázaných adres můžete použít následující:
Standardně jsou pravidla Seznam povolených položek a Seznam zakázaných položek vypnutá a nejsou v nich uvedeny žádné adresy odesílatelů ani příjemců. Chcete-li tato pravidla zapnout, musíte v nich vygenerovat seznamy adres.
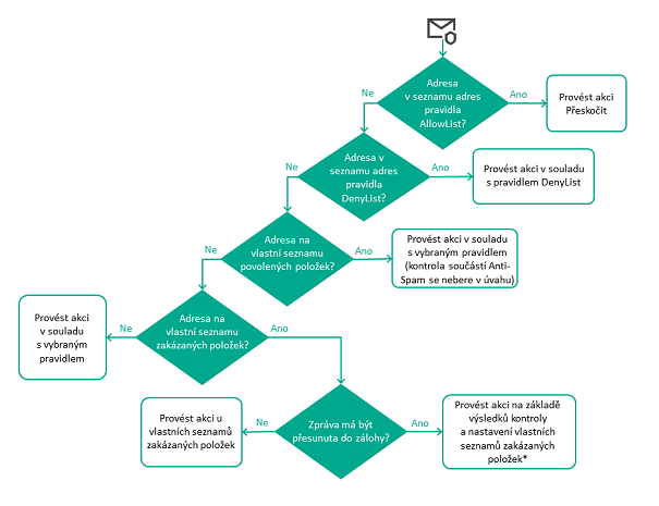
Níže uvedený obrázek obsahuje vývojový diagram výchozího algoritmu pro zpracování zpráv v souladu se seznamy povolených a zakázaných položek. Můžete změnit akci u pravidla Seznam zakázaných položek (Odmítnout nebo Odstranit zprávu) a změnit prioritu pravidel přesunutím pravidel Seznamu povolených položek a Seznamu zakázaných položek v tabulce pravidel. V tomto případě se bude algoritmus pro uplatňování akcí lišit od algoritmu popsaného výše.

Algoritmus pro zpracování zpráv v souladu se seznamem povolených a zakázaných položek
Zprávy, u nichž je v pravidlech zpracování zpráv adresa odesílatele a příjemců na seznamu povolených nebo zakázaných, se zpracovávají takto:
Pokud se na zprávu nepoužije globální seznam zakázaných ani povolených adres v pravidlech zpracování zpráv, aplikace kontroluje, zda se adresa nachází na vlastních seznamech příjemce.
* Před umístěním zprávy do zálohy ji aplikace zkontroluje pomocí modulů ochrany, s výjimkou modulu Deaktivace obsahu. Na základě výsledku kontroly aplikace na zprávu použije nejpřísnější dostupnou akci. Pokud například výsledky kontroly aktivují pravidlo, které aplikuje akci Odstranit zprávu, ale vlastní seznam zakázaných položek stanoví akci Odmítnout, bude provedena akce Odstranit zprávu, protože jde o přísnější reakci. Jinými slovy, zpráva je odstraněna na základě nastavení pravidla, a ne odmítnuta na základě nastavení vlastního seznamu zakázaných položek.
Zprávy umístěné do zálohy se neberou v úvahu při počítání zpráv se stavem Vlastní seznam zakázaných položek ve widgetech v části Řídicí panel.
Pokud se adresy nenacházejí na žádném seznamu v pravidlech zpracování zpráv ani na vlastních seznamech příjemce, zpráva je zpracována v souladu s vybraným pravidlem. Algoritmus pro výběr pravidle je podrobněji popsán v kapitole o používání pravidel zpracování zpráv.