В этом разделе описаны возможные схемы интеграции продуктов ArcSight и Kaspersky CyberTrace.
О компонентах стандартной схемы интеграции
В схемах интеграции для ArcSight используются следующие компоненты:
Эта SIEM-система используется в этой интеграции.
Этот компонент работает только в Linux.
Этот компонент ArcSight отправляет события ArcSight в Kaspersky CyberTrace Service.
Этот компонент работает только в Linux.
Этот сервис сопоставляет события ArcSight с потоками данных об угрозах Kaspersky Threat Data Feeds.
Этот компонент ArcSight отправляет события, генерируемые Kaspersky CyberTrace Service, в ArcSight.
Это источники событий для ArcSight, такие как межсетевые экраны, прокси-серверы, системы обнаружения вторжений и другие сетевые устройства. Средства контроля безопасности могут отправлять события в ArcSight любым способом, поддерживаемым ArcSight.
ArcSight ESM, ArcSight Forwarding Connector, ArcSight SmartConnector и Kaspersky CyberTrace Service можно устанавливать на различные серверы согласно указанным ниже схемам. Чтобы снизить влияние на производительность, рекомендуется устанавливать ArcSight ESM на отдельный сервер без установленных ArcSight Forwarding Connector, ArcSight SmartConnector и Kaspersky CyberTrace Service.
На рисунках в следующих разделах показаны некоторые возможные схемы интеграции.
Установка на двух серверах (рекомендуемый вариант интеграции)
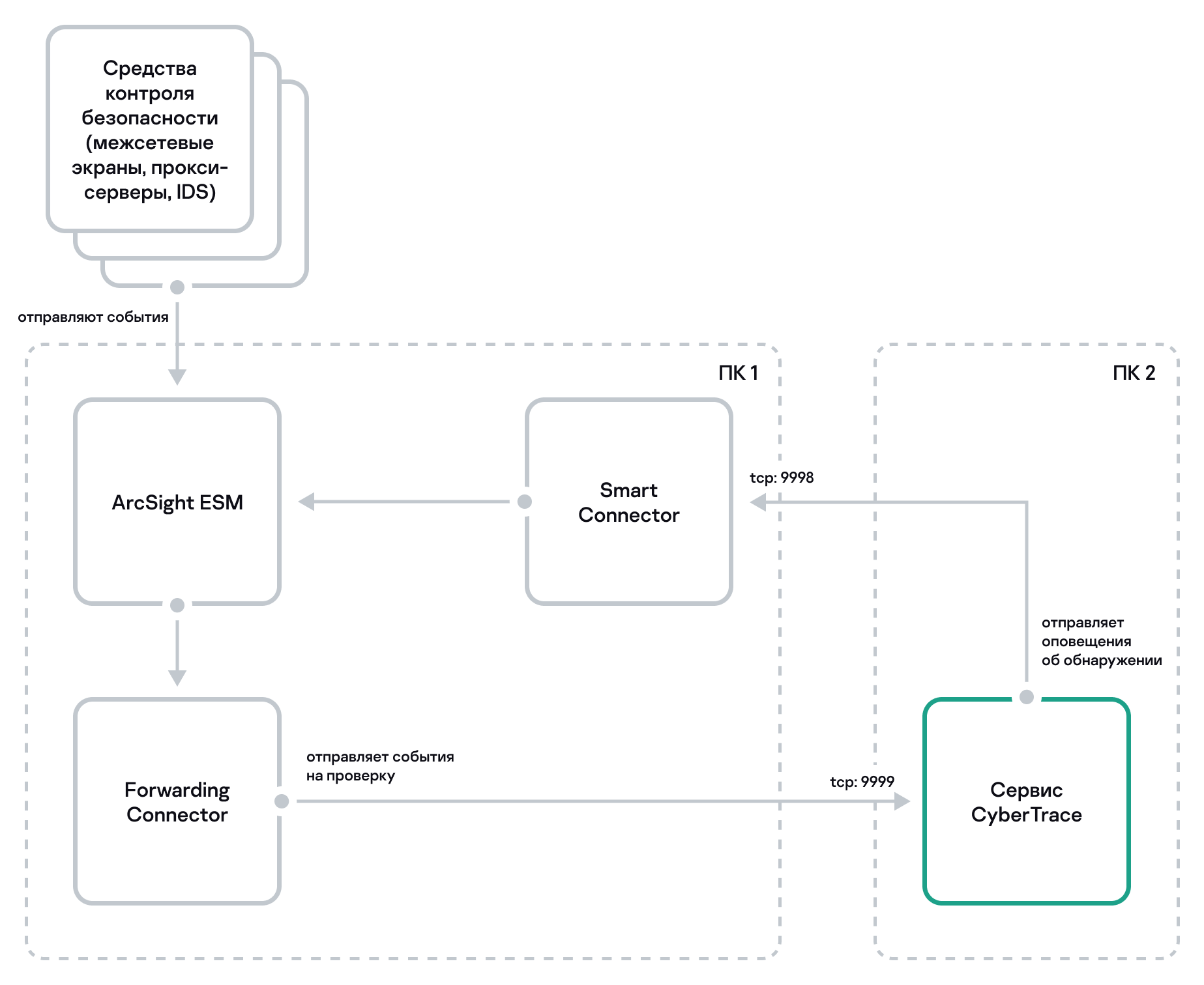
На рисунке ниже показаны ArcSight ESM и Forwarding Connector, установленные на одном сервере, а также Kaspersky CyberTrace Service и SmartConnector, установленные на другом сервере.

Установка на двух серверах (рекомендуемый вариант интеграции)
Установка на двух серверах (второй рекомендуемый вариант интеграции)
На рисунке ниже показан ArcSight ESM, установленный на одном сервере, а также Forwarding Connector, Kaspersky CyberTrace Service и SmartConnector, установленные на другом сервере. Эта схема применима, только если Kaspersky CyberTrace работает под управлением Linux, в противном случае используйте другую схему установки.

Установка на двух серверах (второй рекомендуемый вариант интеграции)
Установка на двух серверах (третий рекомендуемый вариант интеграции)
На рисунке ниже показан Kaspersky CyberTrace Service, установленный на одном сервере, а также SmartConnector, ArcSight ESM и Forwarding Connector, установленные на другом сервере.

Установка на двух серверах (третий рекомендуемый вариант интеграции)
Установка на трех серверах
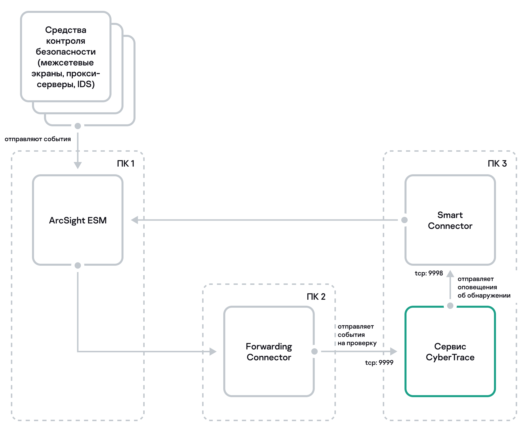
На рисунке ниже показан ArcSight ESM, установленный на одном сервере, Forwarding Connector, установленный на другом сервере, а также Kaspersky CyberTrace Service и SmartConnector, установленные на третьем сервере.

Установка на трех серверах
В начало