Aygıt Denetimi, bilgisayara yüklenen veya bağlanan aygıtlara (örneğin sabit sürücüler, kameralar veya Wi-Fi modülleri) kullanıcı erişimini yönetir. Bu, bilgisayarı bu tür aygıtlar bağlandığında virüslere karşı korur ve veri kaybını veya sızıntılarını önler.
Aygıt Denetimi etkinleştirilirse, uygulama bağlı cihazlar hakkındaki bilgileri Kaspersky Security Center'a aktarır. Bağlı cihazların listesini Kaspersky Security Center’daki Gelişmiş → Veri havuzları → Donanım klasöründe görüntüleyebilirsiniz.
Cihaz erişim düzeyleri
Aygıt Denetimi aşağıdaki düzeylerde erişimi denetler:
Aygıt erişimini aşağıdaki şekilde yapılandırabilirsiniz:
Aygıt erişimini aşağıdaki şekilde yapılandırabilirsiniz:
Güvenilir aygıtları aşağıdaki verilere göre ekleyebilirsiniz:
SCSI\CDROM&VEN_NECVMWAR&PROD_VMWARE_SATA_CD00\5&354AE4D7&0&000000. Birkaç belirli cihazı eklemek istiyorsanız cihazları kimliğe göre eklemek uygundur.VID_1234&PID_5678. Kuruluşunuzda belirli bir model cihazlar kullanıyorsanız cihazları modele göre eklemek uygundur. Böylece bu model tüm cihazları ekleyebilirsiniz.* karakteri herhangi bir karakter kümesinin yerini alır. Kaspersky Endpoint Security, bir maske girişi yapılırken ? karakterinin kullanımını desteklemez. Örneğin, WDC_C*.* karakteri herhangi bir karakter kümesinin yerini alır. Kaspersky Endpoint Security, bir maske girişi yapılırken ? karakterinin kullanımını desteklemez. Örneğin, VID_05AC&PID_*.Aygıt Denetimi, erişim kuralları kullanarak aygıtlara kullanıcı erişimini düzenler. Aygıt Denetimi, aygıt bağlantısı/aygıt bağlantının kesilmesi olaylarını kaydetmenize de izin verir. Olayları kaydetmek için olayların kaydını bir ilke içinde yapılandırmanız gerekir.
Bir aygıta erişim bağlantı veri yoluna bağlıysa (
durumu) Kaspersky Endpoint Security, aygıt bağlantısı/aygıt bağlantısının kesilmesi olaylarını kaydetmez. Kaspersky Endpoint Security'nin aygıt bağlantısı/aygıt bağlantısının kesilmesi olaylarını kaydetmesini etkinleştirmek için ilgili aygıt türüne erişime izin verin (
durumu) veya aygıtı güvenilir listeye ekleyin.
Aygıt Denetimi tarafından engellenen bir aygıt bilgisayara bağlandığında, Kaspersky Endpoint Security erişimi engeller ve bir bildirim gösterir (aşağıdaki şekle bakın).

Aygıt Denetimi bildirimi
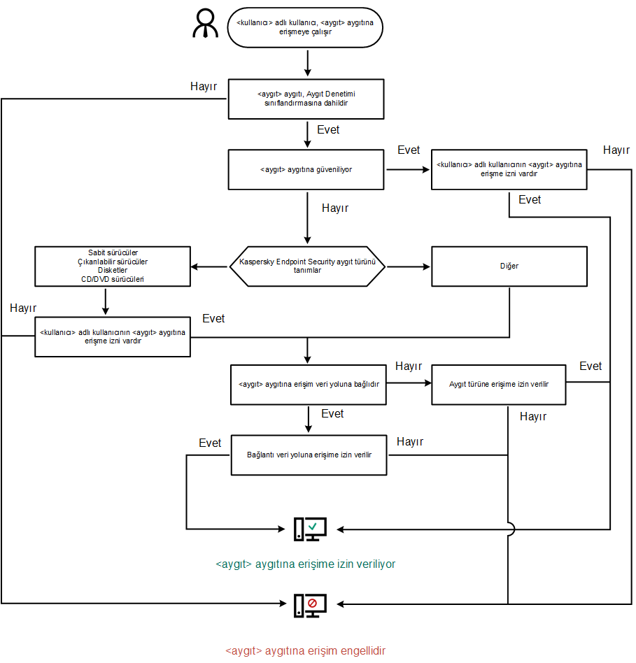
Aygıt Denetimi işlem algoritması
Kaspersky Endpoint Security, kullanıcı aygıtı bilgisayara bağladıktan sonra aygıta erişime izin verip vermeyeceği hakkında bir karar verir (aşağıdaki resme bakın).

Aygıt Denetimi işlem algoritması
Bir cihaz bağlı ve erişim iznine sahipse erişim kuralını düzenleyebilir ve erişimini engelleyebilirsiniz. Bu durumda, bir kişinin bu aygıta bir sonraki bağlanma denemesinde (örneğin klasör ağacını görüntülemek ya da yazma veya okuma işlemleri gerçekleştirmek), Kaspersky Endpoint Security erişimi engeller. Dosya sistemi olmayan bir aygıt ancak aygıt bir sonraki kez bağlandığında engellenir.
Kaspersky Endpoint Security kurulu bir bilgisayarın kullanıcısının, yanlışlıkla engellendiğini düşündüğü bir aygıta erişim talep etmesi gerekiyorsa kullanıcıya erişim isteme talimatlarını gönderin.
Aygıt Denetimi bileşeni ayarları
Parametre |
Açıklama |
|---|---|
Geçici erişim isteğine izin ver (sadece Kaspersky Security Center Konsolunda mevcuttur) |
Onay kutusu işaretlenirse Erişim iste düğmesi Kaspersky Endpoint Security'nin yerel arabirim aracılığıyla etkinleşir. Bu düğmeyi kullanarak, kullanıcı engellenen bir aygıta geçici erişim isteyebilir. |
Aygıtlar ve Wi-Fi ağları |
Bu tabloda, kendi erişim durumları da dahil olmak üzere Aygıt Denetimi bileşeninin sınıflandırmasına göre tüm olası aygıt türleri yer alır. |
Bağlantı veri yolları |
Kendi erişim durumları da dahil olmak üzere Aygıt Denetimi bileşeninin sınıflandırmasına göre tüm geçerli bağlantı veri yollarını içeren bir liste. Kaspersky Endpoint Security, Bağlantı veriyoluna bağlıdır modu seçilirse bağlantı veriyolunun türüne bağlı olarak cihazlara erişime izin verir veya erişimi reddeder. |
Güvenilir aygıtlar |
Bu aygıtlara erişim verilmiş güvenilir aygıtlar ve kullanıcılar listesi. |
Devralırken değerleri birleştir (sadece Kaspersky Security Center Konsolunda mevcuttur) |
Bu, Kaspersky Security Center'ın üst ve alt ilkelerindeki güvenilen cihazların listesini birleştirir. Listeleri birleştirmek için, alt ilke, Kaspersky Security Center'ın üst ilkesinin ayarlarını devralacak şekilde yapılandırılmalıdır. Onay kutusu seçiliyse, Kaspersky Security Center üst ilkesindeki liste öğeleri alt ilkelerde görüntülenir. Bu şekilde, örneğin, tüm kuruluş için birleştirilmiş bir güvenilir cihazlar listesi oluşturabilirsiniz. Bir alt ilkedeki devralınan liste öğeleri silinemez veya düzenlenemez. Devralma sırasında birleştirilen güvenilir aygıtlar listesindeki öğeler yalnızca üst ilkede silinebilir ve düzenlenebilir. Daha düşük düzey alt ilkelerdeki liste öğelerini ekleyebilir, düzenleyebilir veya silebilirsiniz. Alt ve üst ilke listelerindeki öğeler eşleşirse, bu öğeler üst ilkenin aynı öğesi olarak görüntülenir. Onay kutusu seçilmezse, Kaspersky Security Center ilkelerinin ayarlarını devralırken liste öğeleri birleştirilmez. Bu işlevsellik aynı zamanda ilke profillerindeki listelerin birleştirilmesine de olanak tanır. Listeleri birleştirmek için, en yüksek öncelikli profilde, ayarların daha düşük öncelikli bir profilden devralınmasını etkinleştirin. İlke profili öncelikleri hakkında daha fazla ayrıntı için lütfen Kaspersky Security Center Yardımı'na başvurun. |
Köprüleme Önleme |
Köprüleme Önleme, bir bilgisayar için aynı anda birden fazla ağ bağlantısının kurulmasını engelleyerek ağ köprülerinin oluşturulmasını önler. Bu, bir kurumsal ağı korunmasız, yetkisiz ağlar üzerinden gelen saldırılara karşı korumanızı sağlar. Köprüleme Önleme, aygıtların önceliklerine göre birden fazla bağlantının korumasını engeller. Bir aygıt listenin ne kadar üst sırasında yer alıyorsa o kadar yüksek önceliğe sahiptir. Etkin bir bağlantı ve yeni bir bağlantı aynı türdense (örneğin Wi-Fi), Kaspersky Endpoint Security etkin olan bağlantıyı engeller ve yeni bağlantının kurulmasına izin verir. Etkin bir bağlantı ile yeni bir bağlantı farklı türlerdeyse (örneğin bir ağ bağdaştırıcısı ve Wi-Fi), Kaspersky Endpoint Security daha düşük önceliğe sahip olan bağlantıyı engeller ve daha yüksek önceliğe sahip olan bağlantıya izin verir. Köprüleme Önleme şu aygıt türleriyle çalışmayı destekler: ağ bağdaştırıcısı, Wi-Fi ve modem. |
Mesaj şablonları |
Engelleme hakkında mesaj. Bir kullanıcı engellenen bir cihaza erişmeyi denediğinde görüntülenen mesajın şablonu. Bu mesaj aynı zamanda bir kullanıcı bu kullanıcı için engellenmiş olan cihaz içeriğinde bir işlem gerçekleştirmeyi denediğinde de görüntülenir. Yöneticiye mesaj. Kullanıcı cihaza erişimin yanlışlıkla engellendiğine veya cihaz içeriği ile ilgili bir işlemin yanlışlıkla yasaklandığına inandığında LAN yöneticisine gönderilecek mesaj için bir şablon. Kullanıcı erişim sağlama talebinde bulunduktan sonra Kaspersky Endpoint Security, Kaspersky Security Center'a bir olay gönderir: Yöneticiye aygıta erişimin engellenmesine yönelik mesaj. Olay açıklaması, değiştirilen değişkenlerle birlikte yöneticiye bir mesaj içerir. Bu olayları Kaspersky Security Center konsolunda, önceden tanımlanmış olay seçimi Kullanıcı isteklerini kullanarak görüntüleyebilirsiniz. Kuruluşunuzda Kaspersky Security Center dağıtılmamışsa veya Yönetim Sunucusuna bağlantı yoksa, uygulama belirtilen e-posta adresine yöneticiye bir mesaj gönderir. |