多個不同電腦知識水準的使用者可以共用一台電腦。如果使用者可以無限制存取 Kaspersky Endpoint Security 及其設定,則電腦防護的層級可能會下降。密碼防護允許您根據使用者被授予的權限(例如,結束應用程式的權限)來限制使用者對 Kaspersky Endpoint Security 的存取。
如果啟動 Windows 連線的使用者(連線使用者)擁有執行操作的權限,則 Kaspersky Endpoint Security 不會請求使用者名稱和密碼或臨時密碼。使用者將按照授予的權限獲得 Kaspersky Endpoint Security 的存取權限。
如果連線使用者沒有執行操作的權限,該使用者可以透過以下方式獲得應用程式的存取權限:
此方法適合日常操作。要執行受密碼防護的操作,必須輸入具有所需權限的使用者的網域帳戶憑證。在這種情況下,電腦必須位於該網域中。如果電腦不在網域中,您可以使用 KLAdmin 帳戶。
此方法適合為公司網路外部的使用者授予執行被封鎖操作(例如,結束應用程式)的暫時權限。當暫時密碼到期或連線結束後,Kaspersky Endpoint Security 會將其設定還原為先前狀態。
當使用者嘗試執行受密碼防護的操作時,Kaspersky Endpoint Security 會提示使用者輸入使用者名稱和密碼或者暫時密碼(請參見下圖)。
在密碼輸入視窗中,您只可以透過按 ALT+SHIFT來切換語言。使用其他捷徑(即使他們在作業系統中進行了配置)對切換語言無效。

Kaspersky Endpoint Security 存取密碼提示
使用者名稱和密碼
要存取 Kaspersky Endpoint Security,您必須輸入網域帳戶憑證。密碼防護支援以下帳戶:
暫時密碼
暫時密碼可用於授權公司網路外部的單台電腦暫時存取 Kaspersky Endpoint Security。管理員在卡巴斯基安全管理中心的電腦內容中為單台電腦生成暫時密碼。管理員選取將以暫時密碼防護的操作,並指定暫時密碼的有效期。
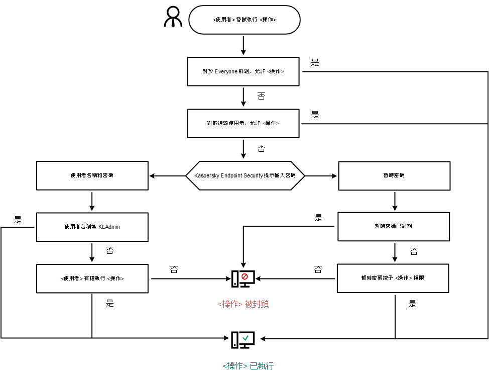
密碼防護操作演算法
Kaspersky Endpoint Security 根據以下演算法決定是允許還是封鎖受密碼防護的操作(請參見下圖)。

密碼防護操作演算法