Контроль устройств

Контроль устройств управляет доступом пользователей к установленным или подключенным к компьютеру устройствам (например, жестким дискам, камере или модулю Wi-Fi). Это позволяет защитить компьютер от заражения при подключении этих устройств и предотвратить потерю или утечку данных.

Уровни доступа к устройствам

Контроль устройств управляет доступом на следующих уровнях:

Контроль устройств регулирует доступ пользователей к устройствам с помощью правил доступа. Также Контроль устройств позволяет сохранять события подключения / отключения устройств. Для сохранения событий вам нужно настроить отправку событий в политике.

Если доступ к устройству зависит от шины подключения (статус ), Kaspersky Endpoint Security не сохраняет события подключения / отключения устройства. Чтобы приложение Kaspersky Endpoint Security сохраняла события подключения / отключения устройства, разрешите доступ к соответствующему типу устройств (статус ) или добавьте устройство в список доверенных.

При подключении к компьютеру устройства, доступ к которому запрещен Контролем устройств, Kaspersky Endpoint Security заблокирует доступ и покажет уведомление (см. рис. ниже).

Уведомление о запрете доступа к устройству. Пользователь может создать запросы на временный или постоянный доступ к устройству.

Уведомление Контроля устройств

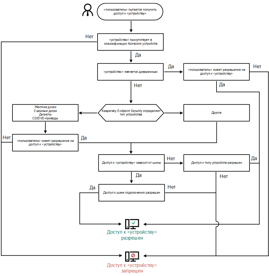
Алгоритм работы Контроля устройств

Kaspersky Endpoint Security принимает решение о доступе к устройству после того, как пользователь подключил это устройство к компьютеру (см. рис. ниже).

Алгоритм работы Контроля устройств

Если устройство подключено и доступ разрешен, вы можете изменить правило доступа и запретить доступ. В этом случае при очередном обращении к устройству (просмотр дерева папок, чтение, запись) Kaspersky Endpoint Security блокирует доступ. Блокирование устройства без файловой системы произойдет только при последующем подключении устройства.

Если пользователю компьютера с установленным приложением Kaspersky Endpoint Security требуется запросить доступ к устройству, которое, по его мнению, было заблокировано ошибочно, передайте ему инструкцию по запросу доступа.

Параметры компонента Контроль устройств

Параметр

Описание

Разрешать запрашивать временный доступ

(доступен только в консоли Kaspersky Security Center)

Если флажок установлен, то кнопка Запросить доступ в локальном интерфейсе Kaspersky Endpoint Security доступна. С помощью этой кнопки пользователь может запросить временный доступ к заблокированному устройству.

Устройства и сети Wi-Fi

 

Таблица со всеми возможными типами устройств по классификации компонента Контроль устройств и статусом доступа к ним.

Шины подключения

Список всех возможных шин подключения по классификации компонента Контроль устройств и статусом доступа к ним.

Доверенные устройства

Список доверенных устройств и пользователей, которым разрешен доступ к этим устройствам.

Анти-Бриджинг

Анти-Бриджинг предотвращает создание сетевых мостов, исключая возможность одновременной установки нескольких сетевых соединений для компьютера. Это позволяет защитить корпоративную сеть от атак через незащищенные, несанкционированные сети.

Анти-Бриджинг блокирует установку нескольких соединений в соответствии с приоритетами устройств. Чем выше находится устройство в списке, тем выше его приоритет.

Если активное и новое соединения относятся к одному типу (например, Wi-Fi), Kaspersky Endpoint Security блокирует активное соединение и разрешает установку нового соединения.

Если активное и новое соединения относятся к разным типам (например, сетевой адаптер и Wi-Fi), Kaspersky Endpoint Security блокирует соединение с более низким приоритетом и разрешает соединение с более высоким приоритетом.

Анти-Бриджинг поддерживает работу со следующими типами устройств: сетевой адаптер, Wi-Fi и модем.

Шаблоны сообщений

Сообщение о блокировке. Шаблон сообщения, которое появляется при обращении пользователя к заблокированному устройству. Также сообщение появляется при попытке пользователя совершить операцию над содержимым устройства, которая запрещена для этого пользователя.

Сообщение администратору. Шаблон сообщения для отправки администратору локальной сети организации в случае, если блокировка доступа к устройству или запрет операции над содержимым устройства, по мнению пользователя, произошли ошибочно. После запроса пользователя предоставить доступ Kaspersky Endpoint Security отправляет в Kaspersky Security Center событие Сообщение администратору о запрете доступа к устройству. Описание события содержит сообщение администратору с подставленными переменными. Вы можете посмотреть эти события в консоли Kaspersky Security Center с помощью предустановленной выборки Запросы пользователей. Если в вашей организации не развернуто решение Kaspersky Security Center или связь с Сервером администрирования отсутствует, приложение отправит сообщение администратору на указанный адрес электронной почты.

См. также об управлении программой через локальный интерфейс

Включение и выключение Контроля устройств

О правилах доступа

Изменение правила доступа к устройствам

Изменение правила доступа к шине подключения

Контроль доступа к мобильным устройствам

Контроль печати

Контроль подключения к Wi-Fi

Мониторинг использования съемных дисков

Изменение периода кеширования

Действия с доверенными устройствами

Получение доступа к заблокированному устройству

Изменение шаблонов сообщений Контроля устройств

Анти-Бриджинг

В начало