التحكم في التطبيقات

يدير التحكم في التطبيقات بدء تشغيل التطبيقات على أجهزة كمبيوتر المستخدمين. يتيح لك هذا تنفيذ سياسة أمان الشركة عند استخدام التطبيقات. التحكم في التطبيقات يقلل أيضًا من خطر إصابة الكمبيوتر بتقييد الوصول إلى التطبيقات.

يتضمن تكوين نظام مراقبة عيوب التكيف الخطوات التالية:

  1. إنشاء فئات التطبيقات.‏

    يقوم المسؤول بإنشاء فئات التطبيقات التي يريد المسؤول إدارتها. فئات التطبيقات مخصصة لجميع أجهزة الكمبيوتر في شبكة الشركة، بغض النظر عن مجموعات الإدارة. لإنشاء فئة، يمكنك استخدام المعايير التالية: فئة KL (على سبيل المثال المستعرضات) وتجزئة الملف وبائع التطبيق ومعايير أخرى.

  2. إنشاء قواعد التحكم في التطبيق.

    يقوم المسؤول بإنشاء قواعد التحكم في التطبيقات في السياسة لمجموعة الإدارة. تتضمن القاعدة فئات التطبيقات وحالة بدء تشغيل التطبيقات من هذه الفئات: محظورة أو مسموح بها.

  3. تحديد وضع التحكم في التطبيق.‏

    يختار المسؤول وضع العمل مع التطبيقات غير المدرجة في أي من القواعد (قائمة السماح وقائمة الرفض الخاصة بالتطبيق).

عندما يحاول مستخدم بدء تشغيل تطبيق محظور ، سيحظر Kaspersky Endpoint Security التطبيق من بدء التشغيل وسيعرض إشعارًا (انظر الشكل أدناه).

يتم توفير وضع اختبار للتحقق من تكوين التحكم في التطبيقات. في هذا الوضع، يقوم Kaspersky Endpoint Security بما يلي:

أوضاع تشغيل التحكم في التطبيقات

يعمل مكون التحكم في التطبيقات في وضعين:

يمكن تكوين التحكم في التطبيقات للعمل في هذه الأوضاع باستخدام واجهة Kaspersky Endpoint Security المحلية واستخدام Kaspersky Security Center.‏

ومع ذلك، يقدم Kaspersky Security Center أدوات غير متوفرة في واجهة Kaspersky Endpoint Security المحلية، مثل الأدوات اللازمة للمهام التالية:

ولهذا يوصى باستخدام Kaspersky Security Center لتكوين تشغيل مكون التحكم في التطبيقات.

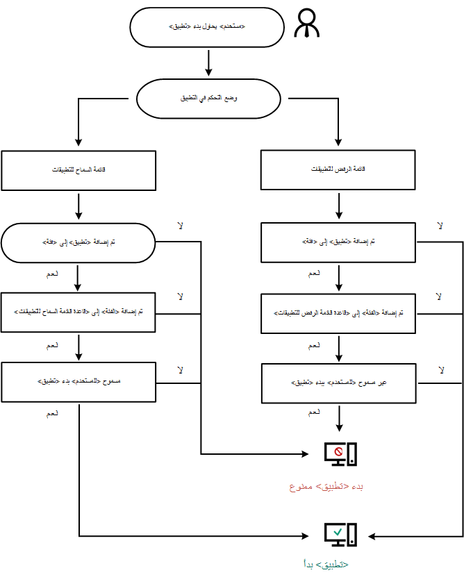
خوارزمية تشغيل التحكم في التطبيقات

يستخدم Kaspersky Endpoint Security خوارزمية لاتخاذ قرار بشأن تطبيق (انظر الشكل أدناه).

خوارزمية تشغيل التحكم في التطبيقات

في هذا القسم

قيود وظيفة التحكم في التطبيق

استلام المعلومات حول التطبيقات المثبَّتة على أجهزة كمبيوتر المستخدمين

تمكين وتعطيل التحكم في التطبيق

تحديد وضع التحكم في التطبيق

إدارة قواعد التحكم في التطبيق

اختبار قواعد التحكم في التطبيق

مراقبة نشاط التطبيقات

قواعد لإنشاء أقنعة أسماء للملفات أو المجلدات

تحرير قوالب رسالة التحكم في التطبيقات

أفضل الممارسات لتنفيذ قائمة التطبيقات المسموح بها

أعلى الصفحة