Controllo dispositivi

Controllo dispositivi consente di gestire l'accesso dell'utente ai dispositivi installati nel computer o connessi al computer (ad esempio dischi rigidi, fotocamere o moduli Wi-Fi). In questo modo è possibile proteggere il computer dalle infezioni quando tali dispositivi sono connessi e prevenire perdite o fughe di dati.

Livelli di accesso ai dispositivi

Controllo dispositivi controlla l'accesso ai seguenti livelli:

Controllo dispositivi regola l'accesso dell'utente ai dispositivi utilizzando le regole di accesso. Controllo dispositivi consente inoltre di salvare gli eventi di connessione/disconnessione dei dispositivi. Per salvare gli eventi, è necessario configurare la registrazione degli eventi in un criterio.

Se l'accesso a un dispositivo dipende dal bus di connessione (stato ), Kaspersky Endpoint Security non salva gli eventi di connessione/disconnessione del dispositivo. Per consentire a Kaspersky Endpoint Security di salvare gli eventi di connessione/disconnessione del dispositivo, consentire l'accesso al tipo di dispositivo corrispondente (stato ) o aggiungere il dispositivo all'elenco degli oggetti attendibili.

Quando un dispositivo bloccato da Controllo dispositivi viene connesso al computer, Kaspersky Endpoint Security bloccherà l'accesso e mostrerà una notifica (vedere la figura seguente).

Notifica di accesso bloccato al dispositivo. L'utente può richiedere l'accesso temporaneo o permanente al dispositivo.

Notifica Controllo dispositivi

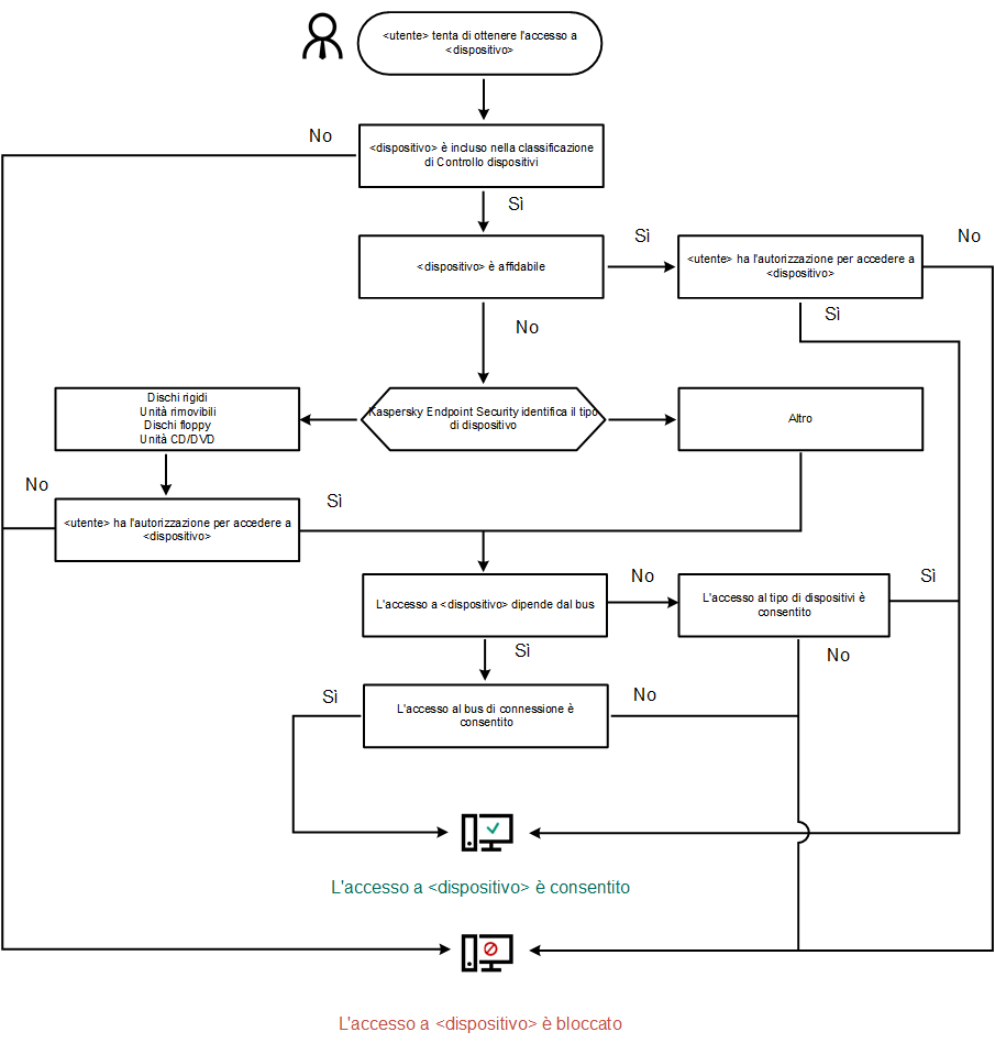
Algoritmo operativo di Controllo dispositivi

Kaspersky Endpoint Security stabilisce se consentire l'accesso a un dispositivo dopo che l'utente connette il dispositivo al computer (vedere la figura di seguito).

Algoritmo operativo di Controllo dispositivi

Se un dispositivo è connesso e l'accesso è consentito, è possibile modificare la regola di accesso e bloccare l'accesso. In tal caso, la volta successiva che qualcuno tenta di accedere al dispositivo (ad esempio per visualizzare la struttura delle cartelle o eseguire operazioni di lettura o scrittura), Kaspersky Endpoint Security blocca l'accesso. Un dispositivo privo di file system viene bloccato solo alla connessione successiva.

Se un utente del computer in cui è installato Kaspersky Endpoint Security deve richiedere l'accesso a un dispositivo che ritiene sia stato bloccato per errore, inviare all'utente le istruzioni per la richiesta di accesso.

Impostazioni dei componenti di Controllo dispositivi

Parametro

Descrizione

Consenti richiesta di accesso temporaneo

(disponibile solo in Kaspersky Security Center Console)

Se la casella di controllo è selezionata, il pulsante Richiedi accesso è disponibile nell'interfaccia locale di Kaspersky Endpoint Security. Utilizzando questo pulsante, l'utente può richiedere l'accesso temporaneo a un dispositivo bloccato.

Dispositivi e reti Wi-Fi

 

Questa tabella contiene tutti i possibili tipi di dispositivi in base alla classificazione del componente Controllo dispositivi, con i relativi stati di accesso.

Bus di connessione

Un elenco di tutti i bus di connessione disponibili in base alla classificazione del componente Controllo dispositivi, con i relativi stati di accesso.

Dispositivi attendibili

Elenco di dispositivi attendibili e di utenti ai quali è stato concesso l'accesso a questi dispositivi.

Anti-Bridging

Anti-Bridging inibisce la creazione di bridge di rete impedendo la creazione simultanea di più connessioni di rete per un computer. Questo consente di proteggere una rete aziendale dagli attacchi su reti non protette e non autorizzate.

Anti-Bridging blocca la creazione di connessioni multiple in base alle priorità dei dispositivi. Più alta è la posizione di un dispositivo nell'elenco, maggiore è la priorità.

Se una connessione attiva e una nuova connessione sono entrambe dello stesso tipo (ad esempio, Wi-Fi), Kaspersky Endpoint Security blocca la connessione attiva e consente la creazione della nuova connessione.

Se una connessione attiva e una nuova connessione appartengono a tipologie diverse (ad esempio una scheda di rete e Wi-Fi), Kaspersky Endpoint Security blocca la connessione con la priorità più bassa e consente la connessione con la priorità più alta.

Anti-Bridging supporta il funzionamento con i seguenti tipi di dispositivi: scheda di rete, Wi-Fi e modem.

Modelli di messaggi

Messaggio relativo al blocco. Modello del messaggio visualizzato quando un utente tenta di accedere a un dispositivo bloccato. Questo messaggio viene visualizzato anche quando un utente tenta di eseguire un'operazione sui contenuti del dispositivo bloccata per questo utente.

Messaggio all'amministratore. Un modello del messaggio inviato all'amministratore della rete LAN quando l'utente ritiene che l'accesso al dispositivo sia stato bloccato o che un'operazione relativa ai contenuti del dispositivo sia stata vietata per errore. Dopo che l'utente ha richiesto di fornire l'accesso, Kaspersky Endpoint Security invia un evento a Kaspersky Security Center: Messaggio all'amministratore per il blocco dell'accesso a un dispositivo. La descrizione dell'evento contiene un messaggio all'amministratore con variabili sostituite. È possibile visualizzare questi eventi nella console di Kaspersky Security Center utilizzando la selezione di eventi predefinita Richieste utente. Se nell'organizzazione non è installato Kaspersky Security Center o non è presente alcuna connessione ad Administration Server, l'applicazione invierà un messaggio all'amministratore all'indirizzo e-mail specificato.

Vedere anche: Gestione dell'applicazione tramite l'interfaccia locale

Abilitazione e disabilitazione di Controllo dispositivi

Informazioni sulle regole di accesso

Modifica di una regola di accesso ai dispositivi

Modifica di una regola di accesso ai bus di connessione

Gestione dell'accesso ai dispositivi mobili

Controllo della stampa

Controllo delle connessioni Wi-Fi

Monitoraggio dell'utilizzo delle unità rimovibili

Modificare la durata della memorizzazione nella cache

Azioni con i dispositivi attendibili

Ottenimento dell'accesso a un dispositivo bloccato

Modifica dei modelli dei messaggi di Controllo dispositivi

Anti-Bridging

Inizio pagina