Kontrola urządzeń

Kontrola urządzeń zarządza dostępem użytkownika do urządzeń, które są instalowane na komputerze lub są podłączone do komputera (na przykład: dyski twarde, kamery lub moduły Wi-Fi). Umożliwia to ochronę komputera przed infekcją, gdy takie urządzenia są podłączone, oraz zapobieganie utracie lub wyciekowi danych.

Poziomy dostępu do urządzenia

Kontrola urządzeń kontroluje dostęp na następujących poziomach:

Kontrola urządzeń reguluje dostęp użytkownika do urządzeń przy użyciu reguł dostępu. Kontrola urządzeń umożliwia także zapisywanie zdarzeń podłączenia/odłączenia urządzenia. Aby zapisać zdarzenia, musisz skonfigurować rejestrację zdarzeń w profilu.

Jeśli dostęp do urządzenia zależy od magistrali połączenia (stan ), Kaspersky Endpoint Security nie zapisuje zdarzeń podłączenia/odłączenia urządzenia. Aby umożliwić Kaspersky Endpoint Security zapisywanie zdarzeń podłączenia/odłączenia urządzenia, zezwól na dostęp do odpowiedniego typu urządzenia (stan ) lub dodaj urządzenie do listy zaufanych.

Jeśli urządzenie, które jest zablokowane przez Kontrolę urządzeń, zostanie podłączone do komputera, Kaspersky Endpoint Security zablokuje dostęp i wyświetli komunikat (patrz rysunek poniżej).

Powiadomienie o zablokowaniu dostępu do urządzenia. Użytkownik może zażądać tymczasowego lub stałego dostępu do urządzenia.

Komunikat Kontroli urządzeń

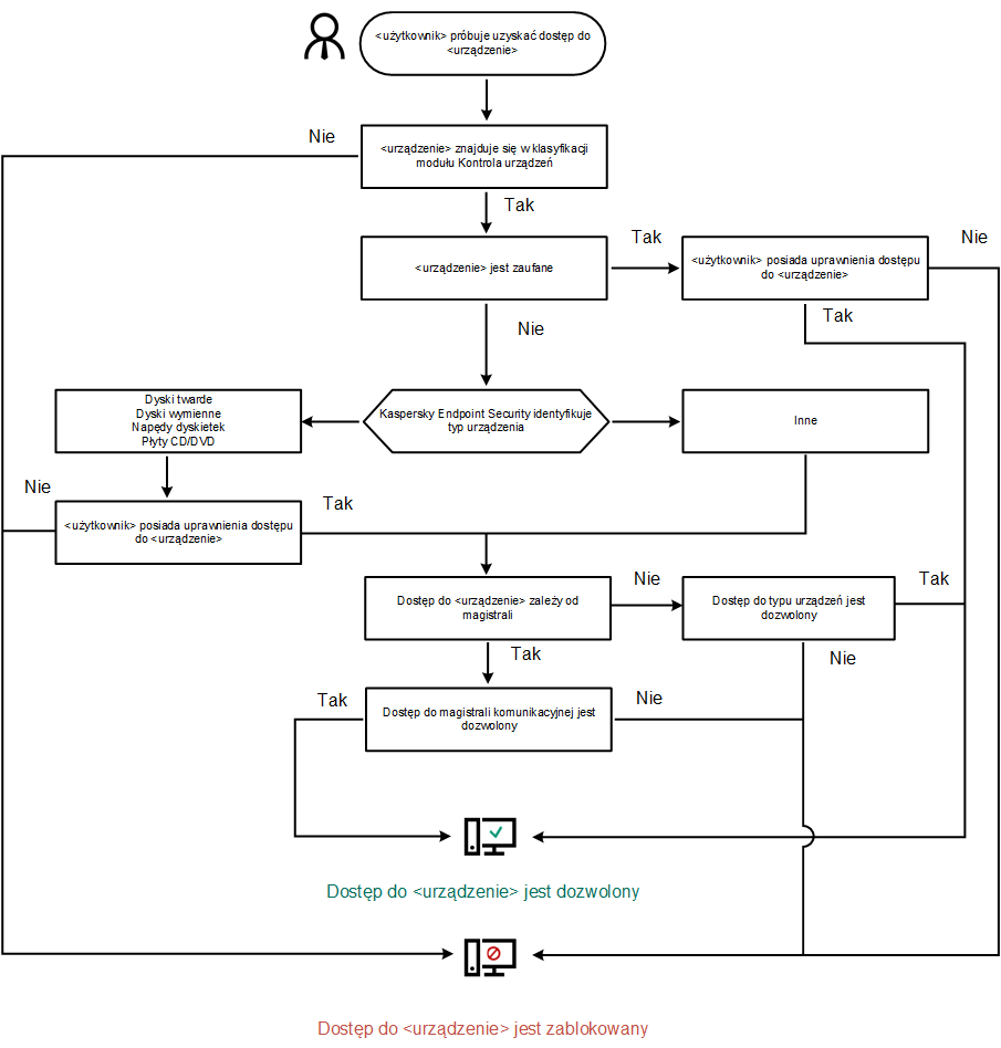
Algorytm działania Kontroli urządzeń

Kaspersky Endpoint Security podejmuje decyzję dotyczącą zezwolenia na dostęp do urządzenia po podłączeniu urządzenia do komputera przez użytkownika (patrz rysunek poniżej).

Algorytm działania Kontroli urządzeń

Jeśli urządzenie jest podłączone i dostęp jest dozwolony, możesz edytować regułę dostępu i zablokować dostęp. W tym przypadku, kolejnym razem, gdy ktoś spróbuje uzyskać dostęp do urządzenia (np. przejrzeć drzewo folderów lub wykonać operacje odczytu lub zapisu), Kaspersky Endpoint Security zablokuje dostęp. Urządzenie bez systemu plików jest blokowane dopiero przy następnym podłączeniu.

Jeśli użytkownik komputera, na którym jest zainstalowany program Kaspersky Endpoint Security, poprosi o dostęp do urządzenia, które uważa, że zostało zablokowane przez pomyłkę, wyślij do użytkownika instrukcje wysyłania pliku żądania dostępu.

W tej sekcji

Włączanie i wyłączanie modułu Kontrola urządzeń

Informacje o regułach dostępu

Modyfikowanie reguły dostępu do urządzenia

Modyfikowanie reguły dostępu do magistrali połączeń

Zarządzanie dostępem do urządzeń mobilnych

Zarządzanie dostępem do urządzeń Bluetooth.

Kontrola wydruku

Kontrola połączeń Wi-Fi

Monitorowanie korzystania z nośników wymiennych

Zmiana czasu trwania buforowania

Działania podejmowane na zaufanych urządzeniach

Uzyskiwanie dostępu do zablokowanego urządzenia

Modyfikowanie szablonów wiadomości Kontroli urządzeń

Anti-Bridging

Przejdź do góry