O Controlo de Dispositivos gere o acesso de utilizador a dispositivos que são instalados no ou ligados ao computador (por exemplo, discos rígidos, câmaras ou módulos Wi-Fi). Tal permite proteger o computador da infeção quando os dispositivos são ligados, e impede a perda ou fuga de dados.
Níveis de acesso ao dispositivo
O Controlo de Dispositivos controla o acesso aos seguintes níveis:
Pode configurar o acesso ao dispositivo do seguinte modo:
Pode configurar o acesso ao dispositivo do seguinte modo:
Pode adicionar dispositivos fiáveis com base nos seguintes dados:
SCSI\CDROM&VEN_NECVMWAR&PROD_VMWARE_SATA_CD00\5&354AE4D7&0&000000. Se desejar adicionar vários dispositivos específicos, é conveniente adicionar dispositivos por ID.VID_1234&PID_5678. Se usar dispositivos de um determinado modelo na sua organização, é conveniente adicionar dispositivos por modelo. Deste modo, pode adicionar todos os dispositivos deste modelo.* substitui qualquer conjunto de carateres. O Kaspersky Endpoint Security não suporta o caráter ? ao introduzir uma máscara. Por exemplo, WDC_C*.* substitui qualquer conjunto de carateres. O Kaspersky Endpoint Security não suporta o caráter ? ao introduzir uma máscara. Por exemplo, VID_05AC & PID_ *.O Controlo de Dispositivos regula o acesso do utilizador a dispositivos através de regras de acesso. O Controlo de Dispositivos também o permite guardar eventos de ligação/desconexão de dispositivo. Para guardar eventos, tem de configurar o registo de eventos numa política.
Se o acesso a um dispositivo depender do barramento de ligação (o estado
), o Kaspersky Endpoint Security não guarda eventos de ativação/desativação de dispositivos. Para ativar o Kaspersky Endpoint Security para guardar eventos de ativação/desativação de dispositivos, permita o acesso ao tipo correspondente de dispositivo (o estado
) ou adicione o dispositivo à lista fiável.
Quando um dispositivo que está bloqueado pelo Controlo de Dispositivos é ligado ao computador, o Kaspersky Endpoint Security bloqueará o acesso e apresentará uma notificação (ver a figura abaixo).

Notificação de Controlo de Dispositivos
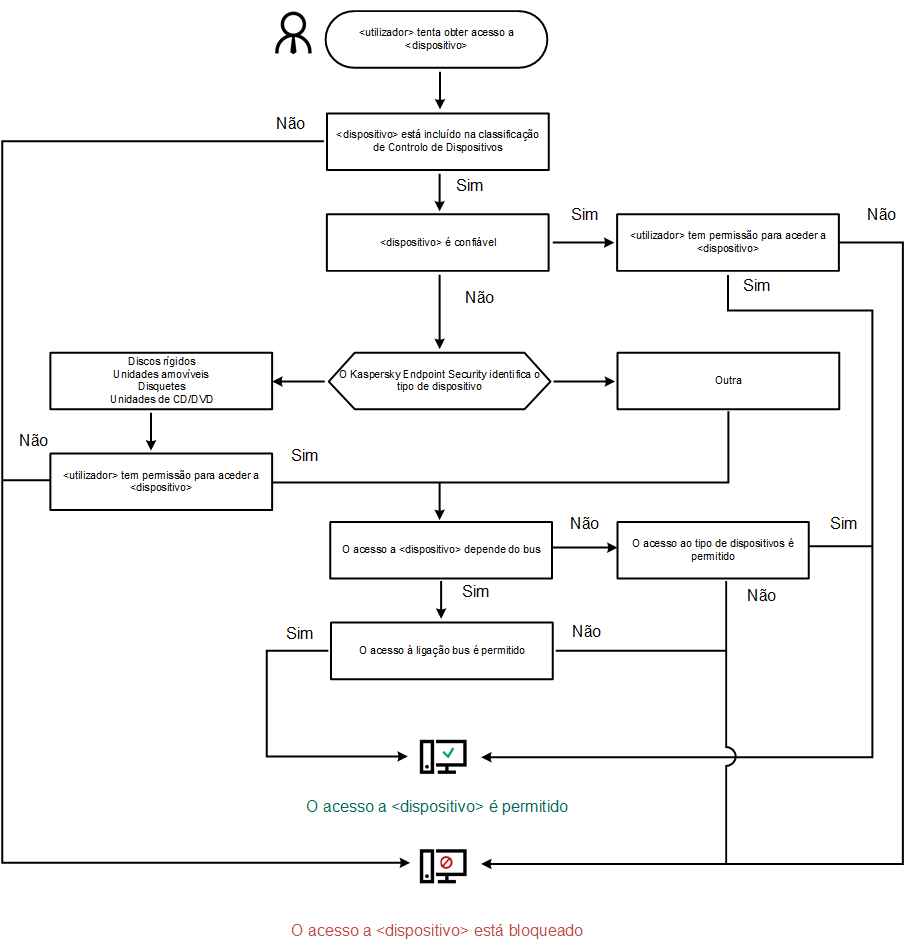
Algoritmo operacional do Controlo de Dispositivos
O Kaspersky Endpoint Security toma uma decisão sobre se é permitido o acesso a um dispositivo depois do utilizador ligar o mesmo ao computador (ver figura abaixo).

Algoritmo operacional do Controlo de Dispositivos
Se um dispositivo estiver ligado e o acesso for permitido, pode editar a regra de acesso e bloquear o acesso. Neste caso, na próxima vez que alguém tentar aceder ao dispositivo (tal como para visualizar a árvore de pastas ou executar operações de leitura ou escrita), o Kaspersky Endpoint Security bloqueia o acesso. Um dispositivo sem sistema de ficheiros apenas é bloqueado na próxima vez que o dispositivo for ligado.
Se um utilizador do computador com Kaspersky Endpoint Security instalado tiver de solicitar acesso a um dispositivo que o utilizador acredite ter sido bloqueado por engano, envie ao utilizador as instruções de pedido de acesso.