Aygıt Denetimi

Aygıt Denetimi, bilgisayara yüklenen veya bağlanan aygıtlara (örneğin sabit sürücüler, kameralar veya Wi-Fi modülleri) kullanıcı erişimini yönetir. Bu, bilgisayarı bu tür aygıtlar bağlandığında virüslere karşı korur ve veri kaybını veya sızıntılarını önler.

Cihaz erişim düzeyleri

Aygıt Denetimi aşağıdaki düzeylerde erişimi denetler:

Aygıt Denetimi, erişim kuralları kullanarak aygıtlara kullanıcı erişimini düzenler. Aygıt Denetimi, aygıt bağlantısı/aygıt bağlantının kesilmesi olaylarını kaydetmenize de izin verir. Olayları kaydetmek için olayların kaydını bir ilke içinde yapılandırmanız gerekir.

Bir aygıta erişim bağlantı veri yoluna bağlıysa ( durumu) Kaspersky Endpoint Security, aygıt bağlantısı/aygıt bağlantısının kesilmesi olaylarını kaydetmez. Kaspersky Endpoint Security'nin aygıt bağlantısı/aygıt bağlantısının kesilmesi olaylarını kaydetmesini etkinleştirmek için ilgili aygıt türüne erişime izin verin ( durumu) veya aygıtı güvenilir listeye ekleyin.

Aygıt Denetimi tarafından engellenen bir aygıt bilgisayara bağlandığında, Kaspersky Endpoint Security erişimi engeller ve bir bildirim gösterir (aşağıdaki şekle bakın).

Cihaza engellenen erişim hakkında bildirim. Kullanıcı, cihaza geçici veya kalıcı erişim talebinde bulunabilir.

Aygıt Denetimi bildirimi

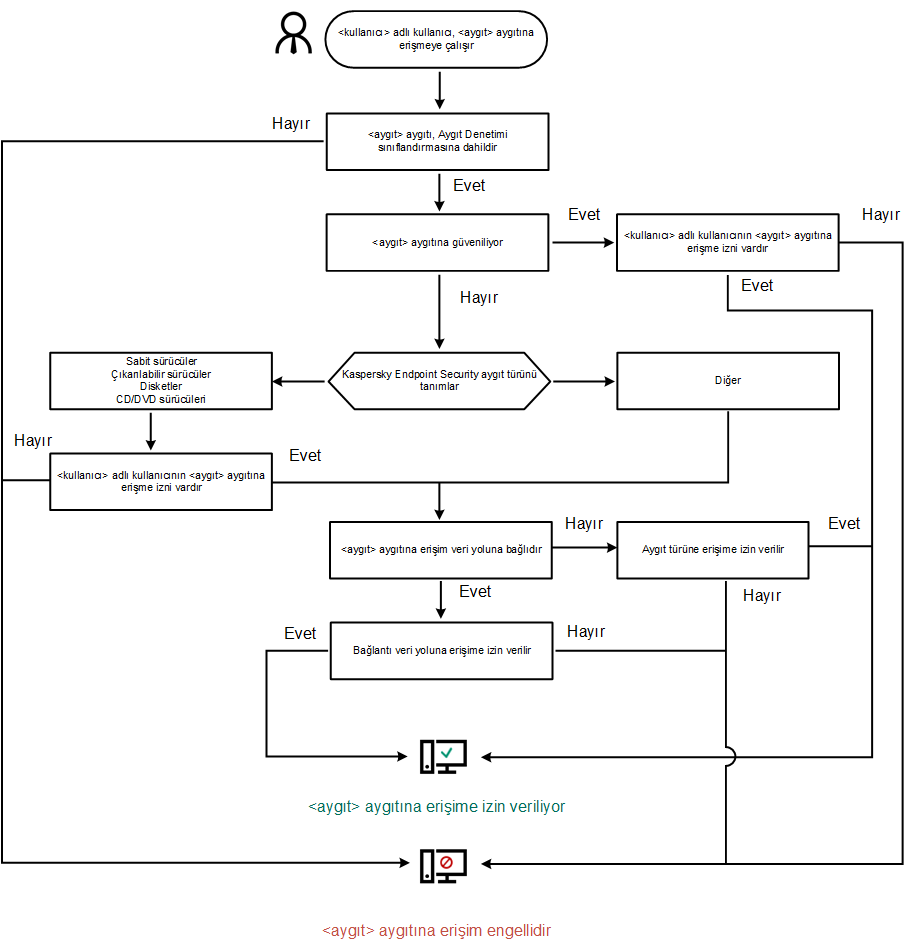
Aygıt Denetimi işlem algoritması

Kaspersky Endpoint Security, kullanıcı aygıtı bilgisayara bağladıktan sonra aygıta erişime izin verip vermeyeceği hakkında bir karar verir (aşağıdaki resme bakın).

Aygıt Denetimi işlem algoritması

Bir cihaz bağlı ve erişim iznine sahipse erişim kuralını düzenleyebilir ve erişimini engelleyebilirsiniz. Bu durumda, bir kişinin bu aygıta bir sonraki bağlanma denemesinde (örneğin klasör ağacını görüntülemek ya da yazma veya okuma işlemleri gerçekleştirmek), Kaspersky Endpoint Security erişimi engeller. Dosya sistemi olmayan bir aygıt ancak aygıt bir sonraki kez bağlandığında engellenir.

Kaspersky Endpoint Security kurulu bir bilgisayarın kullanıcısının, yanlışlıkla engellendiğini düşündüğü bir aygıta erişim talep etmesi gerekiyorsa kullanıcıya erişim isteme talimatlarını gönderin.

Bu bölümde

Aygıt Denetimini etkinleştirme ve devre dışı bırakma

Erişim kuralları hakkında

Aygıt erişim kuralını düzenleme

Bir bağlantı veri yolu erişim kuralını düzenleme

Mobil cihazlara erişimi yönetme

Bluetooth cihazlarına erişimi yönetme

Yazdırma denetimi

Wi-Fi bağlantılarının kontrolü

Çıkarılabilir sürücülerin kullanımını izleme

Önbelleğe alma süresini değiştirme

Güvenilir aygıtlarla eylemler

Engellenen bir aygıta erişim elde etme

Aygıt Denetimi mesajlarının şablonlarını düzenleme

Köprüleme Önleme

Sayfanın başına git