O Controle de Dispositivos gerencia o acesso de usuário a dispositivos que estão instalados ou conectados no computador (por exemplo, discos rígidos, câmeras ou módulos Wi-Fi). Com isso, você pode proteger o computador de infecções quando esse tipo de dispositivo é conectado e evitar perda ou vazamento de dados.
Níveis de acesso do dispositivo
O Controle de Dispositivos controla o acesso nos seguintes níveis:
Você pode configurar o acesso do dispositivo da seguinte forma:
Você pode configurar o acesso do dispositivo da seguinte forma:
Você pode adicionar dispositivos confiáveis com base nos seguintes dados:
SCSI\CDROM&VEN_NECVMWAR&PROD_VMWARE_SATA_CD00\5&354AE4D7&0&000000. Adicionar dispositivos por ID é conveniente se você deseja adicionar vários dispositivos específicos.VID_1234&PID_5678. Adicionar dispositivos por modelo é conveniente se você usar dispositivos de um determinado modelo em sua empresa. Dessa forma, você pode adicionar todos os dispositivos deste modelo.* substitui qualquer conjunto de caracteres. O Kaspersky Endpoint Security não suporta o caractere ? ao inserir uma máscara. Por exemplo, WDC_C*.* substitui qualquer conjunto de caracteres. O Kaspersky Endpoint Security não suporta o caractere ? ao inserir uma máscara. Por exemplo, VID_05AC&PID_*.O Controle de Dispositivos regula o acesso do usuário a dispositivos usando regras de acesso. O Controle de Dispositivos também permite salvar eventos de conexão/desconexão do dispositivo. Para salvar eventos, é necessário configurar o registro de eventos em uma política.
Se o acesso a um dispositivo depender do barramento de conexão (o status
), o Kaspersky Endpoint Security não salva eventos de conexão/desconexão de dispositivos. Para permitir que o Kaspersky Endpoint Security salve eventos de conexão/desconexão de dispositivos, conceda o acesso ao tipo correspondente de dispositivo (o status
) ou adicione o dispositivo à lista confiável.
Quando um dispositivo que estiver bloqueado pelo Controle de Dispositivos for conectado ao computador, o Kaspersky Endpoint Security vai bloquear o acesso e exibir uma notificação (veja a figura abaixo).

Notificação do Controle de Dispositivos
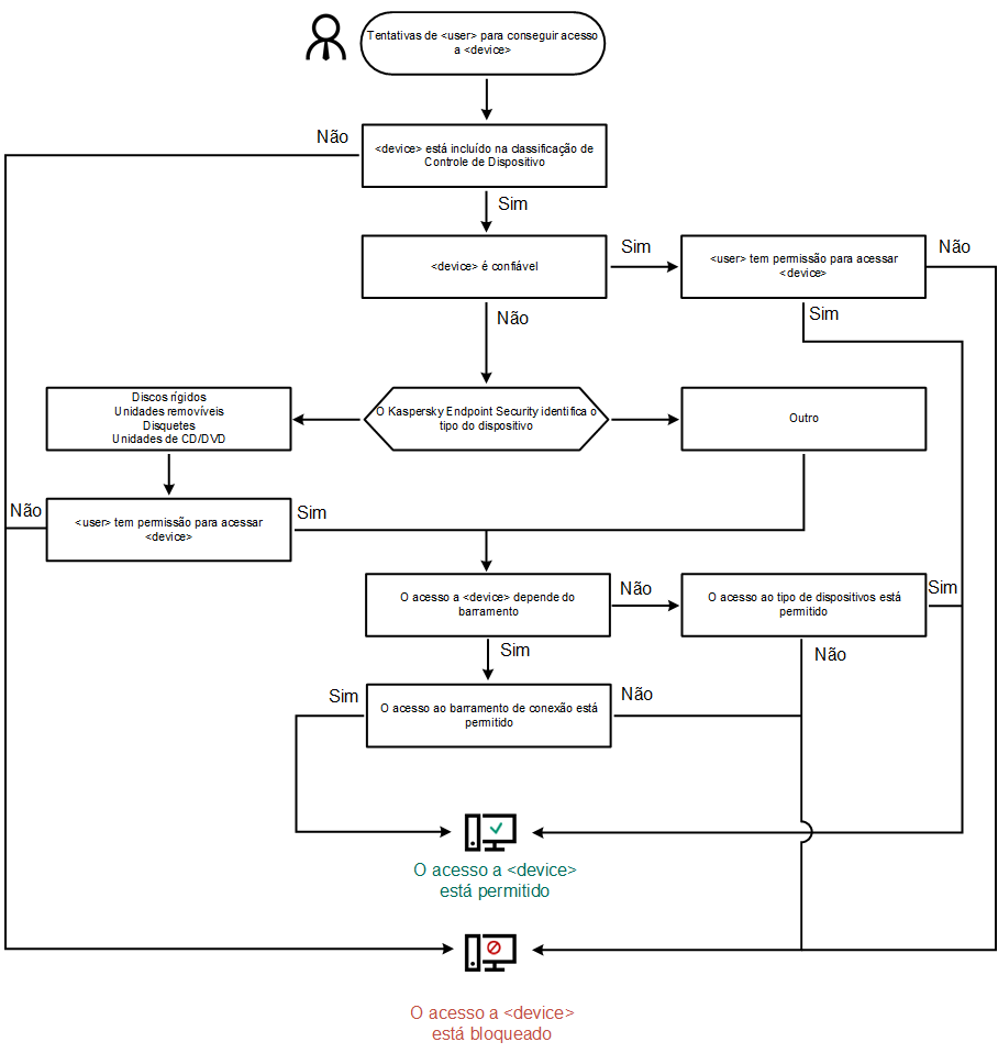
Algoritmo de operação do Controle de Dispositivos
O Kaspersky Endpoint Security decide se permite ou não o acesso a um dispositivo quando o usuário o conecta ao computador (veja a figura a seguir).

Algoritmo de operação do Controle de Dispositivos
Se um dispositivo estiver conectado e o acesso for permitido, você poderá editar a regra de acesso e bloquear o acesso. Nesse caso, na próxima vez que alguém tentar acessar o dispositivo (como exibir a árvore de pastas ou executar operações de leitura ou gravação), o Kaspersky Endpoint Security bloqueará o acesso. O dispositivo que não está no sistema de arquivos é bloqueado somente na próxima vez que for conectado.
Se um usuário do computador com Kaspersky Endpoint Security instalado precisar solicitar acesso a um dispositivo que o usuário acredita estar bloqueado por engano, envie ao usuário as instruções de acesso a solicitação.