Controlo de Anomalias Adaptativo

Este componente está disponível se o Kaspersky Endpoint Security estiver instalado num computador que utiliza o Windows para estações de trabalho. Este componente não está disponível se o Kaspersky Endpoint Security estiver instalado num computador que utiliza o Windows para servidores.

O componente Controlo de Anomalias Adaptativo monitoriza e bloqueia ações que não são típicas dos computadores na rede de uma empresa. O Controlo de Anomalias Adaptativo usa um conjunto de regras para rastrear comportamento invulgar (por exemplo, a regra Início da Microsoft PowerShell da aplicação de ambiente de trabalho). As regras são criadas pelos especialistas da Kaspersky com base em cenários típicos de atividade maliciosa. Pode configurar o modo como o Controlo de Anomalias Adaptativo manuseia cada regra e, por exemplo, permitir a execução de scripts do PowerShell que automatizam determinadas tarefas do fluxo de trabalho. O Kaspersky Endpoint Security atualiza o conjunto de regras a par das bases de dados da aplicação. As atualizações dos conjuntos de regras devem ser confirmadas manualmente.

Definições do Controlo de Anomalias Adaptativo

A configuração do Controlo de Anomalias Adaptativo consiste nas seguintes etapas:

  1. Formação do Controlo de Anomalias Adaptativo.

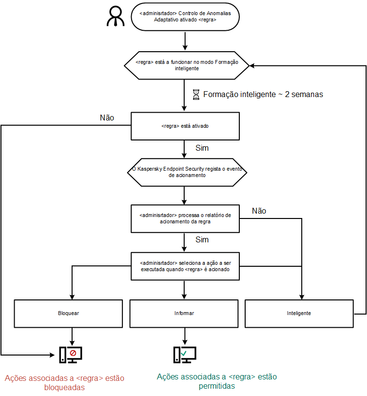
    Depois de ativar o Controlo de Anomalias Adaptativo, as suas regras funcionam no modo de formação. Durante a formação, o Controlo de Anomalias Adaptativo monitoriza o acionamento de regras e envia os eventos de acionamento para o Kaspersky Security Center. Cada regra tem sua própria duração do modo de formação. A duração do modo de formação é estabelecida por peritos da Kaspersky. Normalmente, o modo de formação fica ativo durante duas semanas.

    Se uma regra não for acionada de todo durante a formação, o Controlo de Anomalias Adaptativo irá considerar as ações associadas a esta regra como não típicas. O Kaspersky Endpoint Security irá bloquear todas as ações associadas a essa regra.

    Se uma regra for acionada durante a formação, o Kaspersky Endpoint Security regista os eventos no relatório de acionamento da regra e no repositório Triggering of rules in Smart Training state.

  2. A analisar o relatório de acionamento de regras.

    O administrador analisa o relatório de acionamento de regras ou o conteúdo do repositório do Triggering of rules in Smart Training state. O administrador pode então selecionar o comportamento do Controlo de Anomalias Adaptativo quando a regra é acionada: bloquear ou permitir. O administrador pode também continuar a monitorizar o funcionamento da regra e prolongar a duração do modo de formação. Se o administrador não realizar nenhuma ação, a aplicação continuará também a funcionar no modo de formação. O prazo do modo de formação é reiniciado.

O Controlo de Anomalias Adaptativo é configurado em tempo real. O Controlo de Anomalias Adaptativo é configurado através dos seguintes canais:

Quando uma aplicação maliciosa tentar realizar uma ação, o Kaspersky Endpoint Security irá bloquear a ação e exibir uma notificação (ver figura abaixo).

Notificação sobre o acionamento de uma regra. O utilizador pode criar um pedido para permitir uma ação de processo.

Notificação do Controlo de Anomalias Adaptativo

Algoritmo operacional do Controlo de Anomalias Adaptativo

O Kaspersky Endpoint Security decide se permite ou bloqueia uma ação associada a uma regra com base no seguinte algoritmo (ver figura abaixo).

Algoritmo operacional do Controlo de Anomalias Adaptativo

Definições do componente Controlo de Anomalias Adaptativo

Parâmetro

Descrição

Reportar o estado das regras do Controlo de Anomalias Adaptativo

(disponível apenas na Consola do Kaspersky Security Center)

Este relatório contém informações sobre o estado das regras de deteção do Controlo de Anomalias Adaptativo (por exemplo, Desativado ou Bloquear). O relatório é gerado para todos os grupos de administração.

Reportar as regras acionadas do Controlo de Anomalias Adaptativo

(disponível apenas na Consola do Kaspersky Security Center)

Este relatório contém informações sobre ações não típicas detetadas pelo Controlo de Anomalias Adaptativo. O relatório é gerado para todos os grupos de administração.

Regras

Tabela de regras do Controlo de Anomalias Adaptativo. As regras são criadas pelos especialistas da Kaspersky com base em cenários típicos de atividade potencialmente maliciosa.

Modelos

Mensagem sobre o bloqueio. Modelo da mensagem apresentada a um utilizador quando uma regra do Controlo de Anomalias Adaptativo que bloqueia uma ação não típica é acionada.

Mensagem para o administrador. Modelo da mensagem que um utilizador pode enviar para o administrador da rede empresarial local se considerar que o bloqueio foi um erro. Depois de o utilizador solicitar acesso, o Kaspersky Endpoint Security envia um evento ao Kaspersky Security Center: Mensagem de bloqueio da atividade da aplicação para o administrador. A descrição do evento contém uma mensagem para o administrador com variáveis substituídas. Pode visualizar estes eventos na consola do Kaspersky Security Center utilizando a seleção de eventos predefinida User requests. Se a sua organização não tiver o Kaspersky Security Center implementado ou não houver uma ligação ao Servidor de Administração, a aplicação irá enviar uma mensagem ao administrador para o endereço de e-mail especificado.

Veja também: Gerir a aplicação através da interface local

Ativar e desativar o Controlo de Anomalias Adaptativo

Ativar e desativar uma regra de Controlo de Anomalias Adaptativo

Modificar a ação efetuada quando uma regra de Controlo de Anomalias Adaptativo é acionada

Criar uma exclusão para uma regra do Controlo de Anomalias Adaptativo

Exportar e importar exclusões para regras do Controlo de Anomalias Adaptativo

Aplicar atualizações para regras de Controlo de Anomalias Adaptativo

Editar modelos de mensagem do Controlo de Anomalias Adaptativo

Visualizar relatórios de Controlo Adaptativo de Anomalia

Topo da página