Kontrola urządzeń zarządza dostępem użytkownika do urządzeń, które są instalowane na komputerze lub są podłączone do komputera (na przykład: dyski twarde, kamery lub moduły Wi-Fi). Umożliwia to ochronę komputera przed infekcją, gdy takie urządzenia są podłączone, oraz zapobieganie utracie lub wyciekowi danych.
Poziomy dostępu do urządzenia
Kontrola urządzeń kontroluje dostęp na następujących poziomach:
Dostęp urządzenia możesz skonfigurować w następujący sposób:
Dostęp urządzenia możesz skonfigurować w następujący sposób:
Możesz dodać zaufane urządzenia w oparciu o następujące dane:
SCSI\CDROM&VEN_NECVMWAR&PROD_VMWARE_SATA_CD00\5&354AE4D7&0&000000. Dodawanie urządzeń według identyfikatora jest wygodne, jeśli chcesz dodać kilka określonych urządzeń.VID_1234&PID_5678. Dodawanie urządzeń według modelu jest wygodne, jeśli w swojej organizacji używasz urządzeń pewnego modelu. W ten sposób możesz dodać wszystkie urządzenia tego modelu.* zastępuje dowolny zestaw znaków. Kaspersky Endpoint Security nie obsługuje znaku ? podczas wprowadzania maski. Na przykład, WDC_C*.* zastępuje dowolny zestaw znaków. Kaspersky Endpoint Security nie obsługuje znaku ? podczas wprowadzania maski. Na przykład, VID_05AC&PID_*.Kontrola urządzeń reguluje dostęp użytkownika do urządzeń przy użyciu reguł dostępu. Kontrola urządzeń umożliwia także zapisywanie zdarzeń podłączenia/odłączenia urządzenia. Aby zapisać zdarzenia, musisz skonfigurować rejestrację zdarzeń w profilu.
Jeśli dostęp do urządzenia zależy od magistrali połączenia (stan
), Kaspersky Endpoint Security nie zapisuje zdarzeń podłączenia/odłączenia urządzenia. Aby umożliwić Kaspersky Endpoint Security zapisywanie zdarzeń podłączenia/odłączenia urządzenia, zezwól na dostęp do odpowiedniego typu urządzenia (stan
) lub dodaj urządzenie do listy zaufanych.
Jeśli urządzenie, które jest zablokowane przez Kontrolę urządzeń, zostanie podłączone do komputera, Kaspersky Endpoint Security zablokuje dostęp i wyświetli komunikat (patrz rysunek poniżej).

Komunikat Kontroli urządzeń
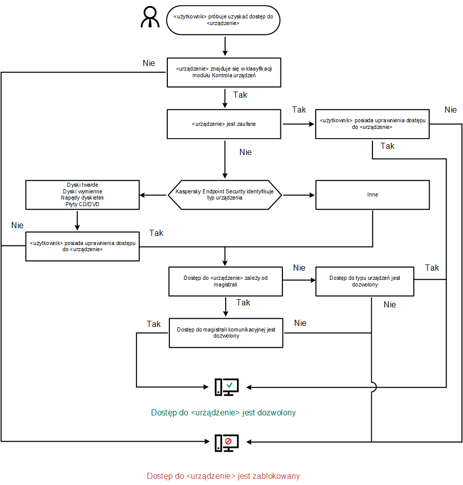
Algorytm działania Kontroli urządzeń
Kaspersky Endpoint Security podejmuje decyzję dotyczącą zezwolenia na dostęp do urządzenia po podłączeniu urządzenia do komputera przez użytkownika (patrz rysunek poniżej).

Algorytm działania Kontroli urządzeń
Jeśli urządzenie jest podłączone i dostęp jest dozwolony, możesz edytować regułę dostępu i zablokować dostęp. W tym przypadku, kolejnym razem, gdy ktoś spróbuje uzyskać dostęp do urządzenia (np. przejrzeć drzewo folderów lub wykonać operacje odczytu lub zapisu), Kaspersky Endpoint Security zablokuje dostęp. Urządzenie bez systemu plików jest blokowane dopiero przy następnym podłączeniu.
Jeśli użytkownik komputera, na którym jest zainstalowany program Kaspersky Endpoint Security, poprosi o dostęp do urządzenia, które uważa, że zostało zablokowane przez pomyłkę, wyślij do użytkownika instrukcje wysyłania pliku żądania dostępu.
Ustawienia komponentu Kontrola urządzeń
Parametr |
Opis |
|---|---|
Zezwól na żądanie tymczasowego dostępu (dostępny tylko w Kaspersky Security Center Console) |
Jeśli pole jest zaznaczone, przycisk Poproś o dostęp staje się dostępny poprzez lokalny interfejs Kaspersky Endpoint Security. Za pomocą tego przycisku można poprosić o tymczasowy dostęp do zablokowanego urządzenia. |
Urządzenia i sieci Wi-Fi |
Ta tabela zawiera wszystkie możliwe typy urządzeń, zgodnie z klasyfikacją modułu Kontrola urządzeń, uwzględniając ich odpowiednie stany dostępu. |
Magistrale |
Lista wszystkich dostępnych magistrali połączeń zgodnie z klasyfikacją modułu Kontrola urządzeń, uwzględniając ich stany dostępu. Kaspersky Endpoint Security zezwala lub odmawia dostępu do urządzenia w zależności od typu magistrali połączenia, jeżeli wybrano tryb W zależności od magistrali połączenia. |
Zaufane urządzenia |
Lista zaufanych urządzeń i użytkowników, którym udzielono dostępu do tych urządzeń. |
Anti-Bridging |
Anti-Bridging zapobiega tworzeniu mostków sieciowych poprzez uniemożliwienie jednoczesnego nawiązania kilku połączeń sieciowych dla komputera. To umożliwia ochronę sieci firmowej przed atakami na niechronione, nieautoryzowane sieci. Anti-Bridging blokuje nawiązanie kilku połączeń zgodnie z priorytetami urządzeń. Im wyżej urządzenie znajduje się na liście, tym wyższy priorytet posiada. Jeśli aktywne połączenie i nowe połączenie są tego samego typu (np. Wi-Fi), Kaspersky Endpoint Security zablokuje aktywne połączenie i zezwoli na nawiązanie nowego połączenia. Jeśli aktywne połączenie i nowe połączenie są różnych typów (na przykład, karta sieciowa i Wi-Fi), Kaspersky Endpoint Security zablokuje połączenie z niższym priorytetem i zezwoli na połączenie z wyższym priorytetem. Anti-Bridging obsługuje działanie na następujących typach urządzeń: karta sieciowa, Wi-Fi i modem. |
Szablony wiadomości |
Wiadomość dotycząca blokowania. Szablon wiadomości, która pojawia się, gdy użytkownik próbuje uzyskać dostęp do zablokowanego urządzenia. Ta wiadomość pojawia się, gdy użytkownik próbuje wykonać działanie na zawartości urządzenia, które zostało zablokowane dla tego użytkownika. Wiadomość do administratora. Szablon wiadomości, która jest wysyłana do administratora sieci LAN, gdy użytkownik uważa, że dostęp do urządzenia lub wykonywanie działań na zawartości urządzenia zostały zablokowane przez przypadek. Gdy użytkownik zażąda dostępu, Kaspersky Endpoint Security wyśle zdarzenie do Kaspersky Security Center: Wiadomość do administratora dotycząca zablokowania dostępu do urządzenia. Opis zdarzenia zawiera wiadomość do administratora z podstawionymi zmiennymi. Możesz przeglądać te zdarzenia w konsoli Kaspersky Security Center przy użyciu wstępnie zdefiniowanego wyboru zdarzeń Żądania użytkowników. Jeśli Twoja organizacja nie ma wdrożyła Kaspersky Security Center lub nie ma połączenia z Serwerem administracyjnym, aplikacja wyśle wiadomość do administratora na podany adres e-mail. |