O Controle de Dispositivos gerencia o acesso de usuário a dispositivos que estão instalados ou conectados no computador (por exemplo, discos rígidos, câmeras ou módulos Wi-Fi). Com isso, você pode proteger o computador de infecções quando esse tipo de dispositivo é conectado e evitar perda ou vazamento de dados.
Níveis de acesso do dispositivo
O Controle de Dispositivos controla o acesso nos seguintes níveis:
Você pode configurar o acesso do dispositivo da seguinte forma:
Você pode configurar o acesso do dispositivo da seguinte forma:
Você pode adicionar dispositivos confiáveis com base nos seguintes dados:
SCSI\CDROM&VEN_NECVMWAR&PROD_VMWARE_SATA_CD00\5&354AE4D7&0&000000. Adicionar dispositivos por ID é conveniente se você deseja adicionar vários dispositivos específicos.VID_1234&PID_5678. Adicionar dispositivos por modelo é conveniente se você usar dispositivos de um determinado modelo em sua empresa. Dessa forma, você pode adicionar todos os dispositivos deste modelo.* substitui qualquer conjunto de caracteres. O Kaspersky Endpoint Security não suporta o caractere ? ao inserir uma máscara. Por exemplo, WDC_C*.* substitui qualquer conjunto de caracteres. O Kaspersky Endpoint Security não suporta o caractere ? ao inserir uma máscara. Por exemplo, VID_05AC&PID_*.O Controle de Dispositivos regula o acesso do usuário a dispositivos usando regras de acesso. O Controle de Dispositivos também permite salvar eventos de conexão/desconexão do dispositivo. Para salvar eventos, é necessário configurar o registro de eventos em uma política.
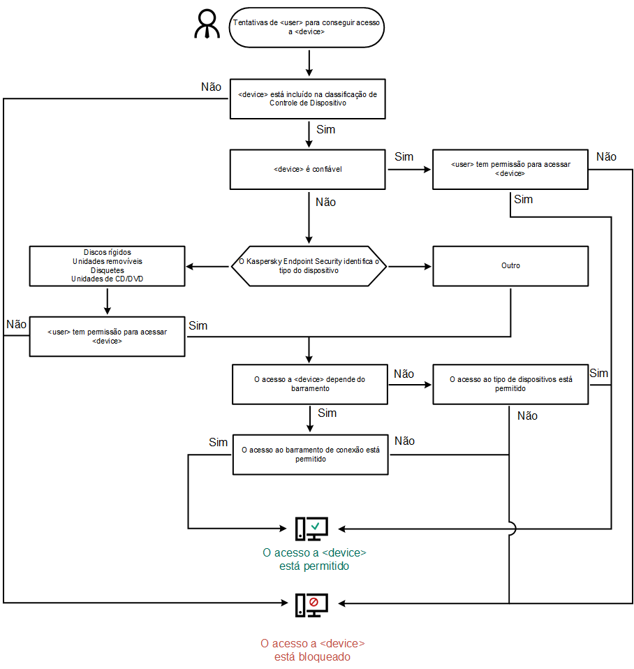
Se o acesso a um dispositivo depender do barramento de conexão (o status
), o Kaspersky Endpoint Security não salva eventos de conexão/desconexão de dispositivos. Para permitir que o Kaspersky Endpoint Security salve eventos de conexão/desconexão de dispositivos, conceda o acesso ao tipo correspondente de dispositivo (o status
) ou adicione o dispositivo à lista confiável.
Quando um dispositivo que estiver bloqueado pelo Controle de Dispositivos for conectado ao computador, o Kaspersky Endpoint Security vai bloquear o acesso e exibir uma notificação (veja a figura abaixo).

Notificação do Controle de Dispositivos
Algoritmo de operação do Controle de Dispositivos
O Kaspersky Endpoint Security decide se permite ou não o acesso a um dispositivo quando o usuário o conecta ao computador (veja a figura a seguir).

Algoritmo de operação do Controle de Dispositivos
Se um dispositivo estiver conectado e o acesso for permitido, você poderá editar a regra de acesso e bloquear o acesso. Nesse caso, na próxima vez que alguém tentar acessar o dispositivo (como exibir a árvore de pastas ou executar operações de leitura ou gravação), o Kaspersky Endpoint Security bloqueará o acesso. O dispositivo que não está no sistema de arquivos é bloqueado somente na próxima vez que for conectado.
Se um usuário do computador com Kaspersky Endpoint Security instalado precisar solicitar acesso a um dispositivo que o usuário acredita estar bloqueado por engano, envie ao usuário as instruções de acesso a solicitação.
Configurações do componente Controle de Dispositivos
Parâmetro |
Descrição |
|---|---|
Permitir solicitação de acesso temporário (disponível apenas no console do Kaspersky Security Center) |
Se a caixa de seleção for marcada, o botão Solicitar acesso estará disponível pela interface local do Kaspersky Endpoint Security. Com o uso desse botão, o usuário pode solicitar o acesso temporário a um dispositivo bloqueado. |
Dispositivos e redes Wi-Fi |
Esta tabela contém todos os tipos possíveis de dispositivos segundo a classificação do componente Controle de Dispositivos, inclusive os seus respetivos status de acesso. |
Barramentos de conexão |
Uma lista de todos os barramentos de conexão disponíveis segundo a classificação do componente Controle de Dispositivos, inclusive os seus respetivos status de acesso. O Kaspersky Endpoint Security permite ou nega o acesso aos dispositivos, dependendo do tipo de barramento de conexão, caso o modo Depende do barramento de conexão seja selecionado. |
Dispositivos confiáveis |
Lista de dispositivos e usuários confiáveis aos quais é concedido acesso a esses dispositivos. |
Antibridging |
O antibridging inibe a criação de pontes de rede, impedindo o estabelecimento simultâneo de várias conexões de rede para um computador. Isso permite que você proteja uma rede corporativa de ataques a redes não protegidas e não autorizadas. O Antibridging bloqueia o estabelecimento de várias conexões de acordo com as prioridades dos dispositivos. Quanto mais alto um dispositivo estiver na lista, maior será sua prioridade. Se uma conexão ativa e uma nova conexão forem do mesmo tipo (por exemplo, Wi-Fi), o Kaspersky Endpoint Security bloqueia a conexão ativa e permite a nova conexão. Se uma conexão ativa e uma nova conexão forem de tipos diferentes (por exemplo, um adaptador de rede e Wi-Fi), o Kaspersky Endpoint Security bloqueia a conexão com a prioridade mais baixa e permite a conexão com a prioridade mais alta. O Antibridging oferece suporte à operação com os seguintes tipos de dispositivos: adaptador de rede, Wi-Fi e modem. |
Modelos de mensagem |
Mensagem sobre bloqueio. Modelo da mensagem que é exibida quando um usuário tenta acessar um dispositivo bloqueado. Essa mensagem também é exibida quando um usuário tenta executar uma operação no conteúdo do dispositivo que foi bloqueado para esse usuário. Mensagem para o administrador. Um modelo da mensagem que é enviada ao administrador da rede local quando o usuário acredita que o acesso ao dispositivo está bloqueado ou uma operação com o conteúdo do dispositivo é proibida por engano. Depois que o usuário solicitar o acesso, o Kaspersky Endpoint Security envia um evento ao Kaspersky Security Center: Mensagem de bloqueio de acesso ao dispositivo para o administrador. A descrição do evento contém uma mensagem ao administrador com variáveis substituídas. É possível visualizar esses eventos no console do Kaspersky Security Center com o uso da seleção de eventos predefinida Pedidos de usuário. Caso sua organização não tenha o Kaspersky Security Center implantado ou não haja conexão com o Servidor de Administração, o aplicativo enviará uma mensagem ao administrador para o endereço de e-mail especificado. |