Контроль устройств управляет доступом пользователей к установленным или подключенным к компьютеру устройствам (например, жестким дискам, камере или модулю Wi-Fi). Это позволяет защитить компьютер от заражения при подключении этих устройств и предотвратить потерю или утечку данных.
Уровни доступа к устройствам
Контроль устройств управляет доступом на следующих уровнях:
Вы можете настроить доступ устройств следующим образом:
Вы можете настроить доступ устройств следующим образом:
Вы можете добавить доверенные устройства по следующим данным:
SCSI\CDROM&VEN_NECVMWAR&PROD_VMWARE_SATA_CD00\5&354AE4D7&0&000000. Добавлять устройства по идентификатору удобно, если вы хотите добавить несколько определенных устройств.VID_1234&PID_5678. Добавлять устройства по модели удобно, если вы используете в вашей организации устройства определенной модели. Таким образом, вы можете добавить все устройства этой модели.* заменяет любой набор символов. Kaspersky Endpoint Security не поддерживает символ ? при вводе маски. Например, WDC_C*.* заменяет любой набор символов. Kaspersky Endpoint Security не поддерживает символ ? при вводе маски. Например, VID_05AC&PID_*.Контроль устройств регулирует доступ пользователей к устройствам с помощью правил доступа. Также Контроль устройств позволяет сохранять события подключения / отключения устройств. Для сохранения событий вам нужно настроить отправку событий в политике.
Если доступ к устройству зависит от шины подключения (статус
), Kaspersky Endpoint Security не сохраняет события подключения / отключения устройства. Чтобы приложение Kaspersky Endpoint Security сохраняла события подключения / отключения устройства, разрешите доступ к соответствующему типу устройств (статус
) или добавьте устройство в список доверенных.
При подключении к компьютеру устройства, доступ к которому запрещен Контролем устройств, Kaspersky Endpoint Security заблокирует доступ и покажет уведомление (см. рис. ниже).

Уведомление Контроля устройств
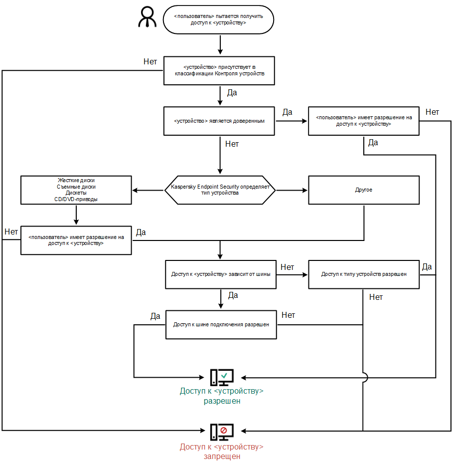
Алгоритм работы Контроля устройств
Kaspersky Endpoint Security принимает решение о доступе к устройству после того, как пользователь подключил это устройство к компьютеру (см. рис. ниже).

Алгоритм работы Контроля устройств
Если устройство подключено и доступ разрешен, вы можете изменить правило доступа и запретить доступ. В этом случае при очередном обращении к устройству (просмотр дерева папок, чтение, запись) Kaspersky Endpoint Security блокирует доступ. Блокирование устройства без файловой системы произойдет только при последующем подключении устройства.
Если пользователю компьютера с установленным приложением Kaspersky Endpoint Security требуется запросить доступ к устройству, которое, по его мнению, было заблокировано ошибочно, передайте ему инструкцию по запросу доступа.
Параметры компонента Контроль устройств
Параметр |
Описание |
|---|---|
Разрешать запрашивать временный доступ (доступен только в консоли Kaspersky Security Center) |
Если флажок установлен, то кнопка Запросить доступ в локальном интерфейсе Kaspersky Endpoint Security доступна. С помощью этой кнопки пользователь может запросить временный доступ к заблокированному устройству. |
Устройства и сети Wi-Fi |
Таблица со всеми возможными типами устройств по классификации компонента Контроль устройств и статусом доступа к ним. |
Шины подключения |
Список всех возможных шин подключения по классификации компонента Контроль устройств и статусом доступа к ним. Kaspersky Endpoint Security разрешает или запрещает доступ к устройствам по шине подключения, если выбран режим Зависит от шины подключения. |
Доверенные устройства |
Список доверенных устройств и пользователей, которым разрешен доступ к этим устройствам. |
Объединять значения при наследовании (доступен только в консоли Kaspersky Security Center) |
Объединение списка доверенных устройств в родительских и дочерних политиках Kaspersky Security Center. Для объединения списков необходимо в дочерней политике включить наследование параметров родительской политики Kaspersky Security Center. Если флажок установлен, элементы списка родительской политики Kaspersky Security Center отображаются в дочерних политиках и доступны для просмотра. Таким образом, вы можете, например, создать общий список доверенных устройств для всей организации. Удалить или изменить унаследованные элементы списка в дочерней политике невозможно. Элементы списка доверенных устройств, объединенные при наследовании, доступны для удаления и изменения только в родительской политике. Добавление, изменение и удаление элементов списка возможно на нижестоящих уровнях. Если элементы списков дочерней и родительской политик совпадают, эти элементы отображаются как один элемент родительской политики. Если флажок снят, то элементы списков не объединяются при наследовании параметров политик Kaspersky Security Center. Также эта функция позволяет объединять списки в профилях политик. Для объединения списков необходимо в профиле высшего приоритета включить наследование параметров из профиля низшего приоритета. Подробнее о приоритетах профилей политики см. в справке Kaspersky Security Center. |
Анти-Бриджинг |
Анти-Бриджинг предотвращает создание сетевых мостов, исключая возможность одновременной установки нескольких сетевых соединений для компьютера. Это позволяет защитить корпоративную сеть от атак через незащищенные, несанкционированные сети. Анти-Бриджинг блокирует установку нескольких соединений в соответствии с приоритетами устройств. Чем выше находится устройство в списке, тем выше его приоритет. Если активное и новое соединения относятся к одному типу (например, Wi-Fi), Kaspersky Endpoint Security блокирует активное соединение и разрешает установку нового соединения. Если активное и новое соединения относятся к разным типам (например, сетевой адаптер и Wi-Fi), Kaspersky Endpoint Security блокирует соединение с более низким приоритетом и разрешает соединение с более высоким приоритетом. Анти-Бриджинг поддерживает работу со следующими типами устройств: сетевой адаптер, Wi-Fi и модем. |
Шаблоны сообщений |
Сообщение о блокировке. Шаблон сообщения, которое появляется при обращении пользователя к заблокированному устройству. Также сообщение появляется при попытке пользователя совершить операцию над содержимым устройства, которая запрещена для этого пользователя. Сообщение администратору. Шаблон сообщения для отправки администратору локальной сети организации в случае, если блокировка доступа к устройству или запрет операции над содержимым устройства, по мнению пользователя, произошли ошибочно. После запроса пользователя предоставить доступ Kaspersky Endpoint Security отправляет в Kaspersky Security Center событие Сообщение администратору о запрете доступа к устройству. Описание события содержит сообщение администратору с подставленными переменными. Вы можете посмотреть эти события в консоли Kaspersky Security Center с помощью предустановленной выборки Запросы пользователей. Если в вашей организации не развернуто решение Kaspersky Security Center или связь с Сервером администрирования отсутствует, приложение отправит сообщение администратору на указанный адрес электронной почты. |