“设备控制”管理用户对安装在计算机上或连接到计算机的设备(例如,硬盘驱动器、相机或 Wi-Fi 模块)的访问。这样可以在连接此类设备时保护计算机免受感染,并防止丢失或泄漏数据。
设备访问级别
“设备控制”控制以下级别的访问权限:
您可以按如下方式配置设备访问权限:
您可以按如下方式配置设备访问权限:
您可以根据以下数据添加受信任设备:
SCSI\CDROM&VEN_NECVMWAR&PROD_VMWARE_SATA_CD00\5&354AE4D7&0&000000。如果要添加多个特定设备,则按 ID 添加设备很方便。VID_1234&PID_5678。如果在组织中使用特定型号的设备,则按型号添加设备很方便。这样,您可以添加该型号的所有设备。* 字符可替换任意一组字符。输入掩码时,Kaspersky Endpoint Security 不支持 ? 字符。例如,WDC_C*。* 字符可替换任意一组字符。输入掩码时,Kaspersky Endpoint Security 不支持 ? 字符。例如,VID_05AC&PID_*。“设备控制”通过使用访问规则来管理用户对设备的访问。“设备控制”还允许您保存设备连接/断开连接事件。要保存事件,您需要在策略中配置事件注册。
如果对设备的访问权限取决于连接总线(
状态),Kaspersky Endpoint Security 不会保存设备连接/断开连接事件。要使 Kaspersky Endpoint Security 保存设备连接/断开连接事件,请允许访问相应的设备类型(
状态)或将设备添加到信任列表。
当被“设备控制”阻止的设备连接到计算机时,Kaspersky Endpoint Security 将阻止访问并显示通知(请参见下图)。

“设备控制”通知
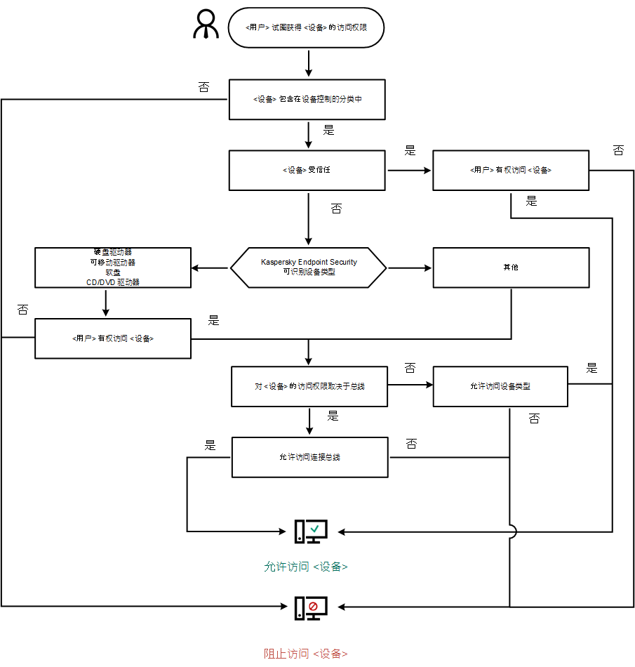
设备控制运行算法
Kaspersky Endpoint Security 在用户将设备连接到计算机之后做出是否允许访问该设备的决定(请参见下图)。

设备控制运行算法
如果已连接设备并允许访问,您可以编辑访问规则并阻止访问。在这种情况下,下次有人尝试访问该设备(例如查看文件夹树或执行读取或写入操作)时,Kaspersky Endpoint Security 会阻止访问。没有文件系统的设备仅在该设备下一次连接时被阻止。
如果已安装有 Kaspersky Endpoint Security 的计算机上的用户需要请求被错误阻止的设备的访问权限,则向该用户发送请求访问说明。