الحماية بكلمة مرور

يمكن للعديد من المستخدمين ذوي مستويات المعرفة المختلفة بالكمبيوتر مشاركة جهاز كمبيوتر. إذا كان المستخدمون يتمتعون بإمكانية وصول غير مقيد إلى Kaspersky Endpoint Security وإعداداته، فقد ينخفض مستوى حماية الكمبيوتر الإجمالي. تتيح لك الحماية بكلمة المرور تقييد وصول المستخدمين إلى Kaspersky Endpoint Security طبقا للأذونات الممنوحة لهم (على سبيل المثال، إذن الخروج من التطبيق).

إذا كان المستخدم الذي بدأ جلسة عمل Windows ( مستخدم الجلسة ) لديه الإذن بتنفيذ الإجراء، فإن Kaspersky Endpoint Security لا يطلب اسم المستخدم وكلمة المرور أو كلمة المرور المؤقتة. يتلقى المستخدم الوصول إلى Kaspersky Endpoint Security وفقًا للأذونات الممنوحة.

إذا لم يكن لدى مستخدم الجلسة إذن للقيام بعمل ما، يمكن للمستخدم الحصول على حق الوصول إلى التطبيق بالطرق التالية:

عندما يحاول المستخدم تنفيذ إجراء محمي بكلمة مرور، سيطالب Kaspersky Endpoint Security المستخدم باسم المستخدم وكلمة المرور أو كلمة المرور المؤقتة (انظر الشكل أدناه).

في نافذة إدخال كلمة المرور، يمكنك تبديل اللغات فقط بالضغط على ALT+SHIFT.‏ ولا يؤدي استخدام اختصارات أخرى، حتى لو تم تكوينها في نظام التشغيل، للتبديل بين اللغات.

كلمة مرور الوصول إلى Kaspersky Endpoint Security يطالب

اسم المستخدم وكلمة المرور

للوصول إلى Kaspersky Endpoint Security، يجب عليك إدخال بيانات اعتماد حساب المجال الخاص بك. الحماية بكلمة المرور تدعم الحسابات التالية:

كلمة المرور المؤقتة

يمكن استخدام كلمة مرور مؤقتة لمنح وصول مؤقت إلى Kaspersky Endpoint Security لكمبيوتر فردي خارج شبكة الشركة. يقوم المسؤول بإنشاء كلمة مرور مؤقتة لكمبيوتر فردي في خصائص الكمبيوتر في Kaspersky Security Center.‏ يختار المسؤول الإجراءات التي سيتم حمايتها بكلمة المرور المؤقتة، ويحدد فترة صلاحية كلمة المرور المؤقتة.

الحماية بكلمة المرور خوارزمية التشغيل

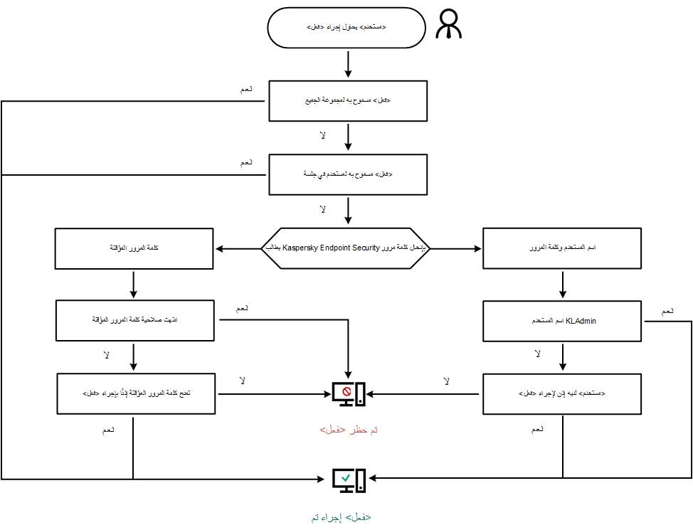
يقرر Kaspersky Endpoint Security إذا كان يجب السماح بإجراء محمي بكلمة مرور أو حظره استنادًا على الخوارزمية التالية (انظر الشكل أدناه).

الحماية بكلمة المرور خوارزمية التشغيل

في هذا القسم

تمكين الحماية بكلمة مرور

منح أذونات للمستخدمين الأفراد أو المجموعات

استخدام كلمة مرور مؤقتة لمنح الأذونات

الجوانب الخاصة لأذونات الحماية بكلمة المرور

إعادة تعيين كلمة مرور KLAdmin

أعلى الصفحة