Control de dispositivos administra el acceso de los usuarios a dispositivos instalados o conectados al equipo (por ejemplo, discos duros, cámaras o módulos wifi). Esto le permite proteger el equipo de infecciones cuando se conectan los dispositivos; y se evitan pérdidas o fugas de datos.
Si el Control de dispositivos está activado, la aplicación transmite información sobre los dispositivos conectados a Kaspersky Security Center. Puede ver la lista de dispositivos conectados en Kaspersky Security Center en la carpeta Avanzado → Repositorios → Hardware.
Niveles de acceso a dispositivos
Control de dispositivos controla el acceso a los siguientes niveles:
Puede configurar el acceso a los dispositivos del siguiente modo:
Puede configurar el acceso a los dispositivos del siguiente modo:
Puede añadir dispositivos de confianza según los siguientes datos:
SCSI\CDROM&VEN_NECVMWAR&PROD_VMWARE_SATA_CD00\5&354AE4D7&0&000000. Añadir dispositivos por ID es conveniente si desea añadir varios dispositivos específicos.VID_1234&PID_5678. Añadir dispositivos por modelo es conveniente si utiliza dispositivos de un modelo concreto en su organización. De este modo, puede añadir todos los dispositivos de este modelo.* sustituye cualquier conjunto de caracteres. Kaspersky Endpoint Security no admite el carácter ? al introducir una máscara. Por ejemplo, WDC_C*.* sustituye cualquier conjunto de caracteres. Kaspersky Endpoint Security no admite el carácter ? al introducir una máscara. Por ejemplo, VID_05AC&PID_*.Control de dispositivos regula el acceso de los usuarios a dispositivos usando reglas de acceso. Control de dispositivos también le permite guardar eventos de conexión/desconexión de dispositivos. Para guardar eventos, tiene que configurar el registro de eventos en una directiva.
Cuando el acceso a un dispositivo dependa del bus de conexión (estado
), Kaspersky Endpoint Security no guardará ningún evento relacionado con la conexión o desconexión del dispositivo. Para que Kaspersky Endpoint Security guarde eventos de conexión/desconexión, debe autorizar el acceso al tipo de dispositivo correspondiente (estado
) o añadir el dispositivo a la lista de dispositivos de confianza.
Cuando un dispositivo que está bloqueado por Control de dispositivos se conecte al equipo, Kaspersky Endpoint Security bloqueará el acceso y mostrará una notificación (véase la figura siguiente).

Notificación de Control de dispositivos
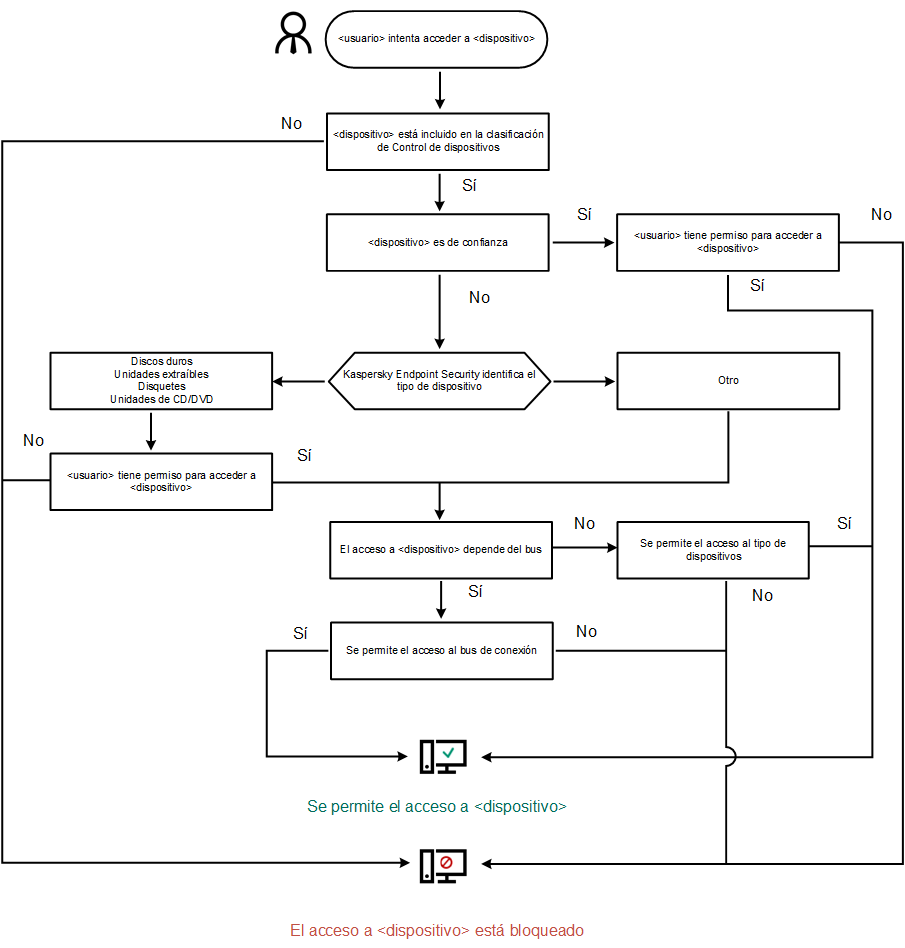
Algoritmo de funcionamiento de Control de dispositivos
Kaspersky Endpoint Security toma una decisión sobre si permitir el acceso a un dispositivo después de que el usuario conecte un dispositivo al equipo de la siguiente imagen.

Algoritmo de funcionamiento de Control de dispositivos
Si conecta un dispositivo y se le permite acceder a él, puede editar la regla de acceso y bloquear la posibilidad de utilizarlo. Cuando alguien intente acceder al dispositivo nuevamente (por ejemplo, para ver la estructura de carpetas o para realizar una operación de lectura o escritura), Kaspersky Endpoint Security bloqueará el acceso. Un dispositivo sin sistema de archivos solo se bloquea la próxima vez que se conecta el dispositivo.
Si un usuario del equipo donde se ha instalado Kaspersky Endpoint Security debe solicitar el acceso a un dispositivo que el usuario cree que se bloqueó por equivocación, envíe al usuario las instrucciones para solicitar acceso.