El Control de dispositivos administra el acceso de los usuarios a los dispositivos que se instalan o se conectan al equipo (por ejemplo, discos duros, cámaras o módulos Wi-Fi). Esto impide la infección del equipo cuando se conectan dichos dispositivos y evita las pérdidas o fugas de datos.
Si el componente Control de dispositivos está habilitado, la aplicación transmite información sobre los dispositivos conectados a Kaspersky Security Center. Puede ver la lista de dispositivos conectados en Kaspersky Security Center en la carpeta Avanzado → Repositorios → Hardware.
Niveles de acceso a dispositivos
El Control de dispositivos controla el acceso a los siguientes niveles:
Puede configurar el acceso a los dispositivos de la siguiente manera:
Puede configurar el acceso a los dispositivos de la siguiente manera:
Puede agregar dispositivos de confianza en función de los siguientes datos:
SCSI\CDROM&VEN_NECVMWAR&PROD_VMWARE_SATA_CD00\5&354AE4D7&0&000000. Si necesita agregar varios dispositivos específicos, recomendamos agregarlos por id.VID_1234&PID_5678. Si su organización cuenta con varios dispositivos de un mismo modelo, recomendamos que los agregue por modelo. Podrá agregar todos los dispositivos del mismo modelo con facilidad.* le permitirá representar cuantos caracteres sea necesario. En Kaspersky Endpoint Security, las máscaras de id. no pueden contener el carácter ?. Por ejemplo, WDC_C*.* le permitirá representar cuantos caracteres sea necesario. En Kaspersky Endpoint Security, las máscaras de id. no pueden contener el carácter ?. Por ejemplo, VID_05AC&PID_*.El Control de dispositivos regula el acceso de los usuarios a los dispositivos usando reglas de acceso. El Control de dispositivos también le permite guardar eventos relacionados con la conexión/desconexión de dispositivos. Para guardar eventos, tiene que configurar el registro de eventos en una directiva.
Cuando el acceso a un dispositivo dependa del bus de conexión (estado
), Kaspersky Endpoint Security no guardará ningún evento relacionado con la conexión o desconexión del dispositivo. Para que Kaspersky Endpoint Security guarde los eventos relacionados con la conexión/desconexión de dispositivos, autorice el acceso al tipo de dispositivo correspondiente (estado
) o agregue el dispositivo a la lista de dispositivos de confianza.
Cuando se conecta al equipo un dispositivo que está bloqueado por el Control de dispositivos, Kaspersky Endpoint Security bloqueará el acceso y mostrará que una notificación (consulte la figura a continuación).

Notificación del Control de dispositivos
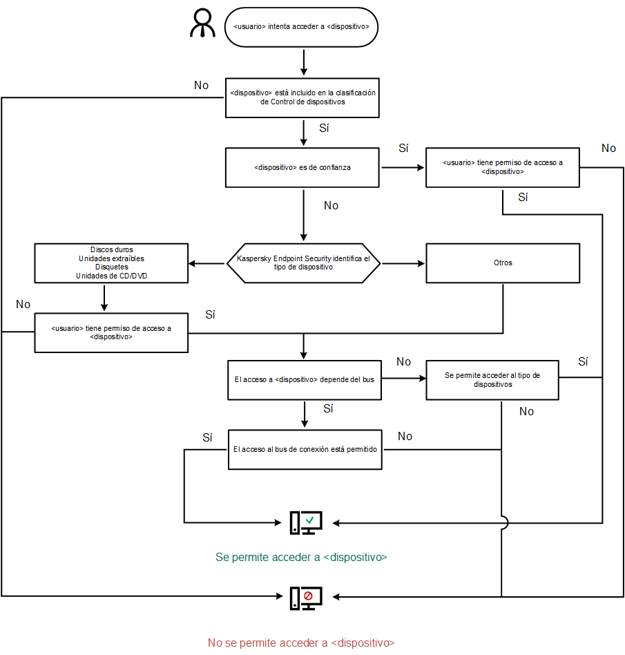
Algoritmo de funcionamiento del Control de dispositivos
Kaspersky Endpoint Security decide si permitirá el acceso a un dispositivo después de que el usuario conecta el dispositivo al equipo de la siguiente imagen.

Algoritmo de funcionamiento del Control de dispositivos
Si conecta un dispositivo y se le permite acceder a él, puede editar la regla de acceso y bloquear la posibilidad de utilizarlo. Cuando alguien intente acceder al dispositivo nuevamente (por ejemplo, para ver la estructura de carpetas o para realizar una operación de lectura o escritura), Kaspersky Endpoint Security bloqueará el acceso. Un dispositivo sin un sistema de archivos se bloqueará solo la próxima vez que el dispositivo se conecte.
Si un usuario del equipo con Kaspersky Endpoint Security instalado debe solicitar acceso a un dispositivo que cree fue bloqueado por error, envíe al usuario las instrucciones para solicitar acceso.