Controllo dispositivi consente di gestire l'accesso dell'utente ai dispositivi installati nel computer o connessi al computer (ad esempio dischi rigidi, fotocamere o moduli Wi-Fi). In questo modo è possibile proteggere il computer dalle infezioni quando tali dispositivi sono connessi e prevenire perdite o fughe di dati.
Se Controllo dispositivi è abilitato, l'applicazione inoltra le informazioni sui dispositivi connessi a Kaspersky Security Center. È possibile visualizzare l'elenco dei dispositivi connessi in Kaspersky Security Center nella cartella Avanzate → Archivi → Hardware.
Livelli di accesso ai dispositivi
Controllo dispositivi controlla l'accesso ai seguenti livelli:
È possibile configurare l'accesso ai dispositivi nel modo seguente:
È possibile configurare l'accesso ai dispositivi nel modo seguente:
È possibile aggiungere dispositivi attendibili in base ai seguenti dati:
SCSI\CDROM&VEN_NECVMWAR&PROD_VMWARE_SATA_CD00\5&354AE4D7&0&000000. L'aggiunta di dispositivi in base all'ID è utile se si desidera aggiungere più dispositivi specifici.VID_1234&PID_5678. L'aggiunta di dispositivi in base al modello è utile se si utilizzano dispositivi di un determinato modello nell'organizzazione. In tal modo è possibile aggiungere tutti i dispositivi di questo modello.* sostituisce qualsiasi set di caratteri. Kaspersky Endpoint Security non supporta il carattere ? quando si immette una maschera. Ad esempio, WDC_C*.* sostituisce qualsiasi set di caratteri. Kaspersky Endpoint Security non supporta il carattere ? quando si immette una maschera. Ad esempio, VID_05AC&PID_*.Controllo dispositivi regola l'accesso dell'utente ai dispositivi utilizzando le regole di accesso. Controllo dispositivi consente inoltre di salvare gli eventi di connessione/disconnessione dei dispositivi. Per salvare gli eventi, è necessario configurare la registrazione degli eventi in un criterio.
Se l'accesso a un dispositivo dipende dal bus di connessione (stato
), Kaspersky Endpoint Security non salva gli eventi di connessione/disconnessione del dispositivo. Per consentire a Kaspersky Endpoint Security di salvare gli eventi di connessione/disconnessione del dispositivo, consentire l'accesso al tipo di dispositivo corrispondente (stato
) o aggiungere il dispositivo all'elenco degli oggetti attendibili.
Quando un dispositivo bloccato da Controllo dispositivi viene connesso al computer, Kaspersky Endpoint Security bloccherà l'accesso e mostrerà una notifica (vedere la figura seguente).

Notifica Controllo dispositivi
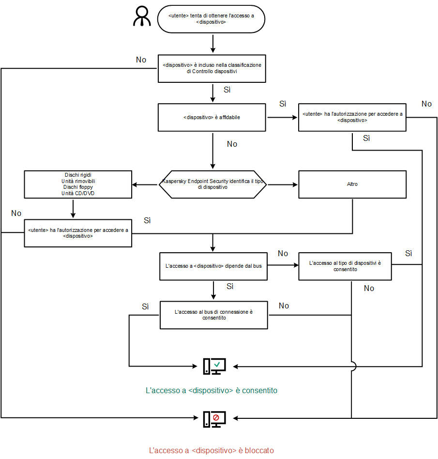
Algoritmo operativo di Controllo dispositivi
Kaspersky Endpoint Security stabilisce se consentire l'accesso a un dispositivo dopo che l'utente connette il dispositivo al computer (vedere la figura di seguito).

Algoritmo operativo di Controllo dispositivi
Se un dispositivo è connesso e l'accesso è consentito, è possibile modificare la regola di accesso e bloccare l'accesso. In tal caso, la volta successiva che qualcuno tenta di accedere al dispositivo (ad esempio per visualizzare la struttura delle cartelle o eseguire operazioni di lettura o scrittura), Kaspersky Endpoint Security blocca l'accesso. Un dispositivo privo di file system viene bloccato solo alla connessione successiva.
Se un utente del computer in cui è installato Kaspersky Endpoint Security deve richiedere l'accesso a un dispositivo che ritiene sia stato bloccato per errore, inviare all'utente le istruzioni per la richiesta di accesso.