Контроль устройств управляет доступом пользователей к установленным или подключенным к компьютеру устройствам (например, жестким дискам, камере или модулю Wi-Fi). Это позволяет защитить компьютер от заражения при подключении этих устройств и предотвратить потерю или утечку данных.
Если Контроль устройств включен, приложение передает в Kaspersky Security Center информацию о подключенных устройствах. Вы можете просмотреть список подключенных устройств в Kaspersky Security Center в папке Дополнительно → Хранилища → Оборудование.
Уровни доступа к устройствам
Контроль устройств управляет доступом на следующих уровнях:
Вы можете настроить доступ устройств следующим образом:
Вы можете настроить доступ устройств следующим образом:
Вы можете добавить доверенные устройства по следующим данным:
SCSI\CDROM&VEN_NECVMWAR&PROD_VMWARE_SATA_CD00\5&354AE4D7&0&000000. Добавлять устройства по идентификатору удобно, если вы хотите добавить несколько определенных устройств.VID_1234&PID_5678. Добавлять устройства по модели удобно, если вы используете в вашей организации устройства определенной модели. Таким образом, вы можете добавить все устройства этой модели.* заменяет любой набор символов. Kaspersky Endpoint Security не поддерживает символ ? при вводе маски. Например, WDC_C*.* заменяет любой набор символов. Kaspersky Endpoint Security не поддерживает символ ? при вводе маски. Например, VID_05AC&PID_*.Контроль устройств регулирует доступ пользователей к устройствам с помощью правил доступа. Также Контроль устройств позволяет сохранять события подключения / отключения устройств. Для сохранения событий вам нужно настроить отправку событий в политике.
Если доступ к устройству зависит от шины подключения (статус
), Kaspersky Endpoint Security не сохраняет события подключения / отключения устройства. Чтобы приложение Kaspersky Endpoint Security сохраняла события подключения / отключения устройства, разрешите доступ к соответствующему типу устройств (статус
) или добавьте устройство в список доверенных.
При подключении к компьютеру устройства, доступ к которому запрещен Контролем устройств, Kaspersky Endpoint Security заблокирует доступ и покажет уведомление (см. рис. ниже).

Уведомление Контроля устройств
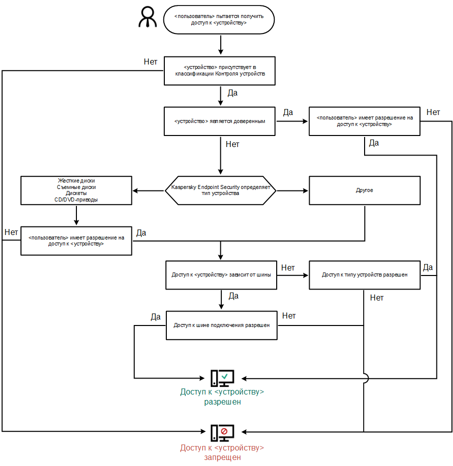
Алгоритм работы Контроля устройств
Kaspersky Endpoint Security принимает решение о доступе к устройству после того, как пользователь подключил это устройство к компьютеру (см. рис. ниже).

Алгоритм работы Контроля устройств
Если устройство подключено и доступ разрешен, вы можете изменить правило доступа и запретить доступ. В этом случае при очередном обращении к устройству (просмотр дерева папок, чтение, запись) Kaspersky Endpoint Security блокирует доступ. Блокирование устройства без файловой системы произойдет только при последующем подключении устройства.
Если пользователю компьютера с установленным приложением Kaspersky Endpoint Security требуется запросить доступ к устройству, которое, по его мнению, было заблокировано ошибочно, передайте ему инструкцию по запросу доступа.