“裝置控制”管理使用者對安裝在電腦上或連線到電腦的裝置(例如,硬碟磁碟機、相機或 Wi-Fi 模組)的存取。這樣可以在連線此類裝置時防護電腦免受感染,並防止遺失或洩漏資料。
如果啟用了裝置控制,則應用程式會將有關已連線裝置的資訊轉送到卡巴斯基安全管理中心。您可以在卡巴斯基安全管理中心的“進階 → 儲存區 → 硬體”資料夾中檢視已連線裝置的清單。
裝置存取等級
“裝置控制”控制以下等級的存取權限:
您可以按如下方式配置裝置存取權限:
您可以按如下方式配置裝置存取權限:
您可以根據以下資料新增受信任裝置:
SCSI\CDROM&VEN_NECVMWAR&PROD_VMWARE_SATA_CD00\5&354AE4D7&0&000000。如果要新增多個特定裝置,則按 ID 新增裝置很方便。VID_1234&PID_5678。如果在組織中使用特定型號的裝置,則按型號新增裝置很方便。這樣,您可以新增該型號的所有裝置。* 字元可替換任意一組字元。輸入遮罩時,Kaspersky Endpoint Security 不支援 ? 字元。例如,WDC_C*。* 字元可替換任意一組字元。輸入遮罩時,Kaspersky Endpoint Security 不支援 ? 字元。例如,VID_05AC&PID_*。“裝置控制”透過使用存取規則來管理使用者對裝置的存取。“裝置控制”還允許您儲存裝置連線/斷開連線事件。要儲存事件,您需要在政策中配置事件註冊。
如果對裝置的存取權限取決於連線介面(
狀態),Kaspersky Endpoint Security 不會儲存裝置連線/斷開連線事件。要使 Kaspersky Endpoint Security 儲存裝置連線/斷開連線事件,請允許存取相應的裝置類型(
狀態)或將裝置新增到信任清單。
當被“裝置控制”封鎖的裝置連線到電腦時,Kaspersky Endpoint Security 將封鎖存取並顯示通知(請參見下圖)。

“裝置控制”通知
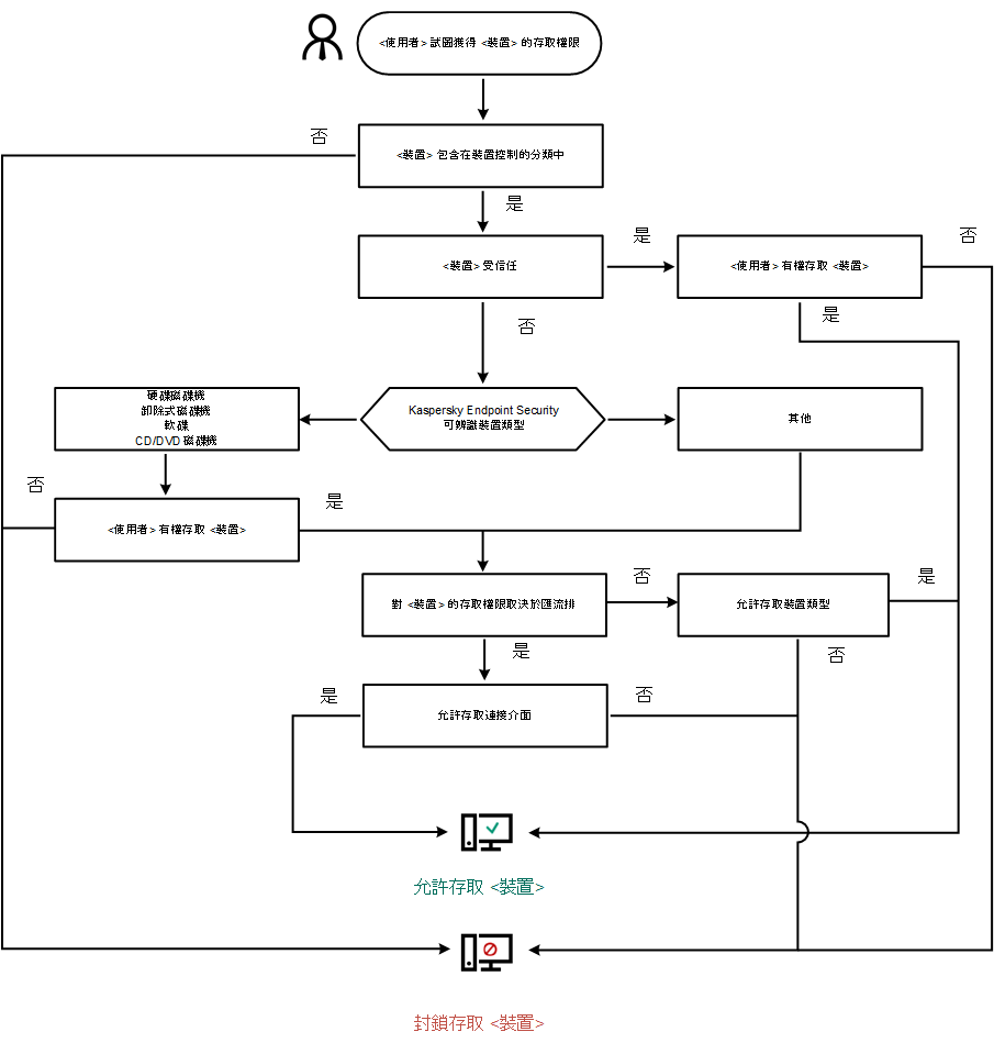
裝置控制執行演算法
Kaspersky Endpoint Security 在使用者將裝置連線到電腦之後做出是否允許存取該裝置的決定(請參見下圖)。

裝置控制執行演算法
如果已連線裝置並允許存取,您可以編輯存取規則並封鎖存取。在這種情況下,下次有人嘗試存取該裝置(例如檢視資料夾樹或執行讀取或寫入操作)時,Kaspersky Endpoint Security 會封鎖存取。沒有檔案系統的裝置僅在該裝置下一次連接時被封鎖。
如果已安裝有 Kaspersky Endpoint Security 的電腦上的使用者需要請求被錯誤封鎖的裝置的存取權限,則向該使用者傳送請求存取說明。