التحكم في الجهاز

يعمل التحكم في الجهاز على إدارة إمكانية وصول المستخدم إلى الأجهزة المثبت عليها أو المتصلة بجهاز الكمبيوتر (على سبيل المثال، الأقراص الصلبة أو الكاميرات أو وحدات شبكة Wi-Fi).‏ يتيح لك هذا حماية جهاز الكمبيوتر من الإصابة بالفيروسات عند اتصال مثل هذه الأجهزة به بالإضافة إلى الوقاية من فقدان البيانات أو تسريبها.

مستويات الوصول إلى الجهاز

يعمل التحكم في الجهاز على التحكم في إمكانية الوصول عند المستويات التالية:

يقوم التحكم في الجهاز بتنظيم وصول المستخدم إلى الأجهزة باستخدام قواعد الوصول.‏ وكذلك يتيح لك التحكم في الجهاز القيام بحفظ أحداث اتصال الجهاز/انقطاع اتصاله. لحفظ الأحداث، تحتاج إلى تكوين تسجيل الأحداث في السياسة.

إذا كان يعتمد الوصول إلى جهاز ما على ناقل الاتصال ( الحالة)، لا يقوم برنامج Kaspersky Endpoint Security بحفظ أحداث اتصال الجهاز/انقطاع اتصاله. لتمكين برنامج Kaspersky Endpoint Security من حفظ أحداث اتصال الجهاز/انقطاع اتصاله، قم بالسماح بالوصول إلى نوع الجهاز المتطابق ( الحالة) أو قم بإضافة الجهاز إلى القائمة الموثوقة.

عند حظر جهاز متصل بجهاز كومبيوتر بواسطة التحكم في الجهاز، فإن برنامج Kaspersky Endpoint Security سيقوم بحظر الوصول وإظهار إخطار (انظر الشكل أدناه).

إخطار حول الوصول الممنوع إلى الجهاز. ويستطيع المستخدم طلب الوصول المؤقت أو الدائم إلى الجهاز.

إخطار التحكم في الجهاز

خوارزمية تشغيل التحكم في الجهاز

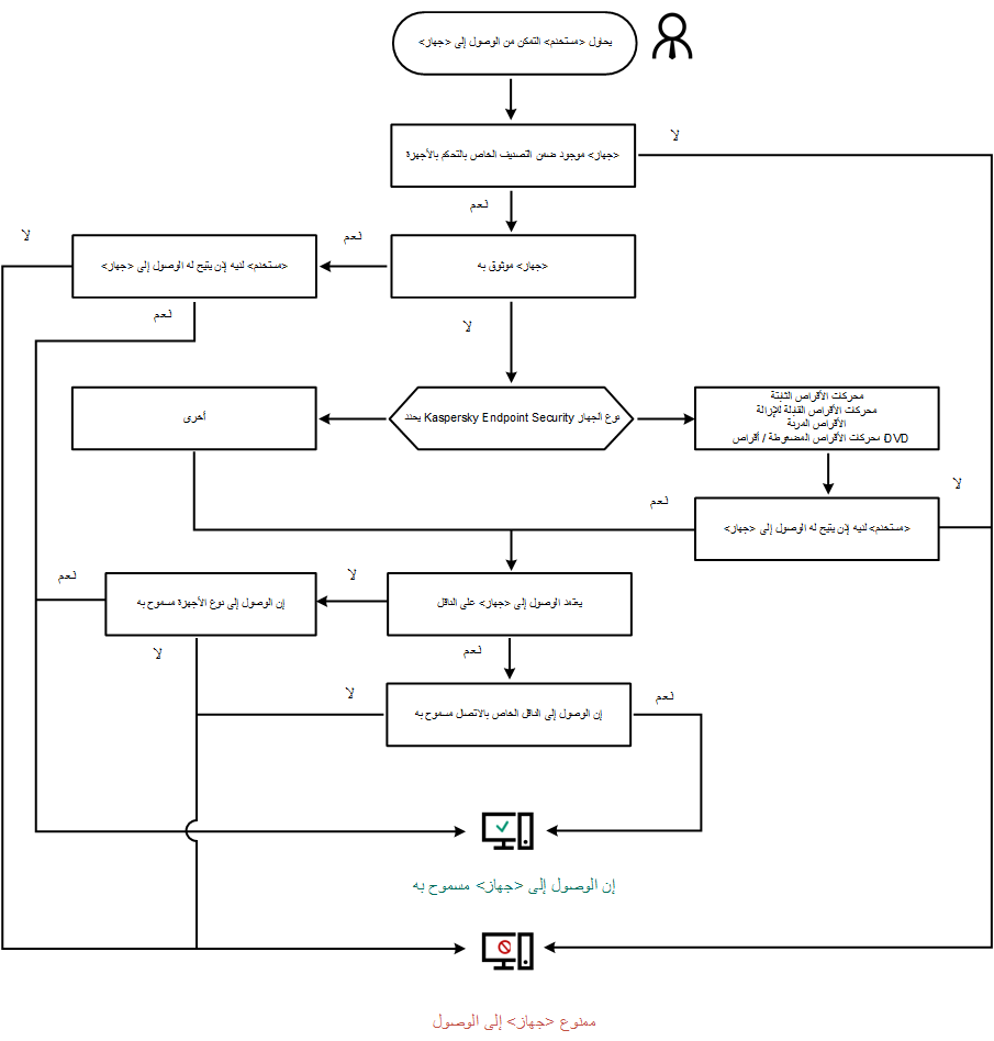
يتخذ برنامج Kaspersky Endpoint Security قرارًا بشأن السماح بالوصول إلى الجهاز بعد أن يقوم المستخدم بتوصيل هذا الجهاز بجهاز الكمبيوتر (انظر الشكل أدناه).

خوارزمية تشغيل التحكم في الجهاز

إذا كان الجهاز متصلًا وكان الوصول مسموحًا به، يمكنك تحرير قاعدة الوصول وحظر الوصول. في هذه الحالة، في المرة التالية التي يحاول فيها شخص ما الوصول إلى الجهاز (على سبيل المثال عرض شجرة المجلدات، أو تنفيذ عمليات القراءة أو الكتابة)، سيقوم برنامج Kaspersky Endpoint Security بحظر الوصول. يتم منع أي جهاز لا يحتوي على ملف نظام، ولكن في المرة التالية التي يتم فيها توصيل الجهاز.

إذا كان يجب على مستخدم جهاز كمبيوتر مثبت عليه Kaspersky Endpoint Security طلب الوصول إلى جهاز يعتقد المستخدم أنه تم منعه عن طريق الخطأ، فأرسل للمستخدم تعليمات طلب الوصول.‏

في هذا القسم

تمكين وتعطيل التحكم في الجهاز

حول قواعد الوصول

تحرير قاعدة الوصول للجهاز

تحرير قاعدة الوصول إلى ناقل الاتصال

إدارة الوصول إلى الأجهزة المحمولة

إدارة الوصول إلى أجهزة Bluetooth

التحكم في الطباعة

التحكم في اتصالات Wi-Fi

مراقبة استخدام محركات الأقراص القابلة للإزالة

تغيير مدة التخزين المؤقت

الإجراءات المصاحبة للأجهزة الموثوقة

الوصول إلى جهاز ممنوع

تحرير قوالب رسائل التحكم في الجهاز

منع تعدد الاتصال

أعلى الصفحة