Controlo de Dispositivos

O Controlo de Dispositivos gere o acesso de utilizador a dispositivos que são instalados no ou ligados ao computador (por exemplo, discos rígidos, câmaras ou módulos Wi-Fi). Tal permite proteger o computador da infeção quando os dispositivos são ligados, e impede a perda ou fuga de dados.

Níveis de acesso ao dispositivo

O Controlo de Dispositivos controla o acesso aos seguintes níveis:

O Controlo de Dispositivos regula o acesso do utilizador a dispositivos através de regras de acesso. O Controlo de Dispositivos também o permite guardar eventos de ligação/desconexão de dispositivo. Para guardar eventos, tem de configurar o registo de eventos numa política.

Se o acesso a um dispositivo depender do barramento de ligação (o estado ), o Kaspersky Endpoint Security não guarda eventos de ativação/desativação de dispositivos. Para ativar o Kaspersky Endpoint Security para guardar eventos de ativação/desativação de dispositivos, permita o acesso ao tipo correspondente de dispositivo (o estado ) ou adicione o dispositivo à lista fiável.

Quando um dispositivo que está bloqueado pelo Controlo de Dispositivos é ligado ao computador, o Kaspersky Endpoint Security bloqueará o acesso e apresentará uma notificação (ver a figura abaixo).

Notificação sobre o acesso bloqueado ao dispositivo. O utilizador pode solicitar acesso temporário ou permanente ao dispositivo.

Notificação de Controlo de Dispositivos

Algoritmo operacional do Controlo de Dispositivos

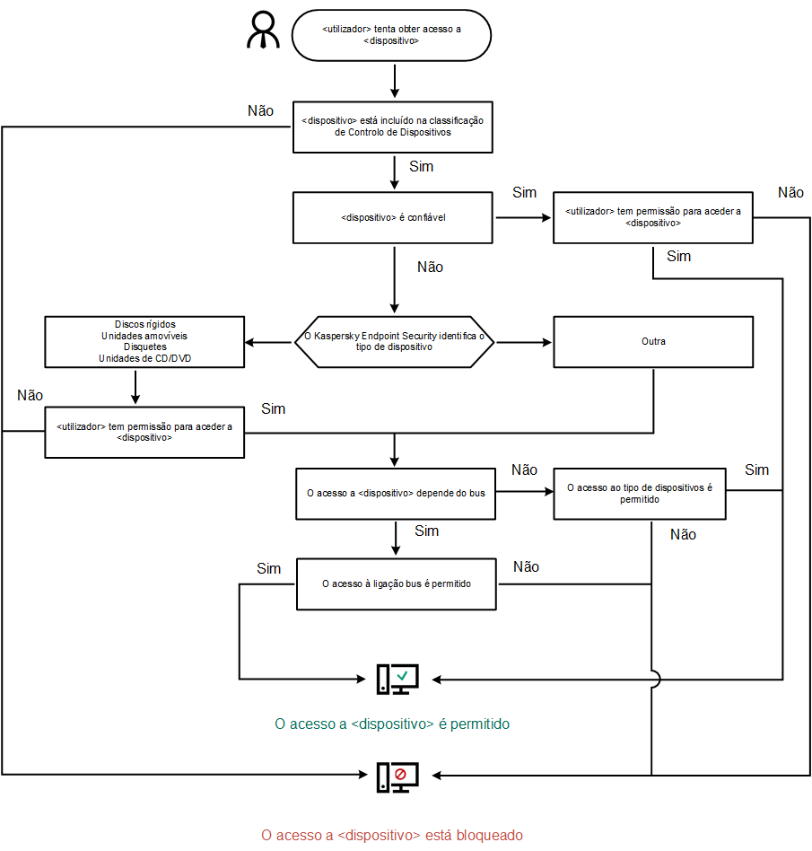
O Kaspersky Endpoint Security toma uma decisão sobre se é permitido o acesso a um dispositivo depois do utilizador ligar o mesmo ao computador (ver figura abaixo).

Algoritmo operacional do Controlo de Dispositivos

Se um dispositivo estiver ligado e o acesso for permitido, pode editar a regra de acesso e bloquear o acesso. Neste caso, na próxima vez que alguém tentar aceder ao dispositivo (tal como para visualizar a árvore de pastas ou executar operações de leitura ou escrita), o Kaspersky Endpoint Security bloqueia o acesso. Um dispositivo sem sistema de ficheiros apenas é bloqueado na próxima vez que o dispositivo for ligado.

Se um utilizador do computador com Kaspersky Endpoint Security instalado tiver de solicitar acesso a um dispositivo que o utilizador acredite ter sido bloqueado por engano, envie ao utilizador as instruções de pedido de acesso.

Nesta secção

Ativar e desativar o Controlo de Dispositivos

Sobre as regras de acesso

Editar uma regra de acesso a dispositivos

Editar uma regra de acesso a barramentos de ligação

Gerir o acesso a dispositivos móveis

Gerir o acesso a dispositivos Bluetooth

Controlo de impressão

Controlo de ligações Wi-Fi

Monitorizar o uso de unidades amovíveis

Alterar a duração da cache

Ações com dispositivos fiáveis

Obter acesso a um dispositivo bloqueado

Editar modelos de mensagens de Controlo de Dispositivos

Anti-Bridging

Topo da página