Puede utilizar listas de admitidos y rechazados para obtener un control más detallado de la forma en que el sistema de correo electrónico reacciona frente a los mensajes provenientes de determinadas direcciones. Por ejemplo, puede añadir a la lista de admitidos fuentes que no sean oficialmente spam, pero que la aplicación identifique como correo masivo (por ejemplo, mensajes de portales de noticias).
Puede usar lo siguiente para configurar las listas de admitidos y rechazados:
Por defecto, las reglas AllowList y DenyList están desactivadas y no cuentan con ninguna dirección de destinatarios ni remitentes especificada. Deberá crear listas de direcciones en estas reglas y activar dichas reglas.
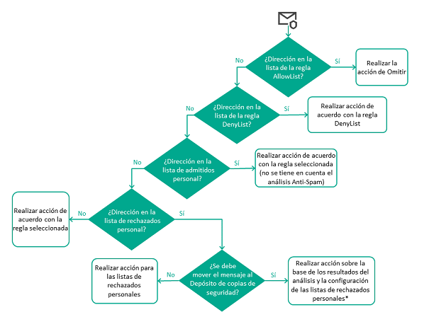
En la siguiente imagen, puede observar un diagrama de flujo del algoritmo predeterminado para procesar mensajes según las listas de admitidos y rechazados. Si mueve las reglas AllowList y DenyList en la tabla de reglas, puede cambiar la acción de la regla DenyList (Rechazar o Eliminar mensaje) y la prioridad de las reglas. En este caso, el algoritmo para aplicar las acciones de la aplicación será diferente del que se describe a continuación.

Algoritmo para procesar mensajes según las listas de admitidos y rechazados
Los mensajes de remitentes y destinatarios cuyas direcciones figuran en una lista de admitidos y rechazados de las reglas de procesamiento de mensajes se analizan de la siguiente manera:
Si el mensaje no está sujeto a las listas globales de admitidos y rechazados en las reglas para el procesamiento de mensajes, la aplicación comprueba si la dirección del remitente figura en las listas personales del destinatario.
* Antes de colocar un mensaje en el Depósito de copias de seguridad, la aplicación analiza el mensaje con todos los módulos de protección. Según los resultados del análisis, la aplicación aplica la acción más estricta disponible al mensaje. Por ejemplo, si los resultados del análisis activan una regla que aplica la acción Eliminar mensaje pero las listas de rechazados personales estipulan la acción Rechazar, se ejecutará la acción Eliminar mensaje, ya que es la respuesta más estricta. En otras palabras, el mensaje se elimina de acuerdo con la configuración de la regla en lugar de ser rechazado de acuerdo con la configuración de la lista de rechazados personal.
Los mensajes que se colocan en el Depósito de copias de seguridad no se consideran al contar los mensajes con el estado Lista de rechazados personal en los widgets, en la sección Panel.
Si las direcciones no figuran en ninguna de las listas, en las reglas para el procesamiento de mensajes ni en las listas personales del destinatario, el mensaje se procesa según la regla seleccionada. El algoritmo para seleccionar la regla se describe con más detalle en el capítulo sobre la aplicación de reglas para el procesamiento de mensajes.