يدير التحكم في التطبيقات بدء تشغيل التطبيقات على أجهزة كمبيوتر المستخدمين. يتيح لك هذا تنفيذ سياسة أمان الشركة عند استخدام التطبيقات. التحكم في التطبيقات يقلل أيضًا من خطر إصابة الكمبيوتر بتقييد الوصول إلى التطبيقات.
يتضمن تكوين نظام مراقبة عيوب التكيف الخطوات التالية:
يقوم المسؤول بإنشاء فئات التطبيقات التي يريد المسؤول إدارتها. فئات التطبيقات مخصصة لجميع أجهزة الكمبيوتر في شبكة الشركة، بغض النظر عن مجموعات الإدارة. لإنشاء فئة، يمكنك استخدام المعايير التالية: فئة KL (على سبيل المثال المستعرضات) وتجزئة الملف وبائع التطبيق ومعايير أخرى.
يقوم المسؤول بإنشاء قواعد التحكم في التطبيقات في السياسة لمجموعة الإدارة. تتضمن القاعدة فئات التطبيقات وحالة بدء تشغيل التطبيقات من هذه الفئات: محظورة أو مسموح بها.
يختار المسؤول وضع العمل مع التطبيقات غير المدرجة في أي من القواعد (قائمة السماح وقائمة الرفض الخاصة بالتطبيق).
عندما يحاول مستخدم بدء تشغيل تطبيق محظور ، سيحظر Kaspersky Endpoint Security التطبيق من بدء التشغيل وسيعرض إشعارًا (انظر الشكل أدناه).
يتم توفير وضع اختبار للتحقق من تكوين التحكم في التطبيقات. في هذا الوضع، يقوم Kaspersky Endpoint Security بما يلي:

إشعار التحكم في التطبيقات
أوضاع تشغيل التحكم في التطبيقات
يعمل مكون التحكم في التطبيقات في وضعين:
يتم تمكين وضع المنع لإجراءات التحكم في التطبيقات بشكلٍ افتراضي.
إذا تم تكوين قواعد السماح للتحكم في التطبيقات بالكامل، فسيحظر المكون بدء تشغيل جميع التطبيقات الجديدة التي لم يتم التحقق منها بواسطة مسؤول الشبكة المحلية، وذلك مع السماح بتشغيل نظام التشغيل والتطبيقات الموثوقة التي يعتمد عليها المستخدمون في عملهم.
يمكنك قراءة التوصيات الخاصة بتكوين قواعد التحكم في التطبيقات في وضع قائمة السماح.
يمكن تكوين التحكم في التطبيقات للعمل في هذه الأوضاع باستخدام واجهة Kaspersky Endpoint Security المحلية واستخدام Kaspersky Security Center.
ومع ذلك، يقدم Kaspersky Security Center أدوات غير متوفرة في واجهة Kaspersky Endpoint Security المحلية، مثل الأدوات اللازمة للمهام التالية:
تستند قواعد التحكم في التطبيقات التي تم إنشاؤها في وحدة تحكم إدارة Kaspersky Security Center إلى فئات التطبيقات المخصصة وليس على شروط التضمين والاستبعاد كما هو الحال في الواجهة المحلية لـ Kaspersky Endpoint Security.
ولهذا يوصى باستخدام Kaspersky Security Center لتكوين تشغيل مكون التحكم في التطبيقات.
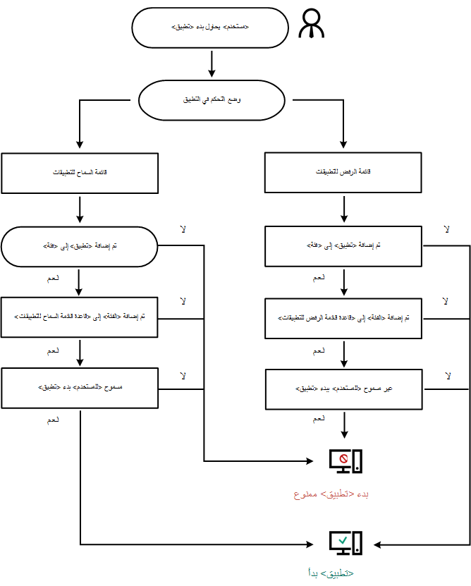
خوارزمية تشغيل التحكم في التطبيقات
يستخدم Kaspersky Endpoint Security خوارزمية لاتخاذ قرار بشأن تطبيق (انظر الشكل أدناه).

خوارزمية تشغيل التحكم في التطبيقات
إعدادات مكون التحكم في التطبيقات
المعلمة |
الوصف |
|---|---|
الإجراء عند بدء تشغيل التطبيقات الممنوعة |
تطبيق القواعد. يدير Kaspersky Endpoint Security بدء تشغيل التطبيقات وفقًا للوضع المحدد. اختبار القواعد. يتيح برنامج Kaspersky Endpoint Security بدء تشغيل تطبيق تم منعه في وضع التحكم في التطبيقات الحالي، لكنه يسجل معلومات حول بدء تشغيله في التقرير. |
وضع التحكم في بدء تشغيل التطبيق |
يمكنك اختيار أحد الخيارات التالية:
عند تحديد وضع قائمة السماح، يتم إنشاء قاعدتي تحكم في التطبيقات تلقائيًا:
لا يمكنك تحرير إعدادات القواعد التي تم إنشاؤها تلقائيًا أو حذفها. يمكنك تمكين أو تعطيل هذه القواعد. |
التحكم في تحميل وحدات DLL |
إذا تم تحديد مربع الاختيار، فيقوم Kaspersky Endpoint Security بالتحكم في تحميل الوحدات النمطية DLL عندما يحاول المستخدمون بدء التطبيقات. ويتم تسجيل المعلومات حول الوحدة النمطية DLL والتطبيق الذي قام بتحميل هذه الوحدة النمطية DLL في التقرير. عند تمكين التحكم في تحميل وحدات DLL وبرامج التشغيل، تأكد من تمكين إحدى القواعد التالية في إعدادات التحكم في التطبيقات: القاعدة الافتراضية صورة ذهبية أو قاعدة أخرى تتضمن فئة KL للشهادات الموثوقة وتضمن تحميل وحدات DLL و برامج التشغيل قبل بدء تشغيل Kaspersky Endpoint Security. وقد يتسبب تمكين التحكم في تحميل وحدات DLL وبرامج التشغيل عند تعطيل قاعدة صورة ذهبية في عدم استقرار في نظام التشغيل. يراقب Kaspersky Endpoint Security وحدات DLL وبرامج التشغيل التي تم تحميلها منذ تحديد خانة الاختيار. بعد تحديد خانة الاختيار، يوصى بإعادة تشغيل الكمبيوتر للتأكد من أن التطبيق يراقب جميع وحدات DLL وبرامج التشغيل، بما في ذلك تلك التي تم تحميلها قبل بدء تشغيل Kaspersky Endpoint Security. |
قوالب رسائل عن منع التطبيق |
رسالة حول المنع. قالب الرسالة التي يتم عرضها عندما يتم بدء تشغيل قاعدة التحكم في التطبيق التي تمنع بدء تشغيل تطبيق ما. رسالة إلى المسؤول. قالب الرسالة التي يمكن للمستخدم إرسالها إلى مسؤول الشبكة المحلية للشركة إذا كان المستخدم يعتقد أنه قد تم حظر التطبيق عن طريق الخطأ. بعد أن يطلب المستخدم توفير الوصول، يرسل Kaspersky Endpoint Security حدثًا إلى Kaspersky Security Center: رسالة منع بدء تشغيل التطبيق إلى المسؤول. ويحتوي وصف الحدث على رسالة إلى المسؤول بالمتغيرات المستبدلة. ويمكنك عرض هذه الأحداث في وحدة تحكم Kaspersky Security Center باستخدام تحديد الحدث المحدد مسبقًا طلبات المستخدم. وإذا لم يتم نشر Kaspersky Security Center في مؤسستك أو لم يكن هناك اتصال بخادم الإدارة، سيرسل التطبيق رسالة إلى المسؤول إلى عنوان البريد الإلكتروني المحدد. |