Controle de Dispositivos

O Controle de Dispositivos gerencia o acesso de usuário a dispositivos que estão instalados ou conectados no computador (por exemplo, discos rígidos, câmeras ou módulos Wi-Fi). Com isso, você pode proteger o computador de infecções quando esse tipo de dispositivo é conectado e evitar perda ou vazamento de dados.

Níveis de acesso do dispositivo

O Controle de Dispositivos controla o acesso nos seguintes níveis:

O Controle de Dispositivos regula o acesso do usuário a dispositivos usando regras de acesso. O Controle de Dispositivos também permite salvar eventos de conexão/desconexão do dispositivo. Para salvar eventos, é necessário configurar o registro de eventos em uma política.

Se o acesso a um dispositivo depender do barramento de conexão (o status ), o Kaspersky Endpoint Security não salva eventos de conexão/desconexão de dispositivos. Para permitir que o Kaspersky Endpoint Security salve eventos de conexão/desconexão de dispositivos, conceda o acesso ao tipo correspondente de dispositivo (o status ) ou adicione o dispositivo à lista confiável.

Quando um dispositivo que estiver bloqueado pelo Controle de Dispositivos for conectado ao computador, o Kaspersky Endpoint Security vai bloquear o acesso e exibir uma notificação (veja a figura abaixo).

Notificação sobre acesso bloqueado ao dispositivo. O usuário pode solicitar acesso temporário ou permanente ao dispositivo.

Notificação do Controle de Dispositivos

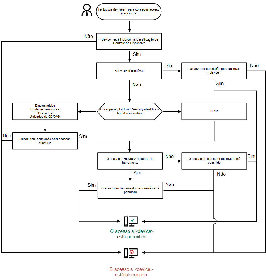
Algoritmo de operação do Controle de Dispositivos

O Kaspersky Endpoint Security decide se permite ou não o acesso a um dispositivo quando o usuário o conecta ao computador (veja a figura a seguir).

Algoritmo de operação do Controle de Dispositivos

Se um dispositivo estiver conectado e o acesso for permitido, você poderá editar a regra de acesso e bloquear o acesso. Nesse caso, na próxima vez que alguém tentar acessar o dispositivo (como exibir a árvore de pastas ou executar operações de leitura ou gravação), o Kaspersky Endpoint Security bloqueará o acesso. O dispositivo que não está no sistema de arquivos é bloqueado somente na próxima vez que for conectado.

Se um usuário do computador com Kaspersky Endpoint Security instalado precisar solicitar acesso a um dispositivo que o usuário acredita estar bloqueado por engano, envie ao usuário as instruções de acesso a solicitação.

Configurações do componente Controle de Dispositivos

Parâmetro

Descrição

Permitir solicitação de acesso temporário

(disponível apenas no console do Kaspersky Security Center)

Se a caixa de seleção for marcada, o botão Solicitar acesso estará disponível pela interface local do Kaspersky Endpoint Security. Com o uso desse botão, o usuário pode solicitar o acesso temporário a um dispositivo bloqueado.

Dispositivos e redes Wi-Fi

 

Esta tabela contém todos os tipos possíveis de dispositivos segundo a classificação do componente Controle de Dispositivos, inclusive os seus respetivos status de acesso.

Barramentos de conexão

Uma lista de todos os barramentos de conexão disponíveis segundo a classificação do componente Controle de Dispositivos, inclusive os seus respetivos status de acesso.

Dispositivos confiáveis

Lista de dispositivos e usuários confiáveis aos quais é concedido acesso a esses dispositivos.

Antibridging

O antibridging inibe a criação de pontes de rede, impedindo o estabelecimento simultâneo de várias conexões de rede para um computador. Isso permite que você proteja uma rede corporativa de ataques a redes não protegidas e não autorizadas.

O Antibridging bloqueia o estabelecimento de várias conexões de acordo com as prioridades dos dispositivos. Quanto mais alto um dispositivo estiver na lista, maior será sua prioridade.

Se uma conexão ativa e uma nova conexão forem do mesmo tipo (por exemplo, Wi-Fi), o Kaspersky Endpoint Security bloqueia a conexão ativa e permite a nova conexão.

Se uma conexão ativa e uma nova conexão forem de tipos diferentes (por exemplo, um adaptador de rede e Wi-Fi), o Kaspersky Endpoint Security bloqueia a conexão com a prioridade mais baixa e permite a conexão com a prioridade mais alta.

O Antibridging oferece suporte à operação com os seguintes tipos de dispositivos: adaptador de rede, Wi-Fi e modem.

Modelos de mensagem

Mensagem sobre bloqueio. Modelo da mensagem que é exibida quando um usuário tenta acessar um dispositivo bloqueado. Essa mensagem também é exibida quando um usuário tenta executar uma operação no conteúdo do dispositivo que foi bloqueado para esse usuário.

Mensagem para o administrador. Um modelo da mensagem que é enviada ao administrador da rede local quando o usuário acredita que o acesso ao dispositivo está bloqueado ou uma operação com o conteúdo do dispositivo é proibida por engano. Depois que o usuário solicitar o acesso, o Kaspersky Endpoint Security envia um evento ao Kaspersky Security Center: Mensagem de bloqueio de acesso ao dispositivo para o administrador. A descrição do evento contém uma mensagem ao administrador com variáveis substituídas. É possível visualizar esses eventos no console do Kaspersky Security Center com o uso da seleção de eventos predefinida Pedidos de usuário. Caso sua organização não tenha o Kaspersky Security Center implantado ou não haja conexão com o Servidor de Administração, o aplicativo enviará uma mensagem ao administrador para o endereço de e-mail especificado.

Consulte também: Gerenciar o aplicativo por meio da interface local

Ativar e desativar o Controle de Dispositivo

Sobre as regras de acesso

Editar uma regra de acesso de dispositivos

Editar uma regra de acesso de barramento de conexão

Gerenciamento do acesso a dispositivos móveis

Controle de impressão

Controle de conexões Wi-Fi

Monitorar o uso de unidades removíveis

Alterar a duração do armazenamento em cache

Ações com dispositivos confiáveis

Obter acesso a um dispositivo bloqueado

Editar os modelos de mensagens do Controle de Dispositivo

Antibridging

Início da página