Součást Kontrola zařízení spravuje přístup uživatelů k zařízením, která jsou nainstalována v počítači nebo jsou k němu připojena (například pevné disky, fotoaparáty nebo moduly Wi-Fi). Díky tomu můžete chránit počítač před nakažením, když jsou taková zařízení připojena, a zabránit ztrátě nebo úniku dat.
Pokud je součást Kontrola zařízení povolena, aplikace bude předávat informace o připojených zařízeních do aplikace Kaspersky Security Center. Seznam připojených zařízení můžete zobrazit v aplikaci Kaspersky Security Center ve složce Advanced → Repositories → Hardware.
Úrovně přístupu k zařízení
Součást Kontrola zařízení řídí přístup na následujících úrovních:
Přístup k zařízení můžete nakonfigurovat následujícím způsobem:
Přístup k zařízení můžete nakonfigurovat následujícím způsobem:
Důvěryhodná zařízení můžete přidat na základě následujících dat:
SCSI\CDROM&VEN_NECVMWAR&PROD_VMWARE_SATA_CD00\5&354AE4D7&0&000000. Přidání zařízení podle ID je praktické, když chcete přidat několik konkrétních zařízení.VID_1234&PID_5678. Přidání zařízení podle modelu je praktické, pokud v organizaci používáte zařízení určitého modelu. Tímto způsobem můžete přidat všechna zařízení tohoto modelu.* nahrazuje jakoukoli sadu znaků. Kaspersky Endpoint Security při zadávání masky znak ?. Například WDC_C*.* nahrazuje jakoukoli sadu znaků. Kaspersky Endpoint Security při zadávání masky znak ?. Například VID_05AC&PID_*.Součást Kontrola zařízení reguluje přístup uživatele k zařízením pomocí pravidel přístupu. Součást Kontrola zařízení umožňuje také uložit události připojení/odpojení zařízení. Chcete-li uložit události, je třeba nakonfigurovat registraci událostí do zásady.
Pokud přístup k zařízení závisí na sběrnici připojení (stav
), aplikace Kaspersky Endpoint Security neuloží události připojení/odpojení zařízení. Chcete-li aplikaci Kaspersky Endpoint Security umožnit, aby uložila události připojení/odpojení zařízení, povolte přístup k odpovídajícímu typu zařízení (stav
) nebo přidejte zařízení do seznamu důvěryhodných zařízení.
Když je k počítači připojeno zařízení, které je blokováno součástí Kontrola zařízení, aplikace Kaspersky Endpoint Security zablokuje přístup a zobrazí upozornění (viz obrázek níže).

Upozornění součásti Kontrola zařízení
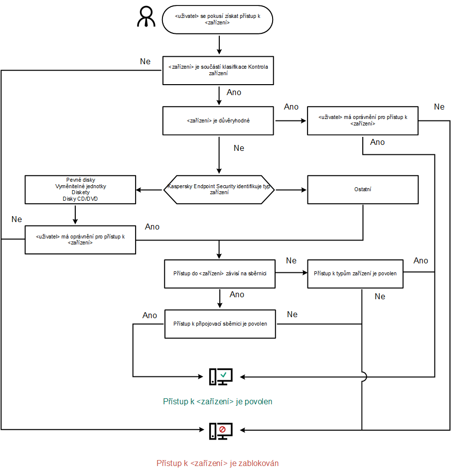
Algoritmus činnosti součásti Kontrola zařízení
Aplikace Kaspersky Endpoint Security rozhoduje o tom, zda povolit přístup k zařízení poté, co ho uživatel připojí k počítači (viz obrázek níže).

Algoritmus činnosti součásti Kontrola zařízení
Pokud je zařízení připojeno a přístup je povolen, můžete upravit pravidlo přístupu a přístup blokovat. V takovém případě aplikace Kaspersky Endpoint Security při příštím pokusu o přístup k zařízení (například zobrazení stromu složek nebo provedení operace čtení nebo zápisu) zablokuje přístup. Zařízení bez souborového systému bude zablokováno až při příštím připojení zařízení.
Pokud musí uživatel počítače s nainstalovanou aplikací Kaspersky Endpoint Security zažádat o přístup k zařízení, o kterém si myslí, že je blokováno neopodstatněně, zašlete uživateli pokyny k vyžádání přístupu.