يدير التحكم في التطبيقات بدء تشغيل التطبيقات على أجهزة كمبيوتر المستخدمين. يتيح لك هذا تنفيذ سياسة أمان الشركة عند استخدام التطبيقات. التحكم في التطبيقات يقلل أيضًا من خطر إصابة الكمبيوتر بتقييد الوصول إلى التطبيقات.
يتضمن تكوين نظام مراقبة عيوب التكيف الخطوات التالية:
يقوم المسؤول بإنشاء فئات التطبيقات التي يريد المسؤول إدارتها. فئات التطبيقات مخصصة لجميع أجهزة الكمبيوتر في شبكة الشركة، بغض النظر عن مجموعات الإدارة. لإنشاء فئة، يمكنك استخدام المعايير التالية: فئة KL (على سبيل المثال المستعرضات) وتجزئة الملف وبائع التطبيق ومعايير أخرى.
يقوم المسؤول بإنشاء قواعد التحكم في التطبيقات في السياسة لمجموعة الإدارة. تتضمن القاعدة فئات التطبيقات وحالة بدء تشغيل التطبيقات من هذه الفئات: محظورة أو مسموح بها.
يختار المسؤول وضع العمل مع التطبيقات غير المدرجة في أي من القواعد (قائمة السماح وقائمة الرفض الخاصة بالتطبيق).
عندما يحاول مستخدم بدء تشغيل تطبيق محظور ، سيحظر Kaspersky Endpoint Security التطبيق من بدء التشغيل وسيعرض إشعارًا (انظر الشكل أدناه).
يتم توفير وضع اختبار للتحقق من تكوين التحكم في التطبيقات. في هذا الوضع، يقوم Kaspersky Endpoint Security بما يلي:

إشعار التحكم في التطبيقات
أوضاع تشغيل التحكم في التطبيقات
يعمل مكون التحكم في التطبيقات في وضعين:
يتم تمكين وضع المنع لإجراءات التحكم في التطبيقات بشكلٍ افتراضي.
إذا تم تكوين قواعد السماح للتحكم في التطبيقات بالكامل، فسيحظر المكون بدء تشغيل جميع التطبيقات الجديدة التي لم يتم التحقق منها بواسطة مسؤول الشبكة المحلية، وذلك مع السماح بتشغيل نظام التشغيل والتطبيقات الموثوقة التي يعتمد عليها المستخدمون في عملهم.
يمكنك قراءة التوصيات الخاصة بتكوين قواعد التحكم في التطبيقات في وضع قائمة السماح.
يمكن تكوين التحكم في التطبيقات للعمل في هذه الأوضاع باستخدام واجهة Kaspersky Endpoint Security المحلية واستخدام Kaspersky Security Center.
ومع ذلك، يقدم Kaspersky Security Center أدوات غير متوفرة في واجهة Kaspersky Endpoint Security المحلية، مثل الأدوات اللازمة للمهام التالية:
تستند قواعد التحكم في التطبيقات التي تم إنشاؤها في وحدة تحكم إدارة Kaspersky Security Center إلى فئات التطبيقات المخصصة وليس على شروط التضمين والاستبعاد كما هو الحال في الواجهة المحلية لـ Kaspersky Endpoint Security.
ولهذا يوصى باستخدام Kaspersky Security Center لتكوين تشغيل مكون التحكم في التطبيقات.
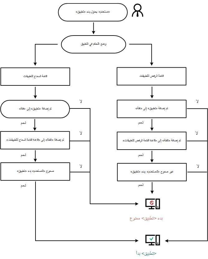
خوارزمية تشغيل التحكم في التطبيقات
يستخدم Kaspersky Endpoint Security خوارزمية لاتخاذ قرار بشأن تطبيق (انظر الشكل أدناه).

خوارزمية تشغيل التحكم في التطبيقات