Device Control

Device Control manages user access to devices that are installed on or connected to the computer (for example, hard drives, cameras, or Wi-Fi modules). This lets you protect the computer from infection when such devices are connected, and prevent loss or leaks of data.

Device access levels

Device Control controls access at the following levels:

Device Control regulates user access to devices by using access rules. Device Control also lets you save device connection/disconnection events. To save events, you need to configure the registration of events in a policy.

If access to a device depends on the connection bus (the status), Kaspersky Endpoint Security does not save device connection/disconnection events. To enable Kaspersky Endpoint Security to save device connection/disconnection events, allow access to the corresponding type of device (the status) or add the device to the trusted list.

When a device that is blocked by Device Control is connected to the computer, Kaspersky Endpoint Security will block access and show a notification (see the figure below).

Notification about blocked access to the device. The user can request temporary or permanent access to the device.

Device Control notification

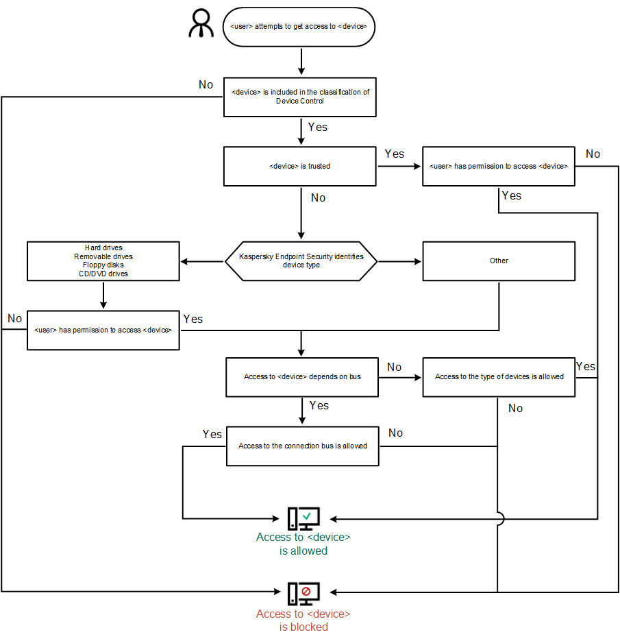
Device Control operating algorithm

Kaspersky Endpoint Security makes a decision on whether to allow access to a device after the user connects the device to the computer (see the figure below).

Device Control operating algorithm

If a device is connected and access is allowed, you can edit the access rule and block access. In this case, the next time someone attempts to access the device (such as to view the folder tree, or perform read or write operations), Kaspersky Endpoint Security blocks access. A device without a file system is blocked only the next time that the device is connected.

If a user of the computer with Kaspersky Endpoint Security installed must request access to a device that the user believes was blocked by mistake, send the user the request access instructions.

Device Control component settings

Parameter

Description

Allow request for temporary access

(available only in the Kaspersky Security Center Console)

If the check box is selected, the Request access button is available through the local interface of Kaspersky Endpoint Security. Using this button, the user can request temporary access to a blocked device.

Devices and Wi-Fi networks

 

This table contains all possible types of devices according to the classification of the Device Control component, including their respective access statuses.

Connection buses

A list of all available connection buses according to the Device Control component's classification, including their respective access statuses.

Trusted devices

List of trusted devices and users who are granted access to these devices.

Anti-Bridging

Anti-Bridging inhibits the creation of network bridges by preventing the simultaneous establishment of multiple network connections for a computer. This lets you protect a corporate network from attacks over unprotected, unauthorized networks.

Anti-Bridging blocks the establishment of multiple connections according to the priorities of devices. The higher a device is on the list, the higher its priority.

If an active connection and a new connection are both of the same type (for example, Wi-Fi), Kaspersky Endpoint Security blocks the active connection and allows establishment of the new connection.

If an active connection and a new connection are of different types (for example, a network adapter and Wi-Fi), Kaspersky Endpoint Security blocks the connection with the lower priority and allows the connection with the higher priority.

Anti-Bridging supports operation with the following types of devices: network adapter, Wi-Fi, and modem.

Message templates

Message about blocking. Template of the message that appears when a user attempts to access a blocked device. This message also appears when a user attempts to perform an operation on the device contents that was blocked for this user.

Message to administrator. A template of the message that is sent to the LAN administrator when the user believes that access to the device is blocked or an operation with device content is forbidden by mistake. After the user requests to provide access, Kaspersky Endpoint Security sends an event to Kaspersky Security Center: Device access blockage message to administrator. The event description contains a message to administrator with substituted variables. You can view these events in the Kaspersky Security Center console using the predefined event selection User requests. If your organization does not have Kaspersky Security Center deployed or there is no connection to the Administration Server, the application will send a message to administrator to the specified email address.

See also: Managing the application via the local interface

Enabling and disabling Device Control

About access rules

Editing a device access rule

Editing a connection bus access rule

Managing access to mobile devices

Control of printing

Control of Wi-Fi connections

Monitoring usage of removable drives

Changing the caching duration

Actions with trusted devices

Obtaining access to a blocked device

Editing templates of Device Control messages

Anti-Bridging

Page top