Contrôle des appareils

Le Contrôle des appareils gère l'accès des utilisateurs aux appareils installés ou connectés à l'ordinateur (par exemple, disques durs, caméra ou module Wi-Fi). Cela permet de protéger l'ordinateur contre l'infection lors de la connexion de ces appareils et de prévenir la perte ou la fuite de données.

Niveaux d'accès aux appareils

Le Contrôle des appareils gère l'accès aux niveaux suivants :

Le Contrôle des appareils gère l'accès des utilisateurs aux appareils à l'aide de règles d'accès. Le Contrôle des appareils permet également d'enregistrer les événements de connexion/déconnexion des appareils. Pour enregistrer les événements, vous devez configurer l'envoi des événements dans la stratégie.

Si l'accès à l'appareil dépend du bus de connexion (état ), Kaspersky Endpoint Security n'enregistre pas l'événement de connexion/de déconnexion de l'appareil. Pour que l'application Kaspersky Endpoint Security enregistre les événements de connexion/de déconnexion de l'appareil, autorisez l'accès au type d'appareil correspondant (état ) ou ajoutez l'appareil à la liste des appareils de confiance.

Quand l'appareil se connecte à un ordinateur auquel l'accès est interdit par le Contrôle des appareils, Kaspersky Endpoint Security bloque l'accès et affiche une notification (cf. ill. ci-dessous).

Notification concernant l'accès bloqué à l'appareil. L'utilisateur peut demander un accès temporaire ou permanent à l'appareil.

Notification du Contrôle des appareils

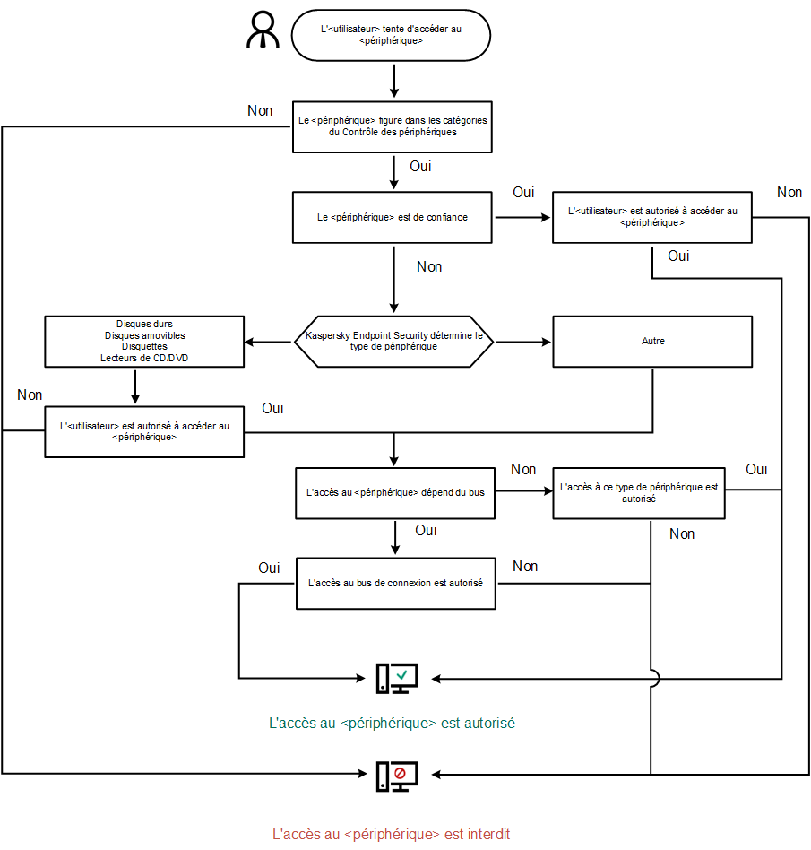
Algorithme de fonctionnement du Contrôle des appareils

Une fois que l'utilisateur a connecté un appareil à l'ordinateur, Kaspersky Endpoint Security prend la décision sur l'accès à cet appareil (cf. ill. ci-après).

Algorithme de fonctionnement du Contrôle des appareils

Si l'appareil est connecté et que l'accès est autorisé, vous pouvez modifier la règle d'accès et refuser l'accès. Dans ce cas, lors du prochain accès à l'appareil (consultation de l'arborescence de dossiers, lecture, écriture), Kaspersky Endpoint Security en bloque l'accès. Le blocage de l'appareil sans système de fichiers aura lieu uniquement lors de la connexion suivante de l'appareil.

Si l'utilisateur de l'ordinateur doté de Kaspersky Endpoint Security doit demander l'accès à un appareil qui, d'après lui, a été bloqué par erreur, transmettez lui l'instruction de demande d'accès.

Dans cette section

Activation et désactivation du Contrôle des appareils

А̀ propos des règles d'accès

Modification d'une règle d'accès aux appareils

Modification de la règle d'accès au bus de connexion

Gestion de l'accès aux appareils mobiles

Gestion de l'accès aux appareils Bluetooth

Contrôle de l'impression

Contrôle des connexions Wi-Fi

Surveillance de l'utilisation des disques amovibles

Modification de la durée de mise en cache

Actions avec les appareils de confiance

Obtention de l'accès à l'appareil bloqué

Modification des modèles de messages du Contrôle des appareils

Anti-Bridging

Haut de page