Controllo dispositivi consente di gestire l'accesso dell'utente ai dispositivi installati nel computer o connessi al computer (ad esempio dischi rigidi, fotocamere o moduli Wi-Fi). In questo modo è possibile proteggere il computer dalle infezioni quando tali dispositivi sono connessi e prevenire perdite o fughe di dati.
Livelli di accesso ai dispositivi
Controllo dispositivi controlla l'accesso ai seguenti livelli:
È possibile configurare l'accesso ai dispositivi nel modo seguente:
È possibile configurare l'accesso ai dispositivi nel modo seguente:
È possibile aggiungere dispositivi attendibili in base ai seguenti dati:
SCSI\CDROM&VEN_NECVMWAR&PROD_VMWARE_SATA_CD00\5&354AE4D7&0&000000. L'aggiunta di dispositivi in base all'ID è utile se si desidera aggiungere più dispositivi specifici.VID_1234&PID_5678. L'aggiunta di dispositivi in base al modello è utile se si utilizzano dispositivi di un determinato modello nell'organizzazione. In tal modo è possibile aggiungere tutti i dispositivi di questo modello.* sostituisce qualsiasi set di caratteri. Kaspersky Endpoint Security non supporta il carattere ? quando si immette una maschera. Ad esempio WDC_C*.* sostituisce qualsiasi set di caratteri. Kaspersky Endpoint Security non supporta il carattere ? quando si immette una maschera. Ad esempio, VID_05AC&PID_*.Controllo dispositivi regola l'accesso dell'utente ai dispositivi utilizzando le regole di accesso. Controllo dispositivi consente inoltre di salvare gli eventi di connessione/disconnessione dei dispositivi. Per salvare gli eventi, è necessario configurare la registrazione degli eventi in un criterio.
Se l'accesso a un dispositivo dipende dal bus di connessione (stato
), Kaspersky Endpoint Security non salva gli eventi di connessione/disconnessione del dispositivo. Per consentire a Kaspersky Endpoint Security di salvare gli eventi di connessione/disconnessione del dispositivo, consentire l'accesso al tipo di dispositivo corrispondente (stato
) o aggiungere il dispositivo all'elenco degli oggetti attendibili.
Quando un dispositivo bloccato da Controllo dispositivi viene connesso al computer, Kaspersky Endpoint Security bloccherà l'accesso e mostrerà una notifica (vedere la figura seguente).

Notifica Controllo dispositivi
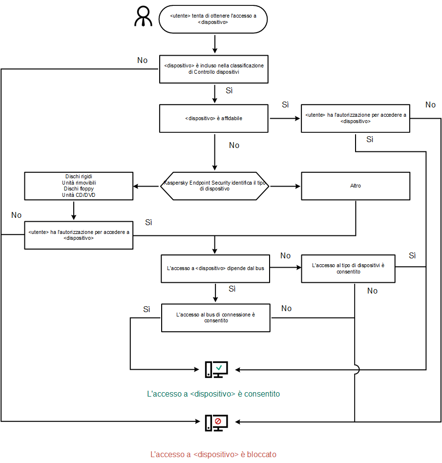
Algoritmo operativo di Controllo dispositivi
Kaspersky Endpoint Security stabilisce se consentire l'accesso a un dispositivo dopo che l'utente connette il dispositivo al computer (vedere la figura di seguito).

Algoritmo operativo di Controllo dispositivi
Se un dispositivo è connesso e l'accesso è consentito, è possibile modificare la regola di accesso e bloccare l'accesso. In tal caso, la volta successiva che qualcuno tenta di accedere al dispositivo (ad esempio per visualizzare la struttura delle cartelle o eseguire operazioni di lettura o scrittura), Kaspersky Endpoint Security blocca l'accesso. Un dispositivo privo di file system viene bloccato solo alla connessione successiva.
Se un utente del computer in cui è installato Kaspersky Endpoint Security deve richiedere l'accesso a un dispositivo che ritiene sia stato bloccato per errore, inviare all'utente le istruzioni per la richiesta di accesso.
Impostazioni dei componenti di Controllo dispositivi
Parametro |
Descrizione |
|---|---|
Consenti richiesta di accesso temporaneo (disponibile solo in Kaspersky Security Center Console) |
Se la casella di controllo è selezionata, il pulsante Richiedi accesso è disponibile nell'interfaccia locale di Kaspersky Endpoint Security. Utilizzando questo pulsante, l'utente può richiedere l'accesso temporaneo a un dispositivo bloccato. |
Dispositivi e reti Wi-Fi
|
Questa tabella contiene tutti i possibili tipi di dispositivi in base alla classificazione del componente Controllo dispositivi, con i relativi stati di accesso. |
Bus di connessione |
Un elenco di tutti i bus di connessione disponibili in base alla classificazione del componente Controllo dispositivi, con i relativi stati di accesso. |
Dispositivi attendibili |
Elenco di dispositivi attendibili e di utenti ai quali è stato concesso l'accesso a questi dispositivi. |
Anti-Bridging |
Anti-Bridging inibisce la creazione di bridge di rete impedendo la creazione simultanea di più connessioni di rete per un computer. Questo consente di proteggere una rete aziendale dagli attacchi su reti non protette e non autorizzate. Anti-Bridging blocca la creazione di connessioni multiple in base alle priorità dei dispositivi. Più alta è la posizione di un dispositivo nell'elenco, maggiore è la priorità. Se una connessione attiva e una nuova connessione sono entrambe dello stesso tipo (ad esempio, Wi-Fi), Kaspersky Endpoint Security blocca la connessione attiva e consente la creazione della nuova connessione. Se una connessione attiva e una nuova connessione appartengono a tipologie diverse (ad esempio una scheda di rete e Wi-Fi), Kaspersky Endpoint Security blocca la connessione con la priorità più bassa e consente la connessione con la priorità più alta. Anti-Bridging supporta il funzionamento con i seguenti tipi di dispositivi: scheda di rete, Wi-Fi e modem. |
Modelli di messaggi |
Messaggio relativo al blocco. Modello del messaggio visualizzato quando un utente tenta di accedere a un dispositivo bloccato. Questo messaggio viene visualizzato anche quando un utente tenta di eseguire un'operazione sui contenuti del dispositivo bloccata per questo utente. Messaggio all'amministratore. Un modello del messaggio inviato all'amministratore della rete LAN quando l'utente ritiene che l'accesso al dispositivo sia stato bloccato o che un'operazione relativa ai contenuti del dispositivo sia stata vietata per errore. Dopo che l'utente ha richiesto di fornire l'accesso, Kaspersky Endpoint Security invia un evento a Kaspersky Security Center: Messaggio all'amministratore per il blocco dell'accesso a un dispositivo. La descrizione dell'evento contiene un messaggio all'amministratore con variabili sostituite. È possibile visualizzare questi eventi nella console di Kaspersky Security Center utilizzando la selezione di eventi predefinita Richieste utente. Se nell'organizzazione non è installato Kaspersky Security Center o non è presente alcuna connessione ad Administration Server, l'applicazione invierà un messaggio all'amministratore all'indirizzo e-mail specificato. |